Hallo, ich stehe gerade ein wenig auf dem Schlauch. Ich habe 2 analoge Stellsignal und möchte das jeweils kleinere durchgeben. Bei dem größeren hätte ich einfach 2 Dioden genommen (der Spannungsfall über den Dioden wäre nicht so schlimm) aber wie mache ich es wenn ich die kleinere der beiden haben möchte? Gruß Philipp
Was spricht gegen eine Komparatorschaltung bei der du Eingangsseitig den invertierenden und den nichinvertierenden kanal Vertauscht? Sollte eigentlich machbar sein. Mit dem Signal das der Komparator erzeugt kannst du über einen Transistor das jeweilige signal weiterschalten. Voraussetzung ist daß dich der Spannungsfall an der Transe nicht stört. Roland
Ja, dachte das es evtl. einfacher geht. Werde es dann wohl so machen. Komparator, nach dem komparator einen R um es hochohmig zu machen und die jeweils größere Spannung dann mit einem Transistor gegen Masse ziehen. Oder so :) Vielen Dank schonmal Gruß Philipp
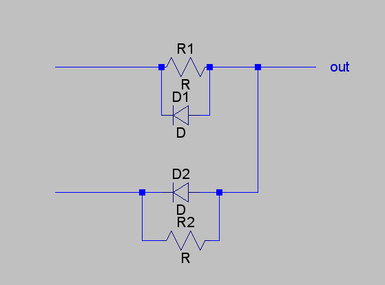
@Philipp bei einer kleinere Spannung brauchst du doch die Dioden nur umpolen und den R gegen +Ub.
warum nicht so... inputs müssen niederohmiger sein, als die r
Alles klar Dankeschön :) manchmal steht man ein wenig auf dem Schlauch
Bitte melde dich an um einen Beitrag zu schreiben. Anmeldung ist kostenlos und dauert nur eine Minute.
Bestehender Account
Schon ein Account bei Google/GoogleMail? Keine Anmeldung erforderlich!
Mit Google-Account einloggen
Mit Google-Account einloggen
Noch kein Account? Hier anmelden.
