Hi, ich habe einen tastschalter der beim drücken leitet, beim loslassen dementsprechend net mehr,.. ich suche nun eine schaltung die bei dem ersten spannungspuls auf leitetend schaltet, (also spannungsversorgung "an") beim zweiten drücken diese dann wieder aus schaltet,.. die folgeschaltung braucht zwischen 1,25 und maximal 2 Watt, (5V),.. ich habe eine grobe vorstellung wie es zu realisieren ist, aber nicht wirklich im detail,.. direkt an aus schalter will ich hier nett, mich interessiert die Schaltung,.. danke und grüüße
Jo, flip flop hab ich auch schon überlegt, eltako->elektrolyttantalkondensator?? kenn ich net,.. Im endeffekt kommt beim schaltungswunsch folgende wahrheitstafel zum vorschein: P | R | W ---------- 0 | 0 | 0 0 | 1 | 1 1 | 0 | 1 1 | 1 | 0 wobei P der drucktaster puls ist, R eine schaltzustand rückkopplung, und w der Spannungsausgang, das problem ist nur, ich kenn keine passiven,.. danke und grüüüße
googeln hilft: eltako=>stromstoßschalter,.. wo finde ich welche in "miniaturausgabe"??
Eltako ist eine Firma, die u.a. Stromstoßschalter herstellt. Ist wie bei
Uhu oder Tempo.
Diese werden durch Taster bedient. Drücken: Licht an. Nochmal drücken:
Licht wieder aus. Ist für die Hausinstallation und war wohl hier nicht
passend ... Sorry.
Deine Wahrheitstabelle kann ich nicht nachvollziehen. Was ist
"Schaltzustand Rückkopplung" und warum ändert sich der
"Spannungsausgang" ohne dass am "Drucktaster Puls" was passiert?
>ich kenn keine passiven,..
passive was?
passiven Xor gatter, bzgl. R: wenn der taster das erstmal einen spannungspuls gibt, soll die schaltung praktisch "an" sein, nun damit das schalglied weiß wie es sich verhalten soll, also an oder aus schalten, dachte ich an eine rückkoplung, der ist als solches R gekennzeichnet. (im endeffekt n speicherzustand) zur wahrheitstabelle, P | R | W ---------- 0 | 0 | 0 also kein spannungspuls vom taster und folgeschaltung aus 0 | 1 | 1 kein Spannungspuls, Rückkopler an=> folgeschaltung an 1 | 0 | 1 spannungspuls, keine rückkopplungsspannung => folgeschaltung wird an geschaltet. 1 | 1 | 0 spannungspuls, rückkopller an=>folgeschaltung wird aus geschaltet grüüße
hat den keiner weiter eine idee oder versteht mich bloß keiner? grüüße
Hallo Kai,
Du hast die Antwort schon bekommen wqo Du suchen musst...
> Flip-Flop oder Eltako
Jetzt musst Du dich halt damit mal beschäftigen.
Eltako Bausteine werden zum Beispiel auch in Treppenhäusern
verwendet. (Vorteil: braucht man weniger Adern)
Flip-Flop kannst Du mit einem IC aufbauen und bei 5V betreiben.
Wenn Du danach dann 2W schalten willst, kommt halt noch
ein Transistor oder Relais dran.
Das bedeutet aber löten und basteln oder bei Conrad einen Bausatz
kaufen.
Andere Lösung ist fertig (wobei ich gerade nicht weiss, ob es diese
Module
auch für 5V gibt)
Gruß Sven
Kai Scheddin wrote: > hat den keiner weiter eine idee oder versteht mich bloß keiner? > grüüße Wenn wir schon in einem µC Forum sind: AVR Tiny. Ist ein 8-Pinner, billig und das Programm dafür sollte auch ein Klacks sein. Duck & Wech. Du hattest danach gefragt.
danke für eure schnellen antworten, Ich wollte nicht gerade n n µC nehmen, (türlich is die einfachste lösung: µC und nen bileteralen switch dahinter [wenn ich mich recht errinere hat den ich hatte keine probs mit 2w]),.. ein flipflop braucht doch auch eine ständige versorgungsspannung, genau wie ein xor gatter, das würde heißen das die schaltung ständig 5v braucht um ein schalten zu erkennen (ausser man nimmt die lösung mit dem µC man kann diesen ja auch durch den spannungspuls versorgen, wenn man nicht gerade nur eine ns drückt),.. Hat jemand eine direkte idee bzgl. logik?? vielen dank nochmal :)
Wenn du den Zustand ohne Stromversorgung behalten möchtest, schlage ich jetzt noch ein bistabiles Relais mit zwei Spulen vor. Taster über C und einen Ruhekontakt des Relais an die Ein-Spule anschließen, Aus-Spule an den Arbeitskontakt. Bei geeigneter Bemessung des C könnte das gehen. Parallel zum C einen hochohmigen Widerstand, so dass zwischen den Schaltpausen der C wieder sicher entladen wird, nicht aber die Spulen ausreichend erregt werden können. Hier z.B. gibts welche, auch für 5V: http://www.elektronikbauteile.de/index1.html?bauelemente_mechanische_relais_bistabile_relais.htm
das würde heißen das die schaltung ständig 5v braucht zurueck zur Mechanik , pur !
>zurueck zur Mechanik , pur ! Genau! Es gibt in der Hausinstallationstechnik (und anderswo) rein mechanische Tastschalter, die ihren Zustand behalten ... >das würde heißen das die schaltung ständig 5v braucht irgendwie schon - was ist schon Elektronik ohne eine Spannung? Ich glaube, der OP meinter, nur bei Tastendruck die 'Angelegenheit' unter Spannung setzten zu wollen - Glauben heißt: nicht wissen.... @ Kai Scheddin Mehr Ideen will ich jetzt nicht mehr haben!
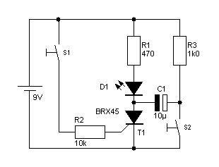
erstmal danke für eure ideen: >was ist schon Elektronik ohne eine Spannung? schon richtig, die randbedingung die ich meinte ist das die schaltung, welche auf den puls "wartet" auch nur dann versorgt wird wenn der puls da ist,.. unter http://www.dieelektronikerseite.de/Lections/Thyristor%20-%20Relais%20auf%20elektronisch.htm habe ich etwas schickes gefunden, was meiner idee entspricht, bild dazu im anhang,.. ich werde das mal kurz überdenken und mich wieder melden,.. danke für eure müh
Bitte melde dich an um einen Beitrag zu schreiben. Anmeldung ist kostenlos und dauert nur eine Minute.
Bestehender Account
Schon ein Account bei Google/GoogleMail? Keine Anmeldung erforderlich!
Mit Google-Account einloggen
Mit Google-Account einloggen
Noch kein Account? Hier anmelden.
