Hallo Ich möchte ein Piezo-Plättchen (so ein Teil, das in Glückwunschkarten piepst) als Vibrationssensor benutzen. Funktion und Empfindlichkeit ist o.k. Ich habe einen Impedanzwandler mit einem OP gebaut, der mir mit einem hochohmigen Eingang (kap. Gekoppelt) das Signal 1:1 verstärkt. Soweit funktioniert alles. Nun treten ab und zu Extreme Schwingungen auf, die dann nur noch durch ein abstecken des Piezos in den Griff zu bekommen sind. Sieht ungefähr sinusförmig aus, hat eine Frequenz von ca. 500 kHz und eine Amplitude von 2,5 V PP. Gemessen direkt am Piezo. Wenn ich die Batterie des Vorverstärkers abziehe sind die Schwingungen weg, doch beim Wiederverbinden geht es wieder los. Da muss sich irgendwo ein Schwingkreis bilden, der die Energie aus der Batterie bekommt. Wie könnte ich das Problem lösen und die Resonanzen unterdrücken? So ein Piezo ist als Ersatzschaltbild ungefähr durch einen Kondensator zu ersetzen. Im Datenblatt ist etwas zwischen 10 und 30 nF angegeben. Gruß, Fred
Was kommt denn nach Deinem Impedanzwandler? 'Schwingkreise' können doch nur durch Rückkopplung von Ausgangssignalen auf den Eingang entstehen.
Ein Blick auf die Überschrift des Datenblatts sagt schon alles: "Low Noise, Precision, High Speed Operational Amplifier (A VCL > 5)" Die Verstärkung muß mindestens 5-fach sein, sonst schwingt der OP
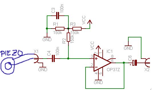
Was bewirken die 3 Widerstände und der Kondensator dort oben links?
Pin 3 vom OP erhält damit die halbe Betriebsspannung sozusagen als Arbeitspunkt für das Eingangssignal vom Schwingungssensor.
C3 wirkt also nur zu Stabilisation der Spannung?
Die Betriebsspannung hat an dem Piezo nix zu suchen! Suche mal im Netz nach "Ladungsverstärker" oder "Charge Amplifier", das sind deine Begriffe. Von TI gibt's ein Blatt "Signal Conditioning Piezoelectric Sensors" da steht alles drin. Ich denke bei anderen Halbleiterherstellern, die OPVs bauen, gibt es noch mehr Application Notes.
Bitte melde dich an um einen Beitrag zu schreiben. Anmeldung ist kostenlos und dauert nur eine Minute.
Bestehender Account
Schon ein Account bei Google/GoogleMail? Keine Anmeldung erforderlich!
Mit Google-Account einloggen
Mit Google-Account einloggen
Noch kein Account? Hier anmelden.

