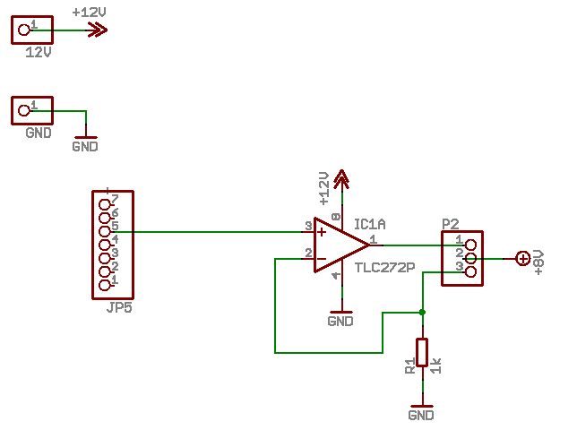
Hallo Leute, ich möchte eine Rechteckspannung mit 0V LOW und 5V HIGH(5Hz) mit einer Versorgungsspannung von ca. +12V am TLC272 so verstärken, dass ich ca. eine Rechteckspannung mit 0-2,5V LOW und 8V HIGH bekomme. Nachdem ich die Schaltung (siehe Anghang, an P2 wird ein Poti mit 2,2K angeschlossen) aufgebaut habe, lässt sich die Ausgangsspannung des verstärkten Rechteckes nur auf 3,32V HIGH begrenzen. Bei 0V am Eingang bekomme ich auch wie vorgegeben 0V am Ausgang heraus. Das Datenblatt zum TLC272: http://www.reichelt.de/?;ACTION=6;LA=3;ARTICLE=21599;GROUPID=2920;GROUP=A21D;SID=20S0XuvawQARQAADVWeUs71d2d87826eefbaaf8954666500b1ec3 Gibt es einen Trick, um eine Ausgangsspannung zwischen 0 und 2,5V zu erreichen? Eigentlich müßte der doch dazu in der doch dazu in der Lage sein? Danke
Denkfehler, vergesst den Beitrag... Kann gelöscht werden
Bitte melde dich an um einen Beitrag zu schreiben. Anmeldung ist kostenlos und dauert nur eine Minute.
Bestehender Account
Schon ein Account bei Google/GoogleMail? Keine Anmeldung erforderlich!
Mit Google-Account einloggen
Mit Google-Account einloggen
Noch kein Account? Hier anmelden.
