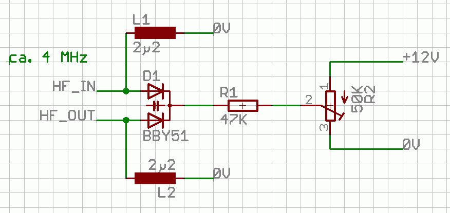
Guten Abend! Ich möchte eine Kapazitätsdiode in ein HF-Signal (ca. 4 MHz) einschleifen, im Anhang meine Schaltung. Würde das so funktionieren? Mit dem Poti stelle ich eine Gleichspannung ein, wodurch sich eine entsprechende Kapazität einstellt. Ich bin nicht sicher, ob evtl. die HF durch die erste Diode und dann über die DC-Quelle nach Masse oder sonst wo läuft. Viele Grüße, Jens
Über den 47K fliest kaum etwas ab. Aber du musst dafuer sorgen das von HFin und HFout nach Masse ein DC-Pfad vorhanden ist (hochohmiger Widerstand oder HF-Drossel) Gruss Helmi
Stimmt...macht Sinn, sonst könnte sich ja kein Arbeitspunkt einstellen.
Besser wäre noch einen Widerstand in Reihe zur Drossel sonst könnte sich je nach Güte der Drossel ein Schwingkreis bilden oder die Drossel sind Teil deines Schwingkreises. Gruss helmi
Das soll aber nicht ein VCO werden ? Soll die durchgehende Leistung reguliert werden ? Dann waeren Pindioden besser geeignet.
Nein, kein VCO. Das ist ein Koppelkondensator für ein variables Filter, welches ich an eine Schaltung anpassen möchte. Dies soll später über ein D/A-Wandler erfolgen, sonst würde ich einfach ein Trimmer benutzen.
Bitte melde dich an um einen Beitrag zu schreiben. Anmeldung ist kostenlos und dauert nur eine Minute.
Bestehender Account
Schon ein Account bei Google/GoogleMail? Keine Anmeldung erforderlich!
Mit Google-Account einloggen
Mit Google-Account einloggen
Noch kein Account? Hier anmelden.

