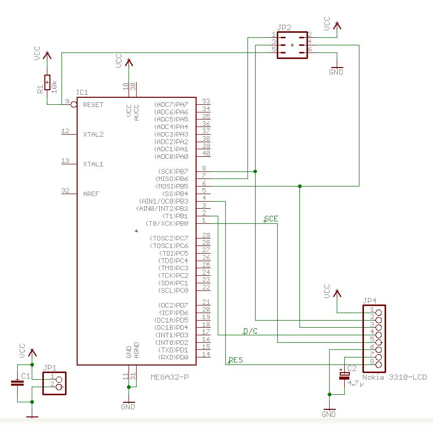
Hallo, Wie der Betreff schon verrät habe ich Probleme mit der Ansteuerung eines Nokia 3310 LCDs an einem Mega32L. Ich hatte das Display schon an einem Mega88 am laufen, benötige jetzt aber einen größeren Controller. Ich verwende WinAVR und den üblichen Code dafür. Die Ports habe ich angepasst und es läuft auch oft oder manchmal. Wenn ich die Spannungsversorgung anstecke erscheint mein Testtext. Manchmal ein halbes Dutzend Male hintereinander. Dann wieder mehrere Male nicht. Ich habe einen Resettaster hinzugefügt. Das gleiche Spiel. Ich habe hier einen anderen Thread gefunden, der ein ähnliches Problem beschreibt, Beitrag "Problem mit Nokia 3310 LCD", aber das hilft mir auch nicht weiter. Ich verwende den internen R/C-Oszillator mit 8MHz und 6CK + 64ms, dann noch ein kleines Delay bevor die Initialisierung losgeht. Ich habe vor, während und nach der Reset-Sequenz kleine Delays eingefügt, aber das hat auch nicht geholfen. Ich habe auch schon den Takt auf 1MHz runtergedreht, das hat auch nichts geholfen. Ich habe auch schon AVCC und AREF beschaltet, ohne Erfolg. Ich habe noch 2 weitere Platinen, einen weiteren Mega32 und ein weiteres LCD ausprobiert. Das hat mich auch nicht schlauer gemacht. An meinem Mega88 läuft das Ganze nach wie vor zuverlässig. Schaltplan ist angehängt. Hat jemand eine Idee? Danke, Dirk
Hallo Dirk, Keine Ahnung ob Dein Problem noch aktuell ist... Ich habe/hatte auch diese Effekte. Auf dem Display sind bei mir nach einiger Zeit nur noch "Pixelhaufen". Bei mir ist/war es ein Kontaktproblem am Display. Werde jetzt einen anderen Displaytyp verwenden. Philipp
Bitte melde dich an um einen Beitrag zu schreiben. Anmeldung ist kostenlos und dauert nur eine Minute.
Bestehender Account
Schon ein Account bei Google/GoogleMail? Keine Anmeldung erforderlich!
Mit Google-Account einloggen
Mit Google-Account einloggen
Noch kein Account? Hier anmelden.
