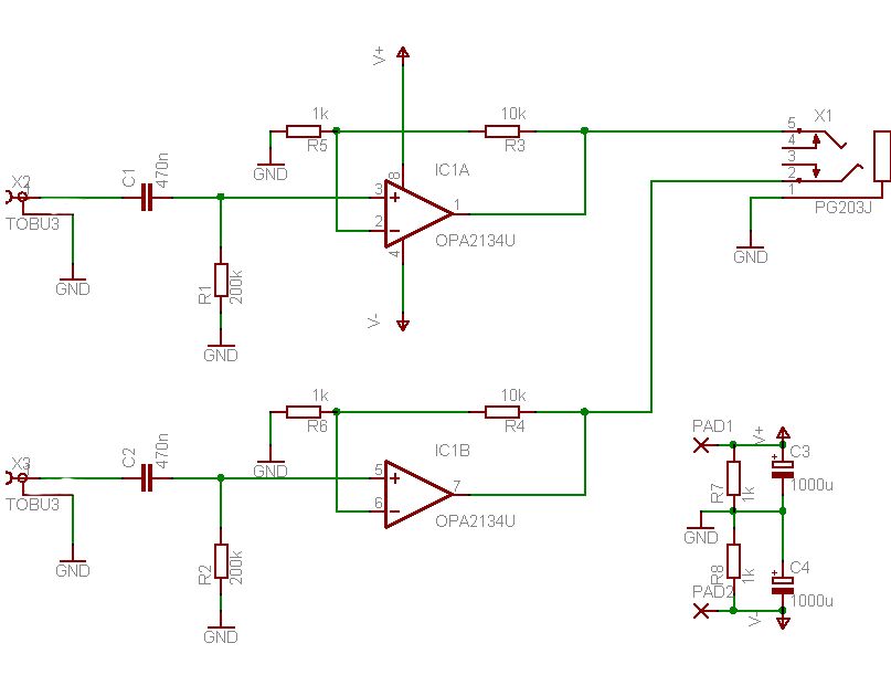
Hallo! Folgendes Problem (oder auch nur Frage): Ich hab den Ausgang eines Tonreglers (TDA2134), und will diesen Verstärken. Da der Verstärkungs-OPV eine duale Spannungsversorgung braucht (siehe Bild), wird die in dieser Schaltung mit einer virtuellen Masse mit einem Spannungsteiler erzeugt. Jetzt kommt die Frage: Gibt es da nicht ein Problem mit der Bezugsmasse des Signals was verstärkt wird? Der Ausgang vom Regler bezieht sich auf die richtige Masse, der Eingang des OPV´s auf die virtuelle Masse, gibt es da keine Probleme? Oder gleicht das der Kondensator eh aus? Falls das ein Problem ist, kann man da nen Optokoppler nehmen? mfg beni
Ein Problem ist jedenfalls, dass ide Masse nicht gepuffert ist. Bei Belastung verschiebt sich das Massepotenzial - wie stark das ist, hängt von der Belastung ab. Eine Lösung wäre es, einen Spannungsfolger dazwischenzuschalten. Dieser hält das Massepotenzial gut auf U/2, auch wenn belastet wird.
Naja als Puffer dienen ja eh die 2 relativ großen Elkos oder nicht? mfg beni
Hallo, einigen wir uns erstmal so: GND ist V-, V+ ist der Pluspol der Versorgungsspannung. NF GND und Ausgangs-GND bleiben GND, liegen also an -V Der OPV muß auf eine Ausgangsspannung von Ub/2, also zuerst ein Elko in die Ausgangsleitung, damit die Gleichspannung nicht über Kopfhörer o.ä. kurzgeschlossen wird. Größe je nach unterer Grenzfrequenz und Last 100...470µ. Der OPV sollte eine Gleichspannungsverstärkung von 1 haben, damit Offsetspannungen nicht unnnötig stören, also zwischen 1k und GND (ist ja jetzt -V) einen Elko 22...47µ. jetzt muß am + Eingang noch eine Spannung von Ub/2 erzeugt werden. Alos den Spannungsteiler statt mit 1k mit 2x 10...100k, die 1000µ weg, dafür einen 47...10µ vom Mittelpunkt gegen GND (-V). Nun liegt dieser Punkt für Wechselspannung auf GND, dort kommen jetzt die 200k Widerstände ran, damit hat der + Eingang seine Ub/2. Zum Schaltung malen habe ich hier jetzt nichts zur Hand... Gruß aus Berlin Michael
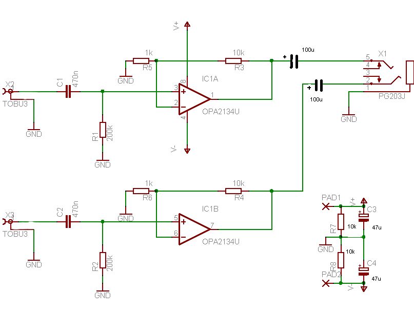
Benjamin A. (beni0664) Ich habe dir mal kurz eine Zeichnung gemacht. Habe da noch ein paar Widerstaende mehr eingezeichnet. Und zwar dient R9,R10 dazu kapazitive Lasten vom OP Ausgang etwas zu entkoppeln. Wenn du naemliche eine lange abgeschirmte Leitung anschliest kann es passieren das der OP aufgrund der Kapazitiven Last anfaengt zu schwingen. Die Widerstaende R11, R12 dienen dazu den Ausgangselko aufzuladen auf UB/2 Das hat den Vorteil wenn du an dem Ausgang was anschliesst es nicht zu einem Ladestromstoss kommt weil der Elko ja noch entladen ist und es in deinem Lautsprecher zu einem unschoenen Geraeusch kommt. Gruss Helmi
Also so jetzt. Entschuldige für den Pfusch mit Paint! mfg beni
Jetzt hab ich nur noch ne Frage wegen der eingangsschaltung. Wieso so ein Spgteiler? Und die Rückkopplung kann ich ja auch mit 1k/10k machen (die hab ich grad zur genüge da)? mfg beni
Das erspart dir denn Spannungsteiler der UB/2 erzeugt und die Abblockkondensatoren dazu. Ich habe die Rueckkoppelung deshalb mit 10K / 100K damit die Kondensatoren kleiner werden (Faktor 10 in dem Fall) Gruss Helmi
Ach so, das heißt der OPV wid mit V- an GND und mit V+ an VCC gelegt? Dann ist deine Schaltung komplett! Danke! mfg beni
Viele Dank für die raschen und genauen Infos! So viele kompetente Leute auf einem Haufen ist wunderbar! mfg beni
Hallo! Schon wieder eine kleine Frage: Wo sollte ich am besten eine Lautstärkeregelung einbauen? Ich hab leider nur ein 1k Poti was 2 Ausgänge hat. Oder reicht eins mit einer Bahn? Ich hätt mir gedacht ich setz das Poti mit einem Serienwiderstand statt dem 10k Widerstand in der Rückkopplung. Würde das gehen? mfg beni
Bitte melde dich an um einen Beitrag zu schreiben. Anmeldung ist kostenlos und dauert nur eine Minute.
Bestehender Account
Schon ein Account bei Google/GoogleMail? Keine Anmeldung erforderlich!
Mit Google-Account einloggen
Mit Google-Account einloggen
Noch kein Account? Hier anmelden.

