Hallo Ich habe einen Schaltregler für 8V mit einem LM2675-ADJ gebaut. Leider bricht beim anschließen an die Anwendung (ca. 100mA) die Spannung auf ca. 6,5V ein und die LEDs flackern leicht. Wenn nur eine LED und ein Multimeter angeschlossen sind, leuchtet die LED konstant und die Spannung stimmt. Bedeutet das ich muß eine Drossel mit höherer Induktivität verwenden? Benutze jetzt eine Fastron mit 150uH. Sollte ich dann besser 220uH verwenden. Oder liegt der Fehler woanders? Danke, Euer Klausi
Ein Schaltplan mit exakten Bauteilbezeichnern wäre hilfreich. Sonst kann man dir schwerlich helfen.
Schaltplan? Foto? Die maximale Drosselinduktivität ist im Datenblatt mit 68µH angegeben.
Interessant könnte auch sein, von welcher Eingangsspannung geregelt wird.
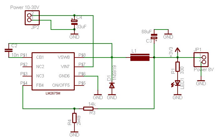
Hallo Hier der Schaltplan aus Eagle. Eingangsspannung soll bei einer Anwendung 12V und bei einer Anwendung 24V sein. Bauteile sind: LM2675M-ADJ Diode 1N5819 Drossel L1 Fastron L-PISR 150uH C2 Standard C 10nF C3 Low-ESR ELKO 35V 68uF C4 Low-ESR ELKO 35V 33uF R3 Metallschicht 14kOhm R4 Metallschicht 2,49kOhm Danke für Eure Hilfe!
Ist der Aufbau auch schön HF gerecht ? Also kurze Leiterbahnen usw. ?
@ Benedikt: Jau, Leiterbahnen sind nicht länger als 4cm. @ Travel Rec.: Wo steht denn das mit der max. Drosselinduktivität? Auf Seite 13, Abbildung 7 sind doch auch 220µH in dem Graphen.
Naja - ist oberes Limit. 47µ sind als Standardinduktivität verwendet. Wie sieht denn Deine Spule überhaupt aus? Geometrie?
Oberhalb von R1 steht +3,3V, an der Klemme dann 8V... was ist richtig?
@Jörg: 8V sind richtig. Das 3,3V scheint ein überbleibsel aus einer alten Eagle Schaltung zu sein...
Genau so ist es. Danke Marco ;-) Stand ja auch oben, 8V.
@ Travel Rec. Was meinst du mit Geometrie der Drossel? Das ist diese hier: http://www.reichelt.de/?;ACTION=3;LA=4;GROUP=B517;GROUPID=3709;ARTICLE=73071;START=16;SORT=order_col_artnr_besch;OFFSET=16;SID=27jkiT5KwQARsAAFC-O6kd2cba47abeea672acf362addefdeb0b8 Hilft dir das weiter?
Ja das hilft. Es gibt ja 1000 Sorten von Induktivitäten und nicht jede eignet sich zum Bau von Schaltreglern. Die ist aber okay!
Wir hatten auch mal ein Problem mit einer Drossel an einem LM2577 (Aufwärtsregler). Die richtige Auswahl der Drossel ist sehr wichtig. Wir hatten zuerst eine leicht erhältliche genommen und hatten Probleme. Schliesslich eine von NS im Datenblatt empfohlene genommen und es klappte! Sehr wichtig ist der Widerstand DCR: er sollte möglichst tief sein.
Dein Eingangselko scheint mir etwas klein. Ich wähle die immer so, dass der Eingangselko größer oder gleich dem Ausgangselko ist. Einfach mal Testweise einen 220uF Becherelko aus einem kaputten Netzteil dranklemmen und dann schauen ob die Spannung noch einbricht. Was mir zu den Elkos noch einfällt: Impulsstrom! Diese Elkos müssen auch deinen Impulsströmen standhalten, es gibt da Unterschiede.
>Was mir zu den Elkos noch einfällt: >Impulsstrom! Diese Elkos müssen auch deinen Impulsströmen standhalten, >es gibt da Unterschiede. Er hat schon LOW RSR Typen genommen. Die Dimensonierung von L und C ist falsch gewählt. Ich habe bei einer maximalen Eingangsspannung von 24V und max 7V/500mA folgende Werte ermittelt. L = 330µH C > 22 µF Du solltest troitzdem zur besseren Ripple Up Spannung Unterdrückung einen 470µF oder 680µF Elko einbauen. Wie jemand schon meinte LOW DSR L und LOW ESR C. Die Diode ist i.O.,aber eine MRBS240 MBRS220 MBRS340 wäre besser.
Mmh. Travel Rec sagt kleinere Induktivität, Torben sagt größere Induktivität. Hat evtl. noch irgendwer eine Meinung? Ach ja, Torben, ich gehe von deutlich unter 500mA aus. Eher so um die 100-150mA. Dann evtl doch eine kleinere Drossel?
Generell stört eine zu große Spule eigentlich nicht (solange sich nicht die parasitären Eigenschaften zu sehr bemerkbar machen.) Weiterhin erfordert ein niedrigerer Strom meist eine größere Spule und umgekehrt. Dass ein Schaltregler mit einer zu großen Spule nicht funktioniert hat, habe ich noch nie erlebt, meist ist eine zu kleine Spule schuld. Da die Bauteile ja schon einigermaßen passen gewählt sind, und ich jetzt mal davon ausgehe, dass die Schaltung richtig aufgebaut ist, würde ich doch nochmal das Layout prüfen. Vor allem da das Datenblatt bezüglich der Feedbackleitung schon auf einiges hinweist. Wenn du schon schreibst, dass die LEDs flackern, dann schwingt die Regelung aus irgendeinem Grund.
Aaaalso das der Spannungseinbruch am Layout liegt halte ich für unwahrscheinlich. Layout verursacht normalerweise nur üble Spikes. Hast Du denn ein richtiges Layout oder das ganze auf Lochraster aufgebaut? Dann zur Spule: Ich habe mal Dein Werte in die Simulation von National eingegeben, der empfiehlt mir 680uF. Und die Werte stimmen normal, was anderes auszuprobieren geht normal in die Hose. 4cm Leiterbahn insgesamt oder von Bauteil zu Bauteil. Zwecks Layout kann ich das hier empfehlen: http://www.national.com/an/AN/AN-1149.pdf Im Anhang noch die Ergebnisse der Simulation. Gruß Gepi
Ui, 680µH, da liege ich ja ganz schön daneben. Aber komisch ist das alles einwandfrei funktioniert solange nur eine LED am Ausgang hängt. Kommt dann meine Schaltung dazu bricht die Spannung ein und die LEDs flackern... Müsste die Drossel nicht umso größer sein desto kleiner der Ausgangsstrom ist?
Mal ne doofe Frage, darf man evtl nicht einen 7805 mit einem Schaltregler betreiben? Ist nur so eine Idee...
Klausi wrote: > Ui, 680µH, da liege ich ja ganz schön daneben. > > Aber komisch ist das alles einwandfrei funktioniert solange nur eine LED > am Ausgang hängt. Warum ist das verwunderlich? Du kannst auch einfach einen Rechteckgenerator nehmen, Spule und LED dran und die wird mehr oder weniger leuchten. Aber den Wirkungsgrad wirst du im Keller suchen müssen, ausserdem ist das Teil dann nicht geregelt. Ob das Ding wirklich tut, zeigt sich erst beim vorgesehenen Ausgangsstrom. Kannst du mal mit einem Oszi messen, was bei Belastung mit deiner Eingangs- und Ausgangsspannung passiert? Und was passiert mit dem Eingangsstrom, wenn du am Ausgang deine 150mA ziehst? > Mal ne doofe Frage, darf man evtl nicht einen 7805 mit einem > Schaltregler betreiben? Ist nur so eine Idee... Wie soll man das verstehen?
@ Klausi Wie meinst du das? Es gibt einen Schaltregler, der sieht genau so aus wie ein 7805 im TO92 Gehäuse. Spule und Diode sind integriert! Ich denke du willst die Spannung runtertransformieren (auf 6-7V) und dann mit einem 7805 glätten, wegen der Ripple.
Hallo Also ich habe eine Schaltung gebastelt mit einem 7805. Ursprüglich sollte diese an 12V betrieben werden. Dann wäre die Temperatur vom 7805 bei dem geringen Strom i.O. gewesen. Jetzt möchte ich die Schaltung aber auch an 24V einsetzten. Dann wird der 7805 zu warm. Darum soll der Schaltregler davor... Ich dachte vielleicht stören sich Schaltregler und 7805 vielleicht gegenseitig beim regeln oder.
Ach ja, ein Oszi hab ich leider nicht...
@ Klausi Wenn du dir einen MC34063 als Step Down Wandler aufbaust kannst du aus den 12V gleich 5V machen und die dann noch glätten ( LC oder RC Tiefpass dahinter basteln). Der 7805 erzeugt 5V bei nur 100mA. Je nach deinen Ansprüchen (AD-Wandlung) wär es auch nicht verkehrt z.B. 7V zu erzeugen und sie dann auf 5V mit dem 7805 zu stabilisieren.
Hi, welches Bauteil ist gemeint? "Es gibt einen Schaltregler, der sieht genau so aus wie ein 7805 im TO92 Gehäuse. Spule und Diode sind integriert!" Gruß Andreas
@ Klausi Also verstehe ich das richtig, du willst 12V bzw. 24V per Schaltregler auf 8V regeln und dann nen 7805 dahinterhängen? Das ist kein Problem, vor allem da die 78xx-Festspannungsregler ausdrücklich dafür geeignet sind, einem Schaltregler nachgeschaltet zu werden um z.B. Spikes und die Ripple-Spannung am Ausgang des Schaltreglers zu glätten. Das sollte also kein Problem sein. Zu der Last und Deiner flackernden LED: Ich mein die LED alleine zieht wenig Strom, mit deinem Vorwiderstand von 330 Ohm ungefähr 18mA (ist schon relativ viel, nimm mal nen Widerstand von 1k oder etwas weniger, dann fliesen ca. 6mA, das soollte reichen solange das ne normale LED ist zur Betriebsanzeige). Wenn Du eine Last anschließt die ca. 100 - 150 mA zieht, dann kann das schon sein das der Schaltregler nicht hinterherkommt. Soll heißen, die Spule speichert nicht genügend Energie um die Zeit die der Schalter im Schaltregler offen ist zu überbrücken, der Strom fällt zwischenzeitlich auf 0A, dann hast Du nen diskontinuierlichen Betrieb. Ich weiß jetzt allerdings nicht warum Deine LED flackert, bei der Taktung sollte man nur sehen, dass die LED nicht ganz so hell leuchtet wie ohne Last. Also versuch am besten das mit der Spule mit 680uH, eher ein bischen mehr als ein bischen weniger. Ich bin mir ziemlich sicher, das es daran liegt. Gruß Gepi
Wie lange wollt ihr noch dran rumraten? Ohne ordentliche Oszibilder wird das nix..
Ich hab den Fehler gefunden. Peinlich aber wahr: Ich muß mich bei der Diode vergriffen haben. Statt einer 5819 war eine normale 4104 drin. Ärgerlich wie viel Zeit man veschwendet weil man eine Sekunde unachtsam ist...
Bitte melde dich an um einen Beitrag zu schreiben. Anmeldung ist kostenlos und dauert nur eine Minute.
Bestehender Account
Schon ein Account bei Google/GoogleMail? Keine Anmeldung erforderlich!
Mit Google-Account einloggen
Mit Google-Account einloggen
Noch kein Account? Hier anmelden.

