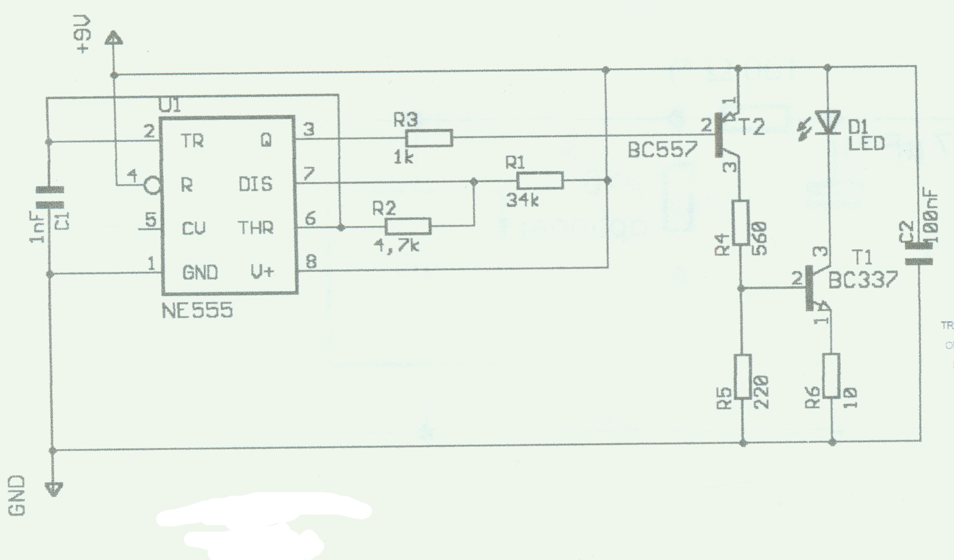
Hallo, habe im Anhang eine Schaltung, die ich aufgebaut habe. Die ist für den TSOP1733 (oder besser gesagt die LED erzeugt für ihn moduliertes Licht). Habe es nun ausprobiert, aber der TSOP bleibt am Ausgang auf 5V, was bedeutet das er kein Signal empfängt. Irgendwas muss ja an der Schaltung falsch sein, sonst würde es ja funktionieren. Kann mir jemand sagen was da falsch ist? mfg
@ Martin K. (spyro07) Dateianhang: 33khz.jpg (119,9 KB, 3 Downloads) PNG ist sinnvoller, siehe Bildformate. >ohh ja wieder mal vergessen. also hier ist sie. Na ob die Schaltung was taugt bin ich mir nicht so sicher. Bau doch einen einfachen RC-Oszillator mit NE555 oder 74HC14. Die Quarzgenauigkeit brauchst du doch erstmal nicht. Und wenn doch, nimm einen 4060. MfG Falk
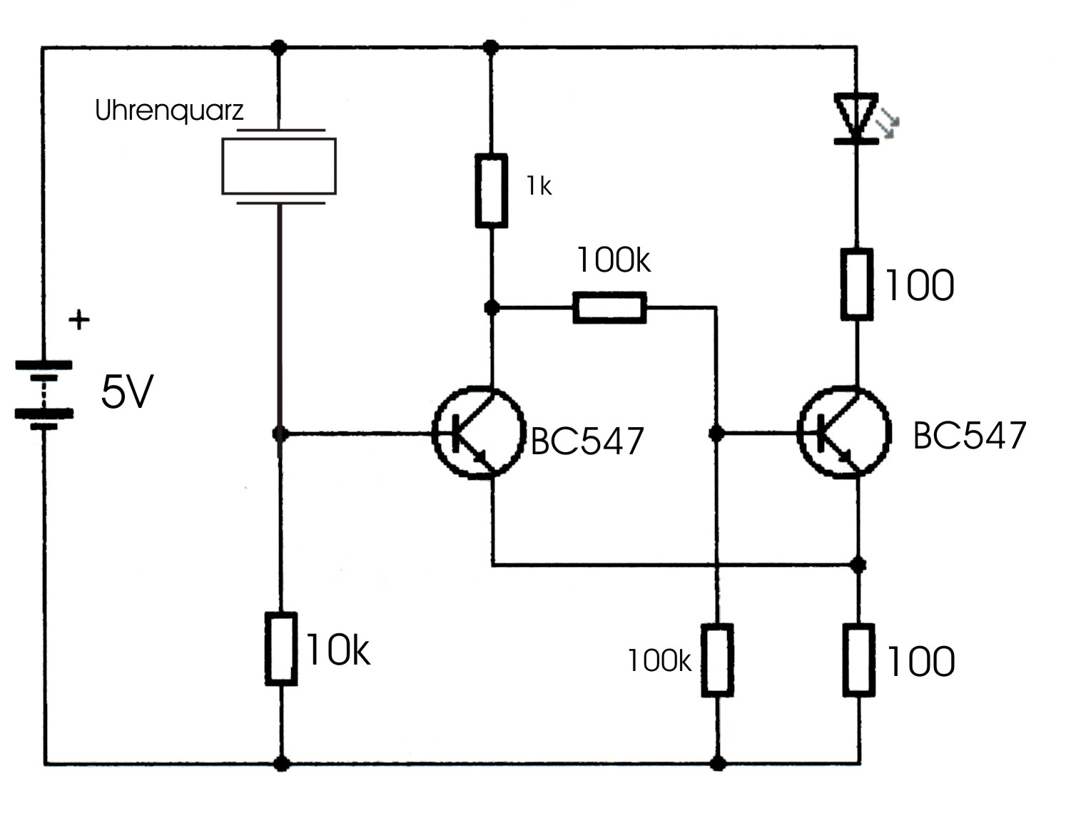
Das Problemist, dass ich zur Zeit an die ganzen Komperatoren und so nicht ran komme,da muss ich erst wieder bei Reichelt bestellen und das kostet wieder Versand. Mit NE555 habe ich schon ausprobiert, ging aber auch nicht. da hatte ich die Schaltung (Anhang). Achso zu den Bildformaten: das sind alles beides Scanns mfg
@ Martin K. (spyro07) >kostet wieder Versand. Mit NE555 habe ich schon ausprobiert, ging aber >auch nicht. da hatte ich die Schaltung (Anhang). Noch umständlicher gehts wohl nicht? Warum nicht einfach die LED an den NE555 hängen (mit Vorwiderstand). Das MUSS gehen. >Achso zu den Bildformaten: das sind alles beides Scanns OK. Sah aus wie ein Sreenshot. MfG Falk
@ Martin K. (spyro07) >Was gibt denn der NE555 dann für eine Frequenz aus? >Ich bruache ja die 33kHz Das kann man mit Hilfe des Datenblatts berechnen. MfG Falk
So wirklich einfach mit LED und Vorwiderstand habe ich im Datenblatt aber nichts gefunden, da sind überall Kondensatoren und Widerstände. Vielleicht kann mir ja mal jemand auf die Sprünge helfen, wie es mit dem NE555 einfacher als auf dem obigen Schaltplan geht. mfg
@ Martin K. (spyro07) >So wirklich einfach mit LED und Vorwiderstand habe ich im Datenblatt >aber nichts gefunden, Wozu auch. Das ist trivial. NE555 gemäss Datenblatt als astabilen Multivibrator beschalten LED mit Vorwiderstand an den Ausgang hängen fertig MFG Falk
Ja, also ich habe jetzt was gefunden, geht eigentlich relativ einfach. Nur damit ich auf meine Frequenz komme müsste ich Elko und Kerko in Reihe schalten, damit ich die Kapazität erhöhe, kann man das machen oder gibts bei Kerko und Elko in Reihe Probleme?
>müsste ich Elko und Kerko in >Reihe schalten, damit ich die Kapazität erhöhe Hol nochmal fix das Tabellenbuch...
@ Martin K. (spyro07) >Ja, also ich habe jetzt was gefunden, geht eigentlich relativ einfach. Was ist an einem NE555 kompliziert? Wenn du nciht mal das hinkriegst, sehe ich für den Rest erst Recht schwarz. >Nur damit ich auf meine Frequenz komme müsste ich Elko und Kerko in >Reihe schalten, damit ich die Kapazität erhöhe, kann man das machen oder Das glaube ich kaum. Eine Reihenschaltung VERRINGERT die Kapazität. Ausserdem, wozu Elkos bei 32 kHz? >gibts bei Kerko und Elko in Reihe Probleme? Ja, du solltest dich mal ein wenig mit den Grundlagen beschäftigen. http://www.elektronik-kompendium.de/ MfG Falk
Bitte melde dich an um einen Beitrag zu schreiben. Anmeldung ist kostenlos und dauert nur eine Minute.
Bestehender Account
Schon ein Account bei Google/GoogleMail? Keine Anmeldung erforderlich!
Mit Google-Account einloggen
Mit Google-Account einloggen
Noch kein Account? Hier anmelden.

