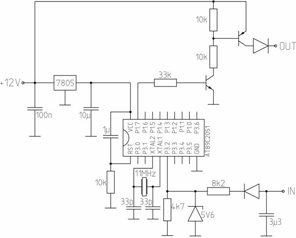
Hallo Leute. Ich habe mir eben die Angehängte Schaltung angeschaut, und komme nicht dahinter welchen Sinn es hier ergibt 2 Transistoren am Ausgang hintereinander zu schalten. (OUT, rechts oben im Bild) Der uC Schaltet durch, der erste Transistor wird leitend, Spannungsteiler mit Basiswiderstand für den 2ten Transistor, dieser schaltet ebenfalls durch, und 12V liegen an OUT. Allerdings kann ich die 12V an Out ebensogut nur mit dem NPN schalten, oder? Wie seht ihr das?
> Allerdings kann ich die 12V an Out ebensogut nur mit dem NPN schalten, > oder? Nööö... Wie soll das gehen? Mit dem NPN kannst Du GND schalten, es soll aber +12V geschaltet werden. ...
grmbl du hast recht!!!! Gerade nochmal das Multimeter angeschaut, und ich hab heut nacht um 5 als ich da bei saß einfach alles verpeilt! :-/ Danke!
@ Sebastian Sieht für mich so aus als ob am Ausgang nur 5V erlaubt sind.
Sozusagen Open-Collector mal nicht gegen Masse sondern gegen +12V, vermutlich um einen Pulldown hochzuziehen.
Bitte melde dich an um einen Beitrag zu schreiben. Anmeldung ist kostenlos und dauert nur eine Minute.
Bestehender Account
Schon ein Account bei Google/GoogleMail? Keine Anmeldung erforderlich!
Mit Google-Account einloggen
Mit Google-Account einloggen
Noch kein Account? Hier anmelden.
