Hallo Ich habe ein (für mich) komisches Problem mit meinem AT90CAN. Ich tausche über USART1 Daten zwischen einem AT90CAN und einem anderen Controller aus. Komischerweise klappt der Datenaustausch nur, wenn ich das AVRISP mkII an den ISP Anschluss angeschlossen habe. Ziehe ich den Stecker ab, funktioniert mein Programm nicht mehr. Der ISP Anschluss ist übrigens an USART0. Funktioniert USART1 nur, wenn USART0 verwendet wird, kann das sein? Hat jemand eine Erklärung dafür?
Hast du alle notwendugen Verbindungen zwischen UART1 - Pegelwandler - Buchse - Stecker - Kabel - Stecker - Buchse - PC? Du brauchst an jeder Stelle drei Stück: TX, RX und (gelegentlich vergessen, rotwerd') Vss Masse. Wohlmöglich hilft dir die UART0 Verbindung eine fehlende Masse im UART1 Weg zu beschaffen.
An der Masse kanns nicht liegen. Beide Controller sind auf derselben Platine, einer arbeitet mit 5V der andere mit 3V, als Pegelwandler ist ein 74HC4050 dazwischen. Hat noch jemand eine Idee? Das kann doch nicht sein das der USART1 nur geht wenn der AVR ISP angeschlossen ist...
Hallo Ich stehe immernoch vor einem Rätsel. Ich habe gerade mal probiert welches Kabel vom AVRISP angeschlossen sein muss. Es sind die drei Leitungen -Reset -Vcc -GND Man kann also sagen, der UART geht nur wenn am AVRISP die grüne LED leuchtet... Ohne GND kommt nur Schrott über den UART. Ohne Vcc oder ohne Reset geht gar nichts. Kann sich das jemand erklären? Ich habe keine Idee mehr.
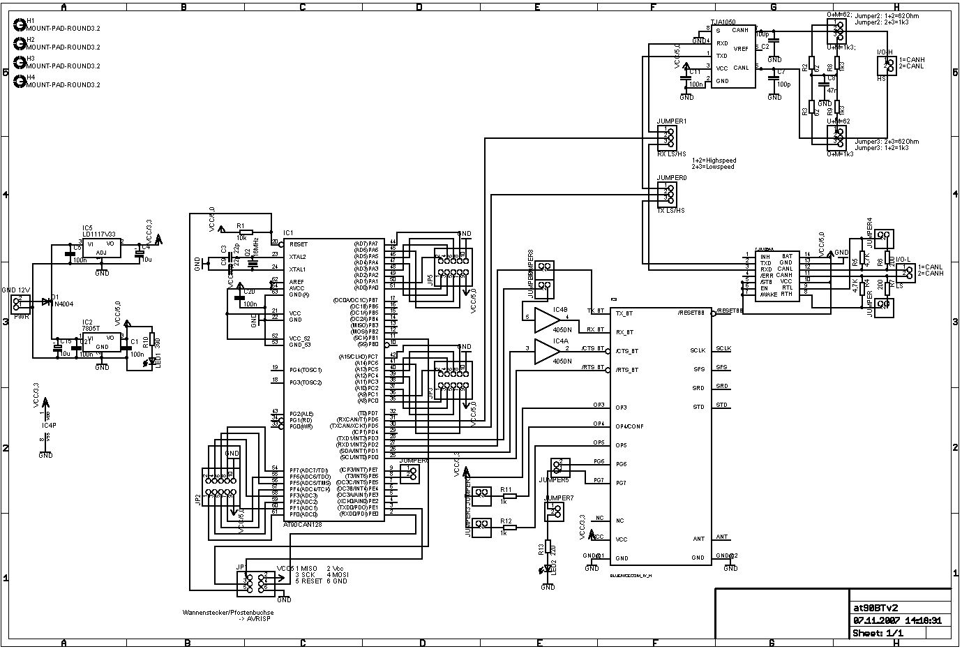
Der Reset geht über 10k an Vcc. Der Controller lässt sich ohne Probleme programmieren. CAN senden und empfangen ist auch kein Problem. Masse von AT90CAN (alle 3), Pegelwanlder und LMX9830 sind über ein Massefeld auf der Platine verbunden. Ich habe zwei identische Platinen. Das Problem tritt bei beiden auf. Im Anhang mal meine Shematic.
Noch etwas: Ich habe an PF0 eine Diode. PF0=1. Diese verhält sich auch komisch in Verbindung mit dem ISP: ISP am PC und ISP am AT90: Diode leuchtet ISP nicht am AT90: Diode leuchtet ISP nicht am PC aber am AT90: Diode geht aus. Ich verstehe das alles nicht mehr....
Hat sich erledigt. Die Ursache war das der LMX länger zum booten braucht. Der AT90 hat also schon Nachrichten über USART geschickt als der LMX noch nicht bereit war. Dann bleibt die Antwort natürlich aus. Der ISP hat anscheinend nach dem Einschalten den AT90 nochmal Resetet, sodass der LMX dann ein bisschen Vorsprung hatte. Auf sowas muss man erstmal kommen...
Bitte melde dich an um einen Beitrag zu schreiben. Anmeldung ist kostenlos und dauert nur eine Minute.
Bestehender Account
Schon ein Account bei Google/GoogleMail? Keine Anmeldung erforderlich!
Mit Google-Account einloggen
Mit Google-Account einloggen
Noch kein Account? Hier anmelden.
