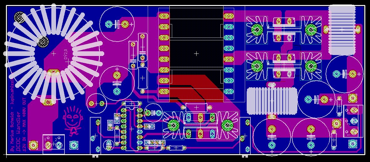
Die Platine ist 179mm x 70mm. Also 2 cm länger als eine Europakarte. Es muss nur einseitig geätzt werden, die Bohrungen kann ich selber machen. Wichtig ist aber, dass die andere Seite der Platine auch eine Kupferschicht hat (wird der GND layer)... Hab mal einen eagle screenshot angehangen. Ich würde dann die brd datei zuschicken. Kann mir das jemand günstig anfertigen? Ansonsten würde ich es bestellen (was wohl einiges teurer wird). Am besten wäre eine dickere Kupferschicht, aber die Polygone könnte man ja auch nachträglich verstärken...
Ohne Durchkontaktierung? Wie willst Du dann die Anschlüsse von den Elkos oder von dem Spindeltrimmer auf der Oberseite verlöten?
rechts in der Mitte ist übrigens der Leiterbahnabstand zu klein.
der dude: Das mit den Dukos stimmt schon, aber irgendwie bekomm ich das schon hin... man könnte ja zB die Anschlüsse einfach umbiegen. Die meisten Anschlüsse müssten sich auch von der Top Seite her löten lassen
Hab jemanden gefunden, der das netterweise für mich macht freu
Die Leiterbahnabstaende sind teilweise einfach zu klein, vor allem bei den anforcierten Spannungen. Aber das wurde ja schon gesagt.
Bitte melde dich an um einen Beitrag zu schreiben. Anmeldung ist kostenlos und dauert nur eine Minute.
  
  Bestehender Account
  
  
  
  Schon ein Account bei Google/GoogleMail? Keine Anmeldung erforderlich!
Mit Google-Account einloggen
Mit Google-Account einloggen
  Noch kein Account? Hier anmelden.


 Thread beobachten
 Thread beobachten Seitenaufteilung abschalten
 Seitenaufteilung abschalten