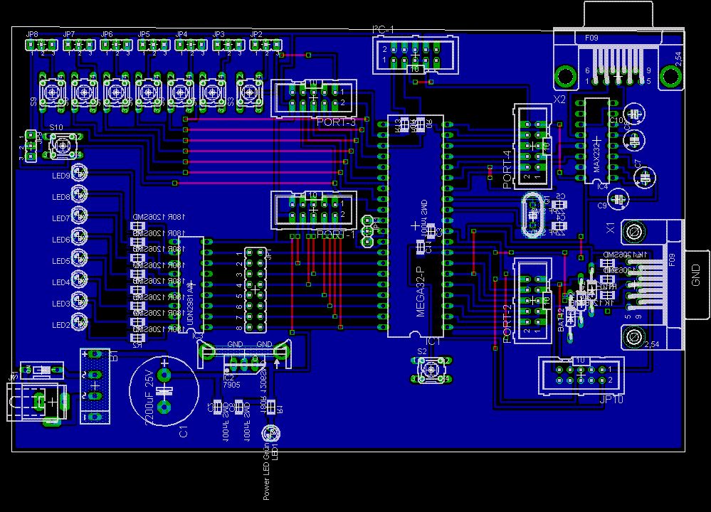
Hallo, Ich habe ein uC board nach meinen maßstäben entwickelt und wollte eure meinung dazu hören. Das mit en vielen überlandleitungen kommt daher das ich keine zweiseitige platine ätzen will.
Und was ist nicht gut an Zweiseitigen ? Die obere Kante der Platte ist nicht im rechten Winkel.
Pass mit den Bohrlöchern für die Oberleitungen auf, da eagle annimmt das seien Dukos sind die nicht besonders groß. Wo in der Teilelib ist eigentlich der Subminiaturtaster S2?
hi! - Oben schief hatten wir ja schon - Der Quarz ist ziemlich weit weg vom µC. - IC2 = 7905 ??? - X2 könnte noch ein parr Brücken für den Hardware Handshake vertragen. - C6 Bring da nicht viel -> näher an den Regler - Kann man S1 gut bedienen (Höhe J1 <-> S1)? - Befestigungslöcher? - Alle Pin1 Lötaugen anders machen (rechteckig) - Pullup für Rest vorhanden? - JP11 gut erreichbar? (Höhe Port-1 und µC wenn gesockelt?) - Haben alle Pfostenstecker immer an den selben Pins GND/5V? - Oberleitungen an Port-1 sind relativ eng.... Sonstiges: - C7 C8 und C10 könnten eine reihe bilden - GGF sollte der MAX232 vom Port4 trennbar sein (Jumper?) - Per Jumper zuschaltbare Pullups für den I2c - Wenn ADC genutzt: was ist mit 100n an AREF / 10µH+100N an AVCC - Wenn Überall die gleichen Flachbandkabel genutzt werden sollen, dann die Pfostenstecker so drehen das die Kabel immer schön nach aussen zeigen (I2c-1 vs PORT-3,....) mehr fällt mir im Moment nicht ein... Wozu brauchst du das Board? Zum testen oder für was Spezielles?
Kann das layoutprogramm keine 45 Grad Winkel ? Wenn ja, nutzen: reduziert EMV (rund ist noch besser) Einige Leitungen liege sehr dicht an GND Viele Brücken => teure Fertigung Mittlere Buchse (Port 1) nach unten => alles kompakter zusammen führen. Am 7905 würde ich noch einen kleiner C am Ausgang einplanen. Bei dünnen Finger gehen die Taster , sonst weiter auseinander ? Sollen die Bauteile wirklich unters IC ? Falls da mal gemessen werden sollte: Kalte Lötstelle, dann wird es schwierig. Gruß C.
Wo wir eigentlich beim springenden Punkt wären: kauf dir ein STK500 und gut ist.
Die Masse gegen die die Kondensatoren vom Quarz gehen sollte eine eigene Insel bilden, die am Controller neben den XTAL1/XTAL2 angeschlossen ist. Und nicht wie jetzt irgendwie in die Platte hinheinwagabundieren.
Ich würde statt den normalen LEDs auch SMD-LEDs nehmen...sieht besser aus, und passt besser ins Layout, weil sie dann schön hinter die Widerstände können. In einer Reihe quasi...
Mach Dir an den Controller noch ein paar Buchsenleisten ran (Reichelt:PRBL 40D) oder zumindest: Laß den Platz dafür frei. Irgendwann willst Du weitere Hardware anschliessen oder mal die Spannung an einem Pin messen und kommst nicht ran. Die LEDs und die Schalter würde ich per Jumperblock abschaltbar machen, falls die irgendwann stören. Rick
@ Christian (Guest) (Gast) >Kann das layoutprogramm keine 45 Grad Winkel ? Doch. >Wenn ja, nutzen: reduziert EMV >(rund ist noch besser) ??? Voodoo. >Viele Brücken => teure Fertigung Ist doch nur Hobbykram! >Am 7905 würde ich noch einen kleiner C am Ausgang einplanen. Das soll sicher ein 7 8 05 sein. Mfg Falk P.S. STK500 ist sinnvoler ;-)
Bitte melde dich an um einen Beitrag zu schreiben. Anmeldung ist kostenlos und dauert nur eine Minute.
Bestehender Account
Schon ein Account bei Google/GoogleMail? Keine Anmeldung erforderlich!
Mit Google-Account einloggen
Mit Google-Account einloggen
Noch kein Account? Hier anmelden.
