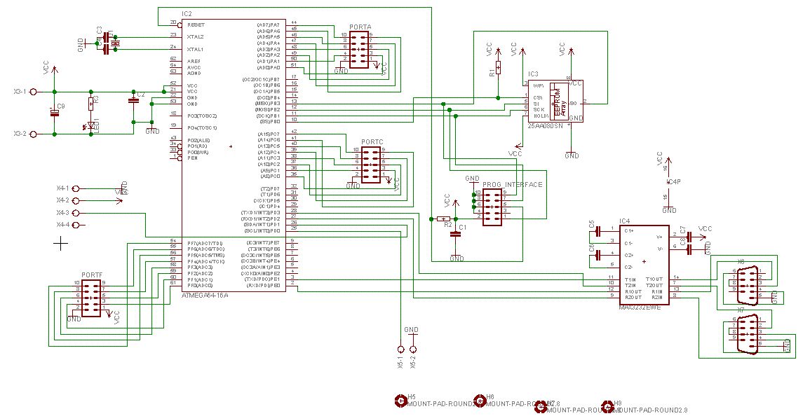
Hallo Habe im Anhang die Schaltung eines ATMEGA64. Er lässt sich nicht programmieren. Kann sein, dass der Schaltplan nicht fehlerfrei ist? mfg
Der Reset am Programmierstecker ist an VCC angeschlossen...... Otto
Hi Der AtMega64 wird nicht über MOSI/MISO, sondern TXD0/RXD0 programmiert -> Datenblatt. MfG Spess
Das ISP wird beim ATMega64 nicht an MISO und MOSI der SPI-Schnittstelle angeschlossen, sondern an PDO und PDI (an Port E). EDIT: Da war einer schneller...
...und Otto hat natürlich auch Recht: Der Widerstand R2 kommt nicht in die RESET-Leitung, sondern von RESET nach VCC... EDIT: Der Schaltplan von roboternetz ist schlicht falsch. Mit Reset an VCC kann man Reset nicht auf Masse ziehen -> µC lässt sich nicht programmieren.
wenn ich den Programmierstecker an PDO und PD1 anschliße - wie kann ich dann den UART0 für meine zweite serielle schnittstelle nutzen? mfg
Hi Am einfachsten du sockelst deinen RS232-Treiber. Zum Programmieren raus nehmen. MfG Spess
georg wrote: > wenn ich den Programmierstecker an PDO und PD1 anschliße - wie kann ich > dann den UART0 für meine zweite serielle schnittstelle nutzen? Indem Du dafür sorgst, dass am RxD0 während des Programmierens nichts dazwischenfunken kann... Musste halt entsprechend entkoppeln. Abgesehen davon ist das nicht "PD1" sondern "PDI" (Programming Data In)...
Hallo, wo seht ihr einen Widerstand in der Resetleitung und Reset an Vcc??? In beiden Schaltungen ist der ISP richtig an Reset und über R2 an Vcc. Gruß aus Berlin Michael
Michael U. wrote: > wo seht ihr einen Widerstand in der Resetleitung und Reset an Vcc??? > In beiden Schaltungen ist der ISP richtig an Reset und über R2 an Vcc. Hast recht, hab mich verguckt... Muss dazu sagen, dass ich mir generell angewöhnt habe, Pull-Up-Widerstände wenn's geht vertikal einzuzeichnen und für VCC o.ä. ein Symbol zu benutzen... Macht das ganze übersichtlicher.
Bitte melde dich an um einen Beitrag zu schreiben. Anmeldung ist kostenlos und dauert nur eine Minute.
Bestehender Account
Schon ein Account bei Google/GoogleMail? Keine Anmeldung erforderlich!
Mit Google-Account einloggen
Mit Google-Account einloggen
Noch kein Account? Hier anmelden.


