Hallo Tüftler, kann mir jemand helfen? Ich habe ein Projekt das beinhaltet folgende Datein .asm .inc .apr Welches Programm brauche ich dafür?
Danke für die schnelle Antwort. aber was ist mit den .inc dateinen?
Ich hätt's dir geglaubt :) Mach die apr-Datei mal mit 'nem Texteditor auf - vielleicht hast du Glück und da steht im Klartext Näheres über die Entwicklungsumgebung drin. ... kann mir nicht vorstellen, dass man das nicht ergooglen kann ...
Hi .apr scheint so etwas wie ein Projektfile zu sein. Evtl. reicht es im AVR-Studio ein neues Projekt zu machen und die ASM-Files einzufügen. Das Entry-File sollte sich ja finden lassen. MfG Spess
Spess53 wrote: > .apr scheint so etwas wie ein Projektfile zu sein. Evtl. reicht es im > AVR-Studio ein neues Projekt zu machen und die ASM-Files einzufügen. Und wenn das ganze nicht für AVR ist ? .asm sagt ja erstmal rein garnichts über die CPU aus.
Da könnte man aber über die .inc schlauer werden. Oder eben auch über die .apr. Das beste wird wohl sein, sich die Dateien mit einem Texteditor anzuschauen. Vielleicht wird man daraus schlauer. Sebastian
Hi >Und wenn das ganze nicht für AVR ist ? .asm sagt ja erstmal rein >gar nichts über die CPU aus. Das sollte ein Blick in ein ASM-File recht schnell klären. MfG Spess
Das ASM einfach mal anschauen, da muß zu Anfang ne CPU-Definition includiert sein. Z.B.
1 | .include "tn13def.inc" |
ist dann ein AVR (ATTiny13). Peter
danke für die reichlichen Antworten. Die apr Datei habe ich über den Texteditor geöffnet...ist nur ein Inhaltsverzeichnis.
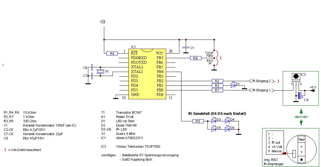
im Anhang ich würde gerne von dem Programm ( für ein AT90s8515)die Funktion Fernbedienungswandler auf einen ATTINY2313 umschreiben.. Geht sowas ??
Ich würde im AVR Studio ein neues Projekt erstellen und alle Dateien (außer der .inc die schon in der .asm steht) als Source Code hinzufügen. Dann sollte sich der Coder übersetzen lassen.
Hallo, @ Enrico M.: ja, sowas geht. Da mußt Du aber dann wohl ziemlich umbauen, sind 3k, passt nicht in einen 2313... Gruß aus Berlin Michael
@ Enrico, warum fragst du nicht gleich im originalen Thread ? Die .arp ist eine Projektdatei vom AVR-Studio 3 (war damals noch aktuell). Ich kann dir die Dateien mal für einen '2313 anpassen, aber weißt du überhaupt genau was du senden musst ? Sascha
Hallo Sascha, vielen Dank für Deine angebotene Hilfe. Ich habe mir mal Deine Schaltung aufgebaut. Leider habe ich bis jetzt noch nicht geschaft, eine Hexdatei zum Brennen zuerstellen. Meine Vorstellung ist: Wenn ich mit meiner B&O Fernbedienung ein Signal sende soll der 2313 das signal umwandeln in ein RC5 Signal. Mit Deiner Schaltung möchte ich den RC5 Code auslessen. Um sie dann im Programm für den 2313 zum passenden B&O Signal einzufügen.
>Wenn ich mit meiner B&O Fernbedienung
Ich weiss nicht mehr wo ich das mal gelesen habe,
aber die B&O senden irgendwo bei 455kHz.
> der Tosp 7000 arbeit mit 455khz
Erklär das mal dem 2313 den du da mit 4MHz taktest ;)
Diese Schaltung die ich weiter obeneingefügt habe funktioniert schon einwand frei. Leider habe zur dieser Schaltung nur eine Hexdatei
@ enrico Sorry, du willst ja nur 455kHz empfangen. Vergiss meinen Post.
Hallo Forum-User, ich finde es bewundernswert dass viele hier ihr Wissen und Hilfe anbieten, andere wiederum versuchen, hilfsbereite Leute zu verarschen (besondere Grüße an Enrico M. (ricom)). Das Projekt kann nicht funktionieren, wenn auf der einen Seite mein Schaltplan geklaut und das Copyright entfernt wird (Original im Anhang) und dazu der Programmcode einer anderen Quelle angegeben wird!?? Wundert mich nicht, das der uP dann nicht läuft... LG. Rene
Hi Hoffentlich hat sich das jetzt endlich erledigt. MfG Spess
Rene !!! habe nie behauptet das ich diese Schaltung entwickelt habe!!!!! Ich habe auch immer gesagt, ich bezahle für die Leistung!!! Was soll ich mehr machen ???? Auch nie habe ich, vom Sascha die Dateien geklaut!! Ich hoffe ihr werdet mich nicht als Bösewicht hinstellen!!!
Hallo Enrico, ich möchte dich nicht als Bösewicht hinstellen, aber andere sollen doch etwas Hintergrundwissen erhalten, bevor sie kostbare Zeit zu diesem Thema aufwenden. Wenn du schon irgendwelche Bilder irgendwo runterlädst, dann schreib dazu woher die Daten kommen oder behalte sie für dich auf deinem PC (du hast sicher schon mal gehört, welche Forderungen mit fremden Bildern auf dich zukommen könnten - siehe Ebay-Abmahnungen)! Ich hab meine Pläne ja auch veröffentlicht damit sie jeder haben kann, aber wenn jemand die Pläne ändert, dann hat er sicher was anderes damit vor!? Ich hab für die spezielle IR-Software 24.- € veranlangt (die serielle Version ist und war immer Freeware), hab dafür auch noch Kundenänderungen vorgenommen, ich denk das war ein fairer Preis. Aber auch das war vielen zuviel Geld, die wird's immer geben. Genauso Hut ab vor Sascha wenn er seine Sourcen freigibt, da steckt sich auch sehr viel Entwicklungszeit drin. Grüße, Rene
Rene; in einem anderen Artikel habe ich dein Projekt mitgeteil....hier ist es mir versehentlich untergegangen ( du kennst mich) Ich würde auch mehr Zahlen, das weißt Du. Möchte nur ein, meine Technisat über V.Aux zu Steuern!!!
@Enrico, > Meine Vorstellung ist: > > Wenn ich mit meiner B&O Fernbedienung ein Signal sende soll der 2313 das > signal umwandeln in ein RC5 Signal. > Mit Deiner Schaltung möchte ich den RC5 Code auslessen. > Um sie dann im Programm für den 2313 zum passenden B&O Signal > einzufügen. du willst mit meinem Programm den RC5-Code auslesen ?? In meinem Prog. steckt aber nur der Dekoder für den B&O-Code. Ich hab noch mal ein Projekt (jetzt für AVR-Studio 4) rangehangen. War ein Dimmer mit AT90S2313, hab alles rausgelöscht was nicht notwendig ist. Code ist an ATtiny2313 mit 8MHz angepasst, sollte so laufen. Bei aktiviertem Debug werden die empfangenen Codes über die serielle ausgegeben. Musst nur noch den Port & Pin wo der TSOP7000 dranhängt anpassen. Sascha
Vielen Dank Sascha, wie vorhin gesagt habe zahle ich natürlich für jede Hilfe. Gar keine Frage !!!! Du hast ja meine Mail
Bitte melde dich an um einen Beitrag zu schreiben. Anmeldung ist kostenlos und dauert nur eine Minute.
Bestehender Account
Schon ein Account bei Google/GoogleMail? Keine Anmeldung erforderlich!
Mit Google-Account einloggen
Mit Google-Account einloggen
Noch kein Account? Hier anmelden.

