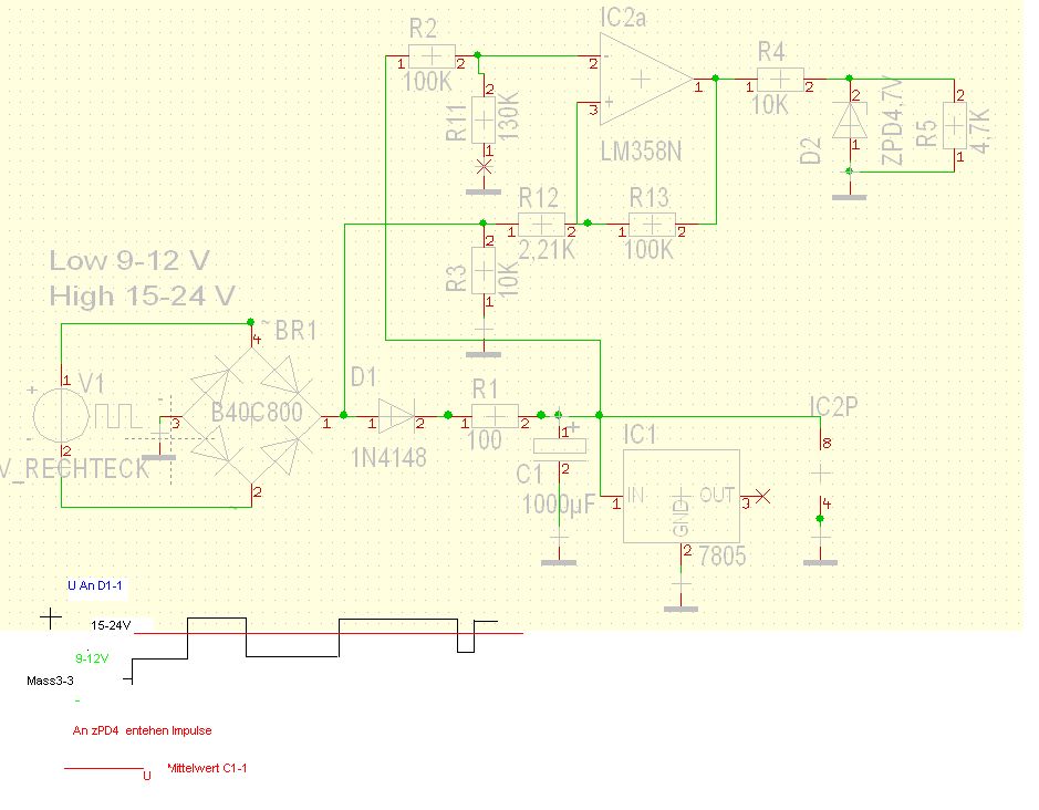
Hallo, Könnt ihr euch mal diesen Schaltplan ansehen. Es geht darum das aus einem Rechtecksignal ( ist eigentlich ein RS232 Signal mit Low 9-12 und High 15-24 ) die Versorgungspannung für verschiedene andere Bauteile zu gewinnen. Weiters soll aber das Rechtecksignal weiterhin genutzt werden, wie aus dem Schaltplan ersichtlich wird das Rechteck auf 5 V Pegel gewandelt. Meine Fragen nun. Ich glätte ja die Rechteckspannung mittels 1000µ Kondensator. Die Diode D1 brauche ich so denke ich halt damit sich bei einem Low der OP nicht die Spannung vom Kondensator holt ?? Richtig ? Weiters brauche ich eure Meinung nach den Pull Down R3 ? Anmerkung Brückengleichrichter dient nur zum Verpolungsschutz. Beim 7805 fehlen noch Stützkondenstaoren ich weiß. Vielen Dank erstmal christian
Ich würde DTR und RTS auf Low setzen ( Dann hast du positive Spannung), und dann in einen Tiefsetzsteller oder Spannugsregler. Alternativ könntest du über einen Widerstand und einer Z Diode deine 5V gewinnen.
Nimm keinen 7805. Der zieht ja schon fast 10mA ohne etwas zu tun. Da gibt es andere Typen (LF50). Wozu die OP-Amp-Schaltung mit der Z-Diode am Ausgang ? Kontrolle der Versorgungsspannung ? 1000u ist ja schon eine Nummer. Wieviel Strom braucht die Schaltung wirklich ?
Am Oamp erscheinen ja mehr als 5V am Ausgang -> ergo ist die Z Diode dazu da nicht mehr als 4,7 V zuszulassen. Das ganze ist ein Pegelwandler. Rechteckeingang ist ja bei High bis 24 V. Aber um das gehts mir gar nicht. Meine Frage wäre. a.) ist das eine gute Vorgehensweise die Rechteckspannung mit Kondensator zu glätten. Gibts andere Vorgehensweisen. b.) Ist die Diode D1 notwendig. c.) Ist der Pull Down notwendig. @Bender ich habe keine DTR DTS Leitungen. Das ganze ist eine 2 Drahtleitung. Allgemein: Stromverbrauch der ganzen Schaltung Atmega 8 + SD Card 15mA + 75mA ? LM358 3mA LF33CV 10µA ... Gesamt ~ 120 mA
warum ? aber derzeit nicht so wichtig den Stromverbrauch kann ich sicher noch senken, zb statt 7805 eine Lf50 usw. . Aber wäre nicht zb eine Spannungstabilisierung mittels Transistor auch möglich, mir gehts nur darum die beste Möglichkeit zu finden.
Die Diode ist nötig, damit dieser merkwürdige Inverter arbeitet, weil der große C sonst das Signal total plätten würde. Der Pulldown R3 ist nicht nötig.
Du glättest die Rechteckspannung nicht mit dem C. Du "klemmst" mit der Diode die Versorgungsspannung in den großen C. So eine Speisung mit "Phantomspannung" ist bei einigen Sensoren üblich. Bei Deinem Stromverbrauch rate ich Dir SEHR zu einem Step-Down-Wandler. Wieviel mA kann der Sender überhaupt liefern ?
Also habe mal die Schaltung in Target simuliert. Sie funktioniert sowohl mit Pull Down als auch ohne. Die Strombelastbarkeit ist halt die Frage.
Was würdest du für einen Step-Down-Wandler empfehlen. ( sind halt teurer ) Baudrate ist 2400 Baud Habe mal den gefunden , http://www2.produktinfo.conrad.com/datenblaetter/150000-174999/152531-da-01-en-5V_1A_STEP_DOWN_SW_REG.pdf Denke 100 kHZ Switching Frequenz sollte ausreichen, bin zwar noch nicht so recht dahinter gekommen wie Baudrate in Frequenz umzurechnen ist aber hier wird etwas erwähnt das Beitrag "Baudrate == Frequenz?" 9600 Baud ~ 4800Hz sind. und erstmal danke für die Hilfe.
bau deinen brückengleichrichter diskret aus schottkys auf. bringt auch n bisschen was. 100kHz ist nicht schlecht, für deine ströme kannst du aber auch was schnelleres nehmen. da bei der uart baud- gleich bitrate ist (1 symbol verbraucht 1 bit), sieht das ganze so aus: eine periode, deren kehrwert ja der freuenz gleich ist, besteht anschaulich aus "tal und berg". überträgst du eine 1 und eine 0, hast du genau tal und berg und damit ist eine periode vergangen. also 2 bit pro 1 periode. totzdem glaub ich nicht, dass du da 120mA rausholen kannst. auch bei 2 pins nicht. warum betreibst du die ganze schaltung nicht gleich mit 3,3V, anstatt nochmal einen regler einzubaun?. das könnte dann vllt klappen.
Bitte melde dich an um einen Beitrag zu schreiben. Anmeldung ist kostenlos und dauert nur eine Minute.
Bestehender Account
Schon ein Account bei Google/GoogleMail? Keine Anmeldung erforderlich!
Mit Google-Account einloggen
Mit Google-Account einloggen
Noch kein Account? Hier anmelden.


