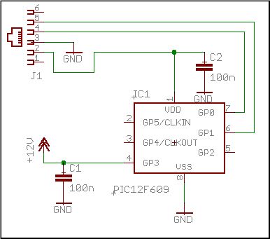
Moin erstma! Hab hier ein kleines Projekt am Start und wollte das mit nem PIC12 machen weil der halt einfach so schön klein ist. Klugerweise passt das nich auf mein Picdem Board, deswegen hab ich mir eine kleine Programmierplatine für den 12er PIC auf ner Lochrasterplatine gemacht. Dummerweise scheint das nich so zu klappen wie ich mir das vorstell, ich hab gedacht Pins verbinden langt, is aber anscheind nicht so. Lange rede wenig Sinn, Schaltplan is ja im Anhang. Hab also mein ICD2 über Modularbuchse angeschlossen und ein Programm in Assembler zusammengepfuscht. Jetzt wollte ich das draufmachen aber es klappt nicht so recht und zwar weil: MPLAB ICD 2 Ready Programming Target... ...Validating configuration fields ...Erasing Part ...Programming Program Memory (0x0 - 0x3F) Verifying... ...Program Memory ICD0161: Verify failed (MemType = Program, Address = 0x0, Expected Val = 0x2805, Val Read = 0x3C85) ICD0275: Programming failed. Das kommt wenn ich mein Programm draufmachen will. Löschen geht laut MPLAB, Wenn ich allerdings danach test ob der PIC wirklich blank is kommt: Erasing Target Device... ...Erase Succeeded MPLAB ICD 2 Ready Blank Checking... ...Program Memory ICD0161: Verify failed (MemType = Program, Address = 0x1, Expected Val = 0x3FFF, Val Read = 0x303F) ...Device not blank Benutze MPLAB 8.10, jemand ne Idee?
Du haust 12v auf den pic ? Des zweite wen es nen ICD2 Nachbau ist könnte des Probleme mit der Programmierspannung geben die ist bei den p12... etwas höher
Ja hab den richtigen PIC ausgewählt. 12F609 Ja ich hau 12V auf den PIC, als Vpp Programmierspannung, ist das nicht richtig? Benutze ein original ICD2. Was ich noch hinzusagen sollte, ich hatte den PIC erst falsch drin, bzw falsch verkabelt. Hatte die Pinbelegung für das ICD Kabel grade falschrum, also PIN1 war PIN6 und andersrum. Kann also nicht wirklich garantieren das der PIC überhaupt noch ok ist. Leider hab ich keinen anderen 12F Pic mit dem ich die Schaltung testen könnte. Bekomm vielleicht demnächt einen, wollte aber vorher mal die Profis fragen ob nicht doch vielleicht einfach die Verkabelung mist ist.
Bitte melde dich an um einen Beitrag zu schreiben. Anmeldung ist kostenlos und dauert nur eine Minute.
Bestehender Account
Schon ein Account bei Google/GoogleMail? Keine Anmeldung erforderlich!
Mit Google-Account einloggen
Mit Google-Account einloggen
Noch kein Account? Hier anmelden.
