Hallo an euch, Könnte mir jemand ( Gegen Geld natürlich ) eine zweiseitige Platine ätzen? Maße 60x60mm, nicht durchkontaktiert, nicht gebohrt, nicht rohs, kein Lötstoplack, vielleicht Verzinnung wenns geht, wenn nicht, auch egal. 30 bis 40 Euro bei Firmen ist mir einfach zu viel! LG Peter
Peter wrote: > 30 bis 40 Euro bei Firmen ist mir einfach zu viel! Da ist's recht günstig: http://www.platinenbelichter.de/html/preise.html Alex
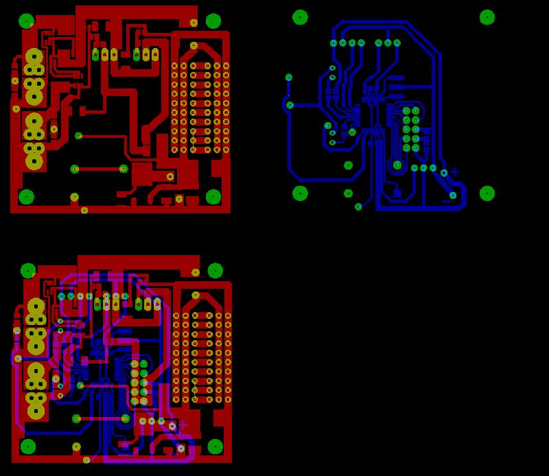
Hallo, ich habe schon öfters was bei platinenbelichter machen lassen. War immer super zufreiden und hat alles bestens geklappt. Aber seit einem Monat reagiert er auf keine email mehr. Habe es schon öfters versucht, weis auch nicht wieso.... Anbei die Layouts: Ich habe noch eine Seite gefunden, die heißt www.platinendesign.de . Habe auch sehr sehr gute Preise, da frag ich auch mal kurz an. LG aus Österreich Peter
wenn da wenigstens mal ein Bild drin wäre was bei den Platinen auf der Seite rauskommen würde....
Marc Seiffert wrote: > wenn da wenigstens mal ein Bild drin wäre was bei den Platinen auf der > Seite rauskommen würde.... Beitrag "Re: Suche günstigen Platinenhersteller :-("
Peter wrote:
> Anbei die Layouts:
Das ist der Grund warum ich auf solche Posts garnicht mehr reagiere.
Michael G. (linuxgeek) wrote:
> Das ist der Grund warum ich auf solche Posts garnicht mehr reagiere.
Vielleicht weiß er es auch nicht besser. :)
> Das ist der Grund warum ich auf solche Posts garnicht mehr reagiere.
n bisschen mehr mühe musst du dir damit noch geben.
aber is echt gut, dass du nie anfängerfehler gemacht hast. wo wären wir
denn da...
@Peter:
Bilex (sitzt in Bulgarien) macht dir Platinen ohne Lötstopp und ohne
Verzinnung. Das wird dann auch recht billig:
1Eurokarte (100/160) Zweiseitig
-Durchkontaktiert
-Oberflache Sn/pb aufgeschmolzen
-Einrichtung
-Fotoplot
-5 AT(ohne lieferung)
=17.84 Euro
Wenn Du willst, mache ich sie dir, gib Deine e-mail-Adresse an.
Hallo, danke für eure Antworten. Dass man es hier NIE ALLEN recht machen kann, ist für mich allein ok! Bin halt Anfänger und komme eigentlich aus dem Maschinenbau Sektor. Habe jetzt meine Daten zu Bilex geschickt, die fertigen mir das. Auch ein super Preis finde ich. @Michael G. Die haben sich nicht beschwert wegen meinem Layout ;o) @Gast: Danke für deine nette Hilfe, wie gesagt, habs nach Bulgarien vergeben :) Schöne Grüße aus dem verschneitem Österreich Peter
Michael H* wrote: > @Peter: > Bilex (sitzt in Bulgarien) macht dir Platinen ohne Lötstopp und ohne Kann ich empfehlen!
> Die haben sich nicht beschwert wegen meinem Layout ;o)
Dann hast du ihnen wohl eine andere Datei zukommen lassen, denn das jpeg
von oben ist völlig ungeeignet für eine Leiterplatte.
Bitte melde dich an um einen Beitrag zu schreiben. Anmeldung ist kostenlos und dauert nur eine Minute.
Bestehender Account
Schon ein Account bei Google/GoogleMail? Keine Anmeldung erforderlich!
Mit Google-Account einloggen
Mit Google-Account einloggen
Noch kein Account? Hier anmelden.
