Hi, Wir basteln grad an einem Projekt mit dem AT89C5131A-IL, den wir jetzt erstmal über USB programmieren wollen. Die Hardware ist soweit fertig und funktioniert auch eigentlich. Nur beim Anschließen an den PC wird ein unbekanntes Gerät installiert und zusätzlich kommt die Meldung, dass das angeschlossene Gerät nicht richtig funktioniert(Vista). Unter Linux kommt die Meldung, dass es beim Lesen des Device Descriptors Probleme gab. Die Hardware haben wir schon tausendfach durchgecheckt und im Forum hab ich auch schon nach Lösungen gesucht. Hat jemand noch ne Idee? Gibt es vielleicht son paar typische Fehler oder noch Zusatzkonfigurationen die wir übersehen haben (außer Bootloader, den haben wir natürlich aktiviert)? Oder könnte es doch einfach nur ein Treiber-Problem sein? Schonmal Danke für eure Hilfe. MfG Stefan
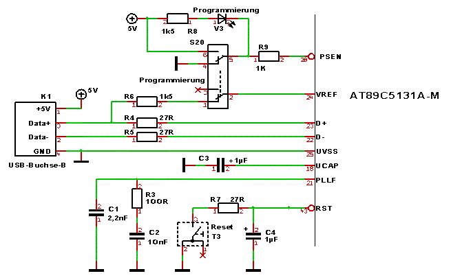
Hallo Stefan, die angehängte Schaltung funktioniert zumindest... Nachdem der Pull-Up an D+ geschaltet wurde muß man recht schnell resetten, dass Win den Controller findet. Er taucht dann im Gerätemanager unter dem Punkt JUNGO auf. Bei mit darf in FLIP der Haken für BLJB nicht gesetzt sein (im Unterschied zum AT89C51RC2, den ich auch verwende). Kann sein, dass der 5131 auch noch einen Bootloader für seriell engebrannt hat. unn tschuess Bernhard
Bitte melde dich an um einen Beitrag zu schreiben. Anmeldung ist kostenlos und dauert nur eine Minute.
Bestehender Account
Schon ein Account bei Google/GoogleMail? Keine Anmeldung erforderlich!
Mit Google-Account einloggen
Mit Google-Account einloggen
Noch kein Account? Hier anmelden.
