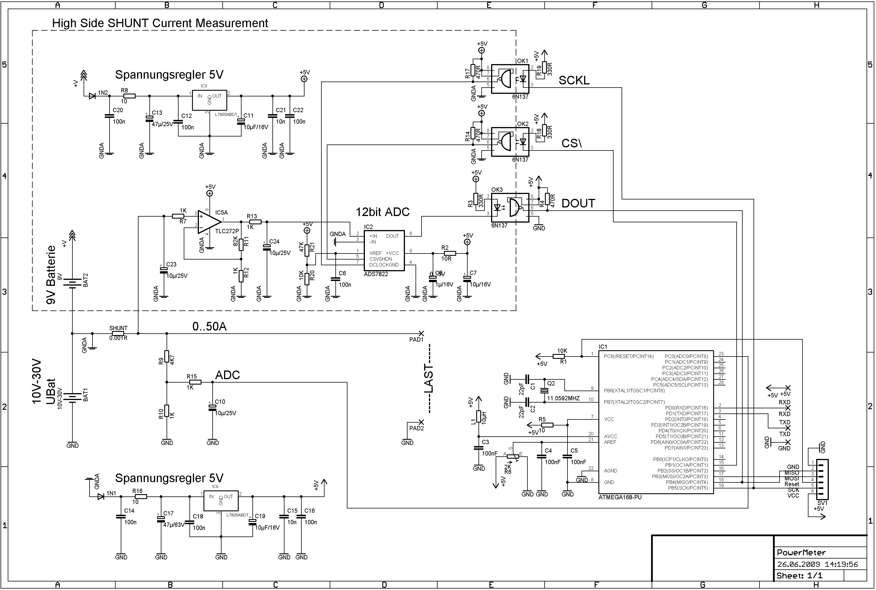
Hallo In diesem Beitrag hat Peter Dannegger einen Vorschlag zur Messung des Stromes über einen High Side Shunt gemacht. Beitrag "High-Side Strommessung AVR (Shunt)" "Du kannst nen ATtiny13 auf die 12V setzten und mit nem 79L05 versorgen. Und der sendet dann das Meßergebnis digital per Optokoppler an Deinen anderen AVR." Ich habe das Prinzip mit der 79L05 nicht ganz verstanden. Einfacher schien es mir eine weitere Spannungsquelle(z.B. 9V) in Reihe mit der Haupt-Versorgungspannung(z.B. 30V) zu setzten. Die "high side shunt"-Messung erfolgt über einen 12bit ADC(ADS7822), der über schnelle Optokopller(6N137) den digitalisierten Stromwert über SPI an den µC schickt. Die Spannung wird klassisch über einen Spannungsteiler mit dem 10bit ADC des AVR gemessen. Ich habe jetzt zwei Fragen: 1.) Wie funktioniert die Idee von Peter (wie kann ich die 9V Batterie einsparen) 2.) Ist die Schaltung ansonsten ok so? Danke Gruß Zoltan
Man kann so eine High-Side-Strommessung aber auch einfacher haben. Von National gibt es da Ap-Notes mit Over-the-top-OpAmps. Habe ich hier schon so gebaut.
Zu 2.) Ich würde versuchen, den Shunt über eine Differenzmessung zu messen, also die Spannung an beiden Seiten des Shunt messen und dann die Differenz bilden. Man kann einen OPV so beschalten, das er das automatisch macht. So wie die Schaltung jetzt gezeichnet ist, hat das Layout viel zu grossen Einfluss.
@spess53 Die LT610x sieht sehr interessant aus. Es gibt hier mehrere Varianten zur Auswahl: LT6100 - Precision, Gain Selectable High Side Current Sense Amplifier LTC6102 - Precision Zero Drift Current Sense Amplifier LT6105 - Precision, Rail-to-Rail Input Current Sense Amplifier LT6106 - Low Cost, 36V High Side Current Sense Amplifier Ich habe auf der Linear Seite gerade eine noch interessantere IC gefunden, LTC4151 - High Voltage I2C Current and Voltage Monitor http://www.linear.com/pc/productDetail.jsp?navId=H0,C1,C1154,C1009,C1077,P60190 ich möchte die eigentlich die Leistung messen >The LTC4151 and LTC4151-1 are high side power monitors that operate >over a wide voltage range of 7V to 80V. In default operation mode, >the onboard 12-bit ADC continuously measures high side current, >input voltage and an external voltage. Data is reported through the >I2C interface when polled by a host >Aus Flexibilitätsgründen >ist der Messwiderstand extern, so dass >der LTC4151 in der Lage ist, Ströme in der >Größenordnung von Milliampere bis zu Ampere >oder höher präzise zu überwachen. Der >ADC hat 12 Bit Auflösung und einen maximalen >Gesamtfehler im nicht-abgeglichenen >Zustand (Total Unadjusted Error) von 1 % >bei Spannung und 1,25 % bei Strom. Alle IC-s, vor allem den LTC4151 gibt es bestimmt nur als sample(?)
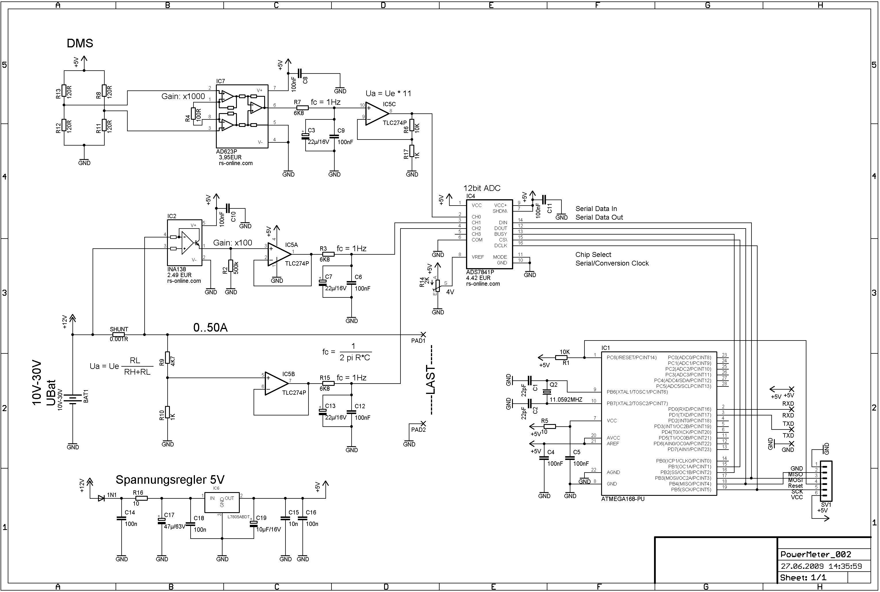
Die INA138 kann auch differentiell messen und ist erfolgreich im einsatz... kaum externe beschaltung...
Ich habe die Schaltung geändert. Die Strommessung geschieht mit einem INA138. Als 12bit ADC habe ich den ADS7841 gewählt, weil er über 4 Eingänge und über eine serielle Schnittstelle verfügt. Alle Signale werden mit einem Tiefpass gefiltert, bevor sie digitalisert werden. Es gibt jetzt auch nur noch eine Spannungsquelle. Ich hoffe ich kann die Teile bei RS bestellen. Ist die Schaltung jetzt ok?
Bitte melde dich an um einen Beitrag zu schreiben. Anmeldung ist kostenlos und dauert nur eine Minute.
  
  Bestehender Account
  
  
  
  Schon ein Account bei Google/GoogleMail? Keine Anmeldung erforderlich!
Mit Google-Account einloggen
Mit Google-Account einloggen
  Noch kein Account? Hier anmelden.


 Thread beobachten
 Thread beobachten Seitenaufteilung abschalten
 Seitenaufteilung abschalten