Hallo, habe eine Antennen anpaßschaltung für einen RFID Reader (MFRC 530 RFID Chip mit 13,56MHz und PIC18F4550) möchte damit 8 Antennen mit einem 3 aus 8 Decoder (74LS138N) ansteuern (in einer zweiten Platine). Um einzelne Antennen nacheinander nach dem RFID – Tag abzufragen. Weiß jetzt nicht wie das Layout aussieht bzw. wie ich die Schaltung für den Decoder aufbauen soll? Kann mir jemand Helfen ? Oder weiß wie ich die Schaltung realisiere ? Bedanke mich für jede Hilfe.
Kannst du das nochmal für Blöde erklären? A) Du möchtest 8 Antennen an X2 mit einem 74LS138 umschalten? Dann nimm 8 Relais. Wie der MFRC auf das umschalten reagiert musst du selbst ausprobieren. B) Du hast 8 Schaltungen mit jeweils PIC und MFRC und möchtest diese mit einem 74LS138 umschalten. C) Du hast einen PIC und 8 MFRC....... D) Deine Version
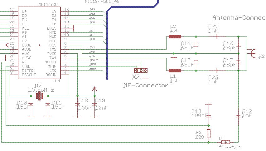
Hi holger, ja der Punkt A) stimmt. Möchte 8 Antennen mit dem 74LS138 umschalten jedoch darf ich keine Relais benutzten. Hab die Vorgabe dass mit dem 74LS138 zu machen. B)stimmt nicht. Habe eine Platine mit dem RFID Reader (PIC, MFRC, RS323, Display, ICD2) und möchte mit einer zweiten Platine (per koaxial kabel verbunden), 8 RFID Antennen nacheinander ansteuern und den TAG auslesen. Ich hätte einfach 8mal die Antennenschaltung auf dem Layout Programm implementiert (mit entsprechenden koaxial Buchsen) und die dann mit dem 74LS138 angeschlossen. Ein prof. meinte ich brauch noch einen JFET Input als versärker (Rat mir den LF356N) ? & einen NPN Leistungstransistor ??? Bin mir nicht sicher wie ich die MUX Platine aufbaue ...?
Hallo Holger, weißt du vielleicht wie ich die schaltung mit HF Relais baue ? möchte die mux platine damit realisieren.
Hallo holger, weißt du vielleicht wie ich die schaltung mit HF Relais baue ? möchte die mux platine damit realisieren.
Lol, von RFID null Ahnung und nen Multiplexer bauen wollen. Ich lache mich scheckig.
Bitte melde dich an um einen Beitrag zu schreiben. Anmeldung ist kostenlos und dauert nur eine Minute.
Bestehender Account
Schon ein Account bei Google/GoogleMail? Keine Anmeldung erforderlich!
Mit Google-Account einloggen
Mit Google-Account einloggen
Noch kein Account? Hier anmelden.
