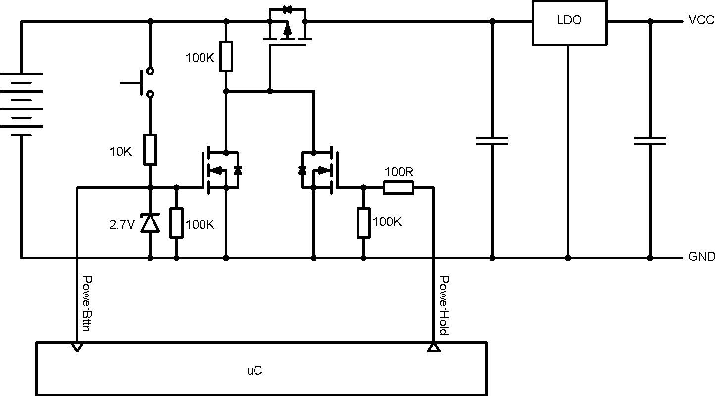
Hallo! Ich möchte eine Schaltung über ein und den selben, einpoligen, Taster ein und aus schalten. Es handelt sich um eine relativ komplexe Batterie betriebene Schaltung, der ATTiny10 im Anhang ist nur zum verkleinern der Schaltung beispielhaft eingebaut. In wahrheit handelt es sich um einen ATMega2561 und einige peripherie. Ich möchte das Shut-Off fature des Reglers nutzen um im Ausgeschalteten Zustand die ganze Schaltung von der Batterie zu trennen. Bitte nicht über den Linearregler meckern, der erreicht 80% durchschnittlichen Wirkungsgrad, dast ist für mich erstmal ausreichend. Schaltung aus: SHDN wird durch R2 auf Low Gezogen, Regler im Shutdown mode. Schaltung aus, Taster gedrückt: Batteriespannung fließt über D2 zu SHDN und aktiviert den Regler, D3 verbindert das die Batteriespannung (überspannung) zum Controller fließt. Der µC startet und setzt PB1 auf High, status von PB0 wird nicht abgefragt. Schaltung an, Taster losgelassen: PB1 hält SHDN auf High über D3. Schaltung an, Taster gedrückt: Die Batteriespannung fließt über den Taster durch R1 und wird durch D1 auf VCC begrenzt. µC fragt status von PB0 ab und setzt PB1 auf Low. µC schaltet peripherie aus und geht in eine unendlich schleife um zu warten bis der taster Losgelassen wird. Sehr umständlich... ich könnte den Regler auch einfach weiterlaufen lassen und µC und peripherie in den Shut Down modus setzen. Ich wollte aber wenn die Schaltung aus ist möglichst wenig Strom verbrauchen und ein auto-Shut off feature einbauen. Mfg, Peter
Die Überspannung aus der Batterie fliesst weiter in die Schaltung, auch wenn der Regler läuft - zumindest wird die Batterie dadurch schnell leer.... Otto
Otto schrieb: > Die Überspannung aus der Batterie fliesst weiter in die Schaltung, auch > wenn der Regler läuft - zumindest wird die Batterie dadurch schnell > leer.... Über welchen Pfad? Wenn der Taster nicht gedrückt ist kann doch auch nirgends eine spannung fließen. Mfg, Peter
ich habe mich wohl von der unkonvetionellen Zeichnung irritieren lassen: Wird die Schaltung immer aus der Batterie versorgt ? Wenn ja, vergiss meinen Einwand
Otto schrieb: > ich habe mich wohl von der unkonvetionellen Zeichnung irritieren lassen: > > Wird die Schaltung immer aus der Batterie versorgt ? > > Wenn ja, vergiss meinen Einwand Ja, sie wird ausschließlich aus der Batterie versorgt.
Hallo! Den ganzen Tag grübel ich jetzt schon über die Schaltung, es kommt mir irgendwie sehr umständlich und aufgebläht vor, aber es fällt mir keine bessere Lösung ein... Wie wird sowas denn sonst gelöst? Mfg, Peter
Peter F. schrieb: > beispielhaft eingebaut. In wahrheit handelt es sich um einen ATMega2561 > und einige peripherie. Der ATmega2561 kann doch bis 5,5V laufen, also kannst Du ihm die max 4,2V unreguliert einfach direkt geben. Und der macht dann die Tastenabfrage und Powerdown. Peter
Peter Dannegger schrieb: > Der ATmega2561 kann doch bis 5,5V laufen, also kannst Du ihm die max > 4,2V unreguliert einfach direkt geben. > Und der macht dann die Tastenabfrage und Powerdown. Ja, sowas hatte ich auch noch angedacht, leider ist nicht alle peripherie an dem ATMega kompatibel mit Pegeln >3,3V und somit müsst ich noch Pegelwandler verbauen. Das wollte ich vermeiden ;-) Mfg, Peter
ich hab' das ganze so wie im anhang gemacht. ist kein schöner plan, nur die verkablelungshilfe, aber ich denke das prinzip ist klar :-)
ich hab' das ganze so wie im anhang gemacht. ist kein schöner plan, nur die verkablelungshilfe, aber ich denke das prinzip ist klar :-) ach ja '>' ist 'da kommt was rein' und '>' = 'da geht was raus' :-)
> Den ganzen Tag grübel ich jetzt schon über die Schaltung, es kommt mir > irgendwie sehr umständlich und aufgebläht vor, aber es fällt mir keine > bessere Lösung ein... So aufgebläht ist die Schaltung doch gar nicht: Mit drei Widerständen und drei Dioden sind drei Funktionen realisiert: - Einschalten über Taster - Erkennen des Tasterzustands durch den µC - Ausschalten über den µC Pro Funktion also zwei Kleinteile, das ist doch ok. Und mit reiner Software kannst du sogar noch eine Funktion einbauen, dass sich das Gerät nach fünf Minuten von selbst ausschaltet. Das einzige Teil, das du meiner Meinung nach einsparen kannst, ist die Z-Diode, deren Funktion auch die entsprechende interne Schutzdiode im Controller übernehmen kann. R1 muss dazu so groß gewählt werden, dass der Strom beim Betätigen des Schalters 1-2mA nicht überschreitet.
Zur urspünglichen Schaltung: Ich würde dem RESET noch ein schnuckeliges C verpassen - ansonsten sollte das so gehen.
Otto schrieb: > Die Überspannung aus der Batterie fliesst weiter in die Schaltung, auch > wenn der Regler läuft - zumindest wird die Batterie dadurch schnell > leer.... >Über welchen Pfad? >Wenn der Taster nicht gedrückt ist kann doch auch nirgends eine spannung >fließen. Leute...Spannung fließt nicht!!
Hallo und danke für die Produktiven Beiträge,
dann werd ich das wohl so umsetzen!
Die Internen Clamp Dioden wollte ich mit absicht nicht nutzen, so ist
mir dabei wohler ;-)
yalu (Gast):
Ja, gerade um das Auto-Off feature ging es mir dabei auch.
manateemoo (Gast):
Fließt bei der lösung mit den FETs nicht noch ein kleiner ruhrstrom?
Zwie Blum:
Oh, das mit den Spannungsteilern ist keine Schlechte idee, damit könnte
ich die Z-Diode ersetzen.
Grüße,
Peter
Gast schrieb:
> Leute...Spannung fließt nicht!!
Da keiner berweisen kann was Strom ist und wie sie sich im Leiter
fortsetzt fließt die bei mir solange wie das gegenteil bewiesen wird.
Spekulationen zählen nicht.
Peter F. schrieb: > Da keiner berweisen kann was Strom ist und wie sie sich im Leiter > fortsetzt fließt die bei mir solange wie das gegenteil bewiesen wird. > Spekulationen zählen nicht. spannung ist eine feldgröße. die hat keinen fluss.
> So aufgebläht ist die Schaltung doch gar nicht
Sehe ich eigentlich auch so. manateemoos Schaltung ist zwar
universeller, aber da Du ja den Shutdown-Eingang des Reglers hast, kann
man den ja auch nutzen. :-)
Einziger klitzekleiner Nachteil den ich sehe: Man muß den Finger beim
Einschalten solange auf dem Taster lassen, bis der ATTiny angelaufen ist
und den Portpin PB1 akiviert. Das ist zwar nicht lange, aber den Taster
nur antippen dürfte trotzdem nicht funktionieren (immerhin muß erst der
Quarz anschwingen, etc.). Vielleicht parallel zu R2 noch einen
Kondensator?
> Die Internen Clamp Dioden wollte ich mit absicht nicht nutzen,
Du nutzt sie.
Ist die Schaltung aus, und du drückst den Taster,
wird PB0 an 3V gelegt, obwohl VCC noch bei 0V liegt,
da der Spannungsregler erst den Elko aufladen muss.
De facto fliesst also Strom über R1 in die Schutzdiode von PB0 nach VCC
bis VCC 3V erreicht hat.
> Fließt bei der lösung mit den FETs nicht noch ein kleiner ruhrstrom?
ja da ist ein der Ruhestrom, gegeben durch die Leckströme der Mosfets.
Sind allerdings nur Grössenordnung 100nA. Im Shutdown modus haben die
LDO-Regler allerdings auch einen Ruhestrom der je nach Typ über einem uA
liegen kann.
Bitte melde dich an um einen Beitrag zu schreiben. Anmeldung ist kostenlos und dauert nur eine Minute.
Bestehender Account
Schon ein Account bei Google/GoogleMail? Keine Anmeldung erforderlich!
Mit Google-Account einloggen
Mit Google-Account einloggen
Noch kein Account? Hier anmelden.




