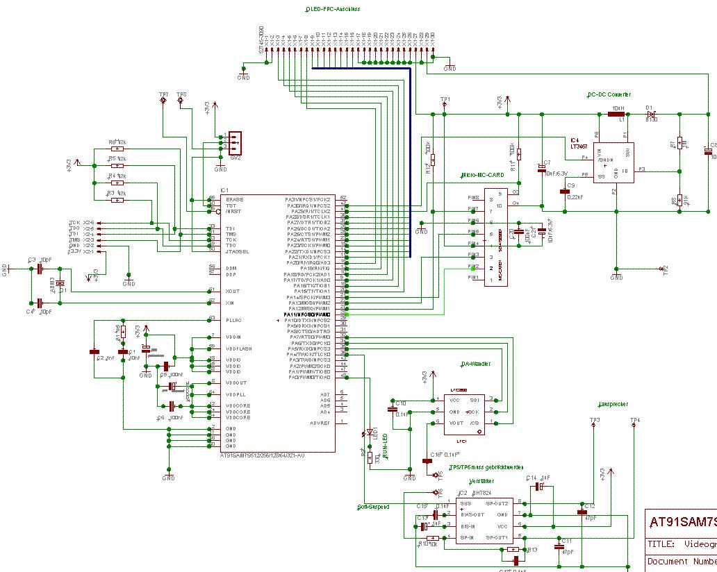
Hab noch keine Erfahrung mit dem AT91SAM7.(bisher nur mit den AVR-Controllern) Funktioniert die JTAG Schnittselle bei einer neuen CPU sofort oder muss da noch was enabled werden?Der Atmel SAM-ICE von SEGGER sagt mir ständig " TCK(pin9) low, but should be high.Please check target hardware" Nach dem laden des Bootloaders mit TST Pin des Controllers auf VCC und 15s warten kann Ich wenigstens die CPU-Clockfreq. messen d.h die CPU sollte laufen. Ich will doch nur erstmal ein Testprogramm laden, das kann doch nicht so schwer sein? Hab im Anhang mal die Schaltung,
Bitte melde dich an um einen Beitrag zu schreiben. Anmeldung ist kostenlos und dauert nur eine Minute.
Bestehender Account
Schon ein Account bei Google/GoogleMail? Keine Anmeldung erforderlich!
Mit Google-Account einloggen
Mit Google-Account einloggen
Noch kein Account? Hier anmelden.
