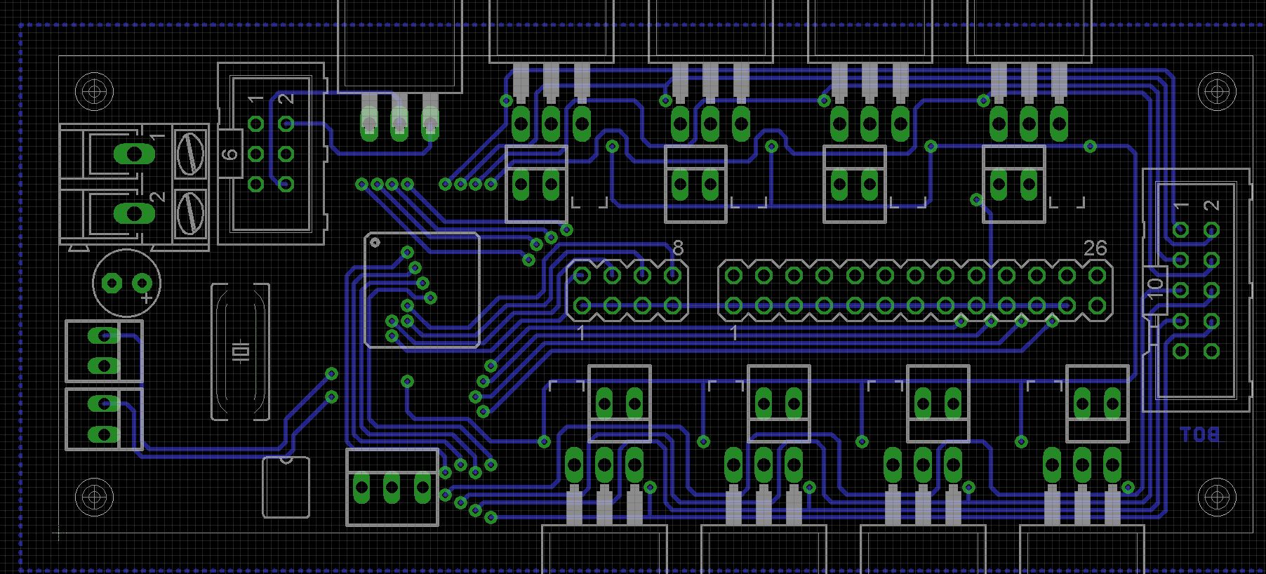
Servus zusammen, ich habe hier das angehängte Layout zusammengeschustert, und bin damit eigentlich ganz zufrieden, aber selbst fehlt einem ja immer der nötige Abstand. Deshalb wärs nett, wenn Ihr kurz drüberschauen könntet, ob gröbere Schnitzer dabei sind, oder ich das so fertigen lassen kann. Die Massepolygone sind der Übersichtlichkeit halber nicht dazeichnet, aber natürlich auf beiden Layern vorhanden. Besten Dank und viele Grüße Andre
Hallo Andre, dein Layout macht erstmal keinen schlechten Eindruck. Scheint ok. zu sein. Das einzige, was mir spontan auffiel ist der Bestückungsdruck. Der taucht für das ein und selbe Bauelement (z.B. der Quarz, die Stecker, der kleine 8 Beiner links unten ...) einmal auf Top und auf Bottom auf. Irgendwie sind bei Eagle prinzipiell die Pads zugedruckt. Aber auch das sollte kein Problem sein, das wird in der CAM beseitigt. Hoffentlich ... Gruss Uwe
Ich sehe gerade, die Platine wird sicherlich nur einseitig Bestückt und der "bemängelte" Bestückungsdruck dient wohl nur der besseren Orientierung. Der Bestückungsdruck auf Top sollte in etwa genauso wie auf Bottom sein, bis auf kleine Schnitzer (bedruckte Pads einiger Stecker) passt das. Referenzbezeichner nicht vergessen. Gruss Uwe
> Viel zuwenig GND. Eine GND Plane waere gut/noetig.
Hat er aus Übersichtsgründen weggelassen. Stand im ersten Post.
Dichter Nebel im Zimmer ? ;)
Gruss Uwe
Das Routing des Quarz und der Bürdekapazitäten solltest du noch mal überarbeiten. Schau mal in diesen Thread: Beitrag "Re: Mischpultlayout bitte um Review (endlich komplett)"
>Das Routing des Quarz und der Bürdekapazitäten solltest du noch mal >überarbeiten. Schau mal in diesen Thread: Jupp, das wäre so auf einen kurzen ersten Blick auch das einzige was mir ins Auge sticht. Es wird zwar so wie es ist auch funktionieren, das ist bei den Frequenzen meist weniger kritisch als es hier oft dargestellt wird. Aber zur Sicherheit und guten Layout-Praxis würde ich da trotzdem nochmal drüber schauen.
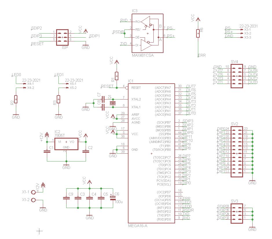
Hi! Danke erstmal für die Hinweise! - Es gibt keinen Bestückungsdruck auf dem bottom Layer, habe nur übersehen das Layer auszuschalten, als ich den Screenshot gemacht habe ;) - Habe den Quarzteil überarbeitet, weis aber nicht ob das jetzt besser oder eher schlechter ist.... So wie im verlinkten Thread bekomm' ich das hier nicht hingebastelt, weil ich keine Leitung unter dem 0805 'durchbekomme (?) Anbei ein Bild Danke Andre
Hallo Andre, An deinem Quartz-Layout gibt es nix zu meckern ! @ Gast, > Es wird zwar so wie es ist auch funktionieren, das ist bei den > Frequenzen meist weniger kritisch als es hier oft dargestellt > wird. ... sehe ich genauso. > ... Aber zur Sicherheit und guten Layout-Praxis würde ich da trotzdem > nochmal drüber schauen. Das ist das einzige Argument, was man hier diesbezüglich gelten lassen kann (und sollte). Gruss Uwe
> weil ich keine Leitung unter dem 0805 'durchbekomme (?)
hier unterscheidet sich wohl Eagle und Target bei der Pad-Größe für
0805-Gehäuse. Bei Target ist es ohne Probleme möglich eine 0,3mm Leitung
zwischen den Pads durchzuführen. Oder hast du da aus Versehen ein
0603-Gehäuse ausgewählt, weil, der Abblockkondensator rechts daneben
doch größer aussieht?
Huh, Tatsache, ich hatte die Abblock C's versehentlich noch in 1206 drauf. Das wär mir jetzt gar nicht aufgefallen, danke! Na ja, dan lass ich das Quarzlayout für die ersten paar Platinen erstmal so, und dann fallen mir bestimmt eh ein Haufen anderer Sachen ein/auf, die ich ändern will. Besten Dank jedenfalls für die Unterstützung! Andre
10mil sollten sich unter einem 0805 ohne weiteres durchziehen lassen.
Bitte melde dich an um einen Beitrag zu schreiben. Anmeldung ist kostenlos und dauert nur eine Minute.
Bestehender Account
Schon ein Account bei Google/GoogleMail? Keine Anmeldung erforderlich!
Mit Google-Account einloggen
Mit Google-Account einloggen
Noch kein Account? Hier anmelden.




