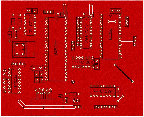
Hallo, endlich hab ich das Layout meines Mischpultes komplett, bis auf die Masseflächen. Bitte sagt mir ob da noch Fehler drin sind. Die Spannungsversorgung für Digital und Analogpart befindet sich auf einer weiteren Platine, und ist mit dieser über zwei Flachbandsteckverbinder verbunden. GND und ANGD sind in der Spannungsversorgung an EINEM Punkt verbunden. Zu den Anlagen: 1x alle Lagen mit GND und AnalogGND (AGND) markiert. 1x Kupfer oben 1x Kupfer unten Die Namen der Schaltplanseiten geben an, wo in etwa die Bauteile auf der Platine zu finden sind, ich hoffe das hilft. Vielen Dank Tom
Hat keiner Lust da al drüberzuschauen? Muss keine genaue Analyse sein, aber falls euch grobe Schnitzer auffallen wäre ich euch sehr dankbar. Gruß Tom
Hallo Thomas, etliche SMD-Bauteile sitzen viel zu nahe bei einander oder zu nahe an Lötaugen. Dort die Abstände vergrößern und außerdem 0,3mm breite Leiterbahnen für die Verbindungen wählen, als Wärmefallen. Die Masseanschlüsse der Kondensatoren beim 16MHz-Quarz darfst du nur mit dem Massepin des Mikrocontrollers verbinden. Diese Anschlüsse auf keinen Fall mit dem Stecker verbinden. Auch nicht mit einer eventuell vorhandenen Massefläche. Kai Klaas
Hallo Kai, das hier sagt mein Layoutprogramm zu den Abständen: Keine Fehler gefunden! 0 Brücken, z.B. bei 0,000mm | 0,000mm 33 Durchkontaktierungen 492 Bohrungen insgesamt Kleinster Bohrdurchmesser>=0,600mm Kleinster Bohrloch-Abstand>=0,300mm Kleinster Restring<=0,100mm Dünnste Leiterbahn>=0,300mm Geringster SignalAbstand>=0,200mm Platinengröße: 180,000mm x 160,000mm Die dünnste Leiterbahn die ich verwende ist 0,5mm sonst alles 0,75 und das meiste 1mm GND und Stromversorgung 2-3mm Zum Quartz: Aber der GND-Pin des Prozessors muss doch mit den GND am Stecker verbunden werden, wo ist dann der Unterschied? Gruß Tom
Hallo Thomas, >Keine Fehler gefunden! Ja, aber das hängt ja mit den Voreinstellungen zusammen. >Geringster SignalAbstand>=0,200mm Nimm mal ein Lineal und schau dir an, wieviel 0,2mm sind! 0,6mm sollten es schon mindestens zwischen den Bauteilen sein. Du kannst etwas Platz schaffen, wenn du die Lötaugen bei den OPamp rund statt oval wählst. Mach hier 0,3mm breite Leiterbahnen zu den SMD-Lötpads, sonst kannst du sie später nicht löten. >Zum Quartz: Aber der GND-Pin des Prozessors muss doch mit den GND am >Stecker verbunden werden, wo ist dann der Unterschied? Die Masse der Burdencaps ist hochgradig mit 16MHz verseucht. >er meint das so. Genau! (Die Massebahn könnte noch etwas dicker gemacht werden.) Kai Klaas
>Hat keiner Lust da al drüberzuschauen?
Klar kann dir geholfen werden, aber Zeit musst du eben einem lassen.
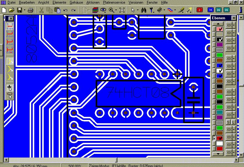
Schaltplan:Mischpult-Schalt-Digital_Oben_Links.png
-Die Masseleitung v. c27 nach C25 geht zu dicht an der reset-Leitung
vorbei, das nicht ersichtlich ist ob da eine Verbindung beabsichtigt
bzw. zustande gekommen ist. Besser Massesymbole verwenden.
Versorgungsleitungen im Schaltplan zu verfolgen ist suboptimal.
-Die ganzen Label links vom Controller kannste weiter nach links
schieben damit diese eng verlegten Signale etwas entwirrt werden
können, d.h. parallele Sinalleitungen mit ca. 5mm Abstand zeichnen.
Hat das Schematic-Cad kein Fang-Raster?
-An EN3 sind 1 + 2 nicht beschaltet. Ist das Absicht?
-Nicht benötigte Verbindungspunkte (Bei En1-3)kann man löschen was aber
hier wohl nur Kosmetik ist.
-Bei den anderen Schaltbildern scheint nur Kosmetik nötig zu sein.
-Weiter ist mir da nichts aufgefallen.
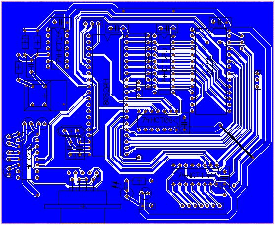
Layout: Mischpult-Layout-GND.png
-Insgesamt scheinen viele Leiterbahnen viel zu dick.
Für Signale dünner/dicker machen (Vorschlag:ca.40mil)und für
Versorgungsspannung doppelt so dick oder 100mil. Wenns eng wird
nur an der Verengung schmaler machen.
-Einige Winkel sollten 45° haben und nicht irgendwas dazwischen.
-Grundsätzlich geht man bei ovalen Pads mit der Leiterbahn aus dem
Halbrund raus und kann dann sofort einen 45° Winkel verlegen wenn nötig.
Aus den Flankenoval sollte man das nicht machen, weils mit dem Löten
Schwierigkeiten geben kann. Pin 14+15 (µC)stoßen mir da sauer auf.
Hätte man den Encoder nicht oberhalb des µC platzieren können?
Dann würden die drei unschönen Leitungen unter dem µC wegfallen.
-Die SMD-Widerstände um den R40 sind viel zu dicht beieinander.
Wenn die Bauteile in der Bestückung besser beschriftet wären könnte
man die anderen Bauteile auch benennen, aber so?
Wenn reichlich Platz ist empfehle ich eine halbe oder ganze Padbreite
als Zwischenraum zwischen den Bauteilen.
-Der Analogconnector wird wohl einige Kurzschlüsse bei den Leiterbreiten
verursachen.
Und nun das allseits beliebte Abendgebet:
-Wie wird denn die Platine befestigt oder ist die LP freischwebend?
-Ein sinnvoller Text auf beiden Signallagen freut den LP-Hersteller
(egal ob in Heimarbeit oder Profifirma).
Wenn es funktioniert o.k. aber hier muß noch mehr Sorgfalt geübt werden.
Fertigungstechnisch ist das noch lange nicht brauchbar.
Jedes Layout muß ein Kunstwerk werden.
Ich hoffe das sich meine Mühe gelohnt hat.
> Genau! (Die Massebahn könnte noch etwas dicker gemacht werden.)
Hatte ich jetzt extra dünner gelassen, damit man die Leiterbahnführung
auf beiden Seiten noch sieht.
>>Hat keiner Lust da al drüberzuschauen? > Klar kann dir geholfen werden, aber Zeit musst du eben einem lassen. Sorry, wollte nicht drängeln > Schaltplan:Mischpult-Schalt-Digital_Oben_Links.png > -Die Masseleitung v. c27 nach C25 geht zu dicht an der reset-Leitung > vorbei, das nicht ersichtlich ist ob da eine Verbindung beabsichtigt > bzw. zustande gekommen ist. Besser Massesymbole verwenden. > Versorgungsleitungen im Schaltplan zu verfolgen ist suboptimal. > -Die ganzen Label links vom Controller kannste weiter nach links > schieben damit diese eng verlegten Signale etwas entwirrt werden > können, d.h. parallele Sinalleitungen mit ca. 5mm Abstand zeichnen. > Hat das Schematic-Cad kein Fang-Raster? Ok, Schaltplan ist nicht so übersichtlich wie er sein sollte mach ich in Zukunft besser > -An EN3 sind 1 + 2 nicht beschaltet. Ist das Absicht? Ja, soll so sein > Layout: Mischpult-Layout-GND.png > -Insgesamt scheinen viele Leiterbahnen viel zu dick. > Für Signale dünner/dicker machen (Vorschlag:ca.40mil)und für Ähm, die einen sagen meine Signale sind zu dünn, Du sagst zu dick, was dennn nun?? Ich denke Stromversorgung / GND sollen so dick wie möglich sein? > Versorgungsspannung doppelt so dick oder 100mil. Wenns eng wird > nur an der Verengung schmaler machen. Versorgungsspannungen sind min 2mm > -Einige Winkel sollten 45° haben und nicht irgendwas dazwischen. > -Grundsätzlich geht man bei ovalen Pads mit der Leiterbahn aus dem > Halbrund raus und kann dann sofort einen 45° Winkel verlegen wenn nötig. > Aus den Flankenoval sollte man das nicht machen, weils mit dem Löten > Schwierigkeiten geben kann. Was ist ein Flankenoval? >Pin 14+15 (µC)stoßen mir da sauer auf. Ist das ein echtes Problem oder nur Kosmetik? > Hätte man den Encoder nicht oberhalb des µC platzieren können? > Dann würden die drei unschönen Leitungen unter dem µC wegfallen. Ungern, hätte sie gern bei der Aussteuerungsanzeige > -Die SMD-Widerstände um den R40 sind viel zu dicht beieinander. > Wenn die Bauteile in der Bestückung besser beschriftet wären könnte > man die anderen Bauteile auch benennen, aber so? Du meinst die Beschriftungen verschieben? > Wenn reichlich Platz ist empfehle ich eine halbe oder ganze Padbreite > als Zwischenraum zwischen den Bauteilen Ok . > -Der Analogconnector wird wohl einige Kurzschlüsse bei den Leiterbreiten > verursachen. Wieso? > Und nun das allseits beliebte Abendgebet: > -Wie wird denn die Platine befestigt oder ist die LP freischwebend? Bekommt noch Befestigungslöcher. Sonst hängt sie an den Potis/Encodern. > -Ein sinnvoller Text auf beiden Signallagen freut den LP-Hersteller > (egal ob in Heimarbeit oder Profifirma). Du meinst so was wie Unten/Oben? > Wenn es funktioniert o.k. aber hier muß noch mehr Sorgfalt geübt werden. > Fertigungstechnisch ist das noch lange nicht brauchbar. > Jedes Layout muß ein Kunstwerk werden. > Ich hoffe das sich meine Mühe gelohnt hat. Ok, ich gehe noch mal drüber. genaus deshalb hab ich ja gefragt. Ich meine erste größere Platine. Danke & gruß Tom
Kai Klaas schrieb: >>Geringster SignalAbstand>=0,200mm > Nimm mal ein Lineal und schau dir an, wieviel 0,2mm sind! 0,6mm sollten > es schon mindestens zwischen den Bauteilen sein. Ok, mache ich > Du kannst etwas Platz schaffen, wenn du die Lötaugen bei den OPamp rund > statt oval wählst. Mach hier 0,3mm breite Leiterbahnen zu den > SMD-Lötpads, sonst kannst du sie später nicht löten. Wieso bekomme ich bei 1mm breiten Bahnen Probleme? > >>Zum Quartz: Aber der GND-Pin des Prozessors muss doch mit den GND am >>Stecker verbunden werden, wo ist dann der Unterschied? > Die Masse der Burdencaps ist hochgradig mit 16MHz verseucht. Aber wieso ist das ein Unterschied? Die dicke Massebahn zum µC ist doch trotzdem mit der Mass zu den Quartzkondensatoren verbunden?? Danke & gruß Tom
>Hatte ich jetzt extra dünner gelassen, damit man die Leiterbahnführung >auf beiden Seiten noch sieht. Haha! Genau das hatte ich mir gedacht... >Wieso bekomme ich bei 1mm breiten Bahnen Probleme? Weil dir die ganze Hitze in die Lötstelle des bedrahteten Bauteils abfließt. >Aber wieso ist das ein Unterschied? Die dicke Massebahn zum µC ist doch >trotzdem mit der Mass zu den Quartzkondensatoren verbunden?? Schon, aber darüber fließt nicht der Masserückstrom des Oszillators. Du mußt einfach bedenkn, wo entlang die Ströme fließen, wenn der Ausgang des Oszillators von 0 auf 1 und von 1 auf 0 springt. Da werden jedesmal die Burdencaps auf- und entladen. Überlege dir wie die Ströme dort fließen und wo sie überarall Spannungsabfäle verursachen. Überlege dir auch, welche Rolle der Betriebsspannungsentkopplungskondensator des µC dabei spielt. Kai Klaas
Hallo Kai, > Weil dir die ganze Hitze in die Lötstelle des bedrahteten Bauteils > abfließt. Du meinst, dass sonst beim Löten eines SMD-Pads die Wärme zum nächsten bedrahteten Bauteil wegfließt? Sind 0,3mm nicht ein bisschen wenig. In einem anderen Review wurde mir ständig gesagt ich solle die Leiterbahnen so dick wie möglich machen. Sind Masse und Stromversorgung auch zu dick wie Max hier sagt? Beitrag "Re: Mischpultlayout bitte um Review (endlich komplett)" Bin jetzt echt etwas verwirrt was jetzt die richtige Leiterbahnbreiten sind. > >>Aber wieso ist das ein Unterschied? Die dicke Massebahn zum µC ist doch >>trotzdem mit der Mass zu den Quartzkondensatoren verbunden?? > > Schon, aber darüber fließt nicht der Masserückstrom des Oszillators. Du > mußt einfach bedenkn, wo entlang die Ströme fließen, wenn der Ausgang > des Oszillators von 0 auf 1 und von 1 auf 0 springt. Da werden jedesmal > die Burdencaps auf- und entladen. Überlege dir wie die Ströme dort > fließen und wo sie überarall Spannungsabfäle verursachen. Überlege dir > auch, welche Rolle der Betriebsspannungsentkopplungskondensator des µC > dabei spielt. Ah, meinst Du, das in der Lösung von Beitrag "Re: Mischpultlayout bitte um Review (endlich komplett)" der MasseStrom beim Quartz vor allem zwischen den zwei Condensatoren und nicht weiter weg fließt? (Ich hab von Analog wirklich so wenig Ahnung, bin leider kein E-techniker aber ich versuche zu lernen) Danke für eure Geduld Tom
>Ähm, die einen sagen meine Signale sind zu dünn, Du sagst zu dick, was >dennn nun?? Ich denke Stromversorgung / GND sollen so dick wie möglich >sein? Dickere Leiterbahnen sind stabiler und leichter zu fertigen (Kostenfrage). Ich hab Vorschläge zu den Bahnbreiten gemacht aber bei dir sind anscheinend einige Signale ziemlich breit, andere schmal, was nicht sein muss. Da über die Versorgung auch gewöhnlich auch mehr Strom fließt liegt es nahe die Bahnen breiter zu machen was auch recht nützlich ist wenn man in der Schaltung messen muss. Da kann man dann leichter unterscheiden. >Was ist ein Flankenoval? Hatte schon befürchtet das das missverstanden wird. Ich versuch mal eine grafische Beschreibung. CXD entspricht dem Ovalpad des µC. CXD (Ungünstig) \______ CXD- (Besser) \_____ Verstanden? >Wieso? Na, schau dir mal an wie wenig Isolationsabstand zwischen den Pads ist, wo die breiten Leiterbahnen herangeführt werden. >Bekommt noch Befestigungslöcher. Sonst hängt sie an den Potis/Encodern. Da wirst du Probleme bekommen weil Lötzinn als verlässliche MECHANISCHE Befestigung NICHT geeignet ist. Bei entsprechenden Massen können schnell kalte Lötstellen entstehen. Das passiert auch bei Printtransformatoren, Transistoren mit Kühlkörpern und Potis die nur über die Lötstellen gehalten werden. Daher sollte immer eine Schraubbefestigung gewählt werden ohne das Lötzinn damit in Berührung kommt. >Du meinst so was wie Unten/Oben? Oder Top/Bottom, L-Seite/B-Seite, oder ein paar asymetrische Zahlen/Buchstaben(also nicht gerade 666,999,888)die nur dem Anwender etwas sagen. Der Hersteller braucht das nur damit der die Lagen nicht vertauscht und alles spiegelverkehrt wird. >Wieso bekomme ich bei 1mm breiten Bahnen Probleme? Wahrscheinlich weil breitere Leiterbahnen mehr Wärme aufnehmen und so das Löten ungünstig beeinflussen. Halte ich persönlich nur bei Masseflächen für problematisch und dafür gibts gewöhnlich Thermals(Wärmefallen). Mit einem anständigen Lötkolben (ca.50W) ist das gewöhnlich beherrschbar. >Du meinst die Beschriftungen verschieben? Natürlich und zwar so das man den Bezeichner auch dem entsprechendem Bauteil zuordnen kann. >Ist das ein echtes Problem oder nur Kosmetik? Das kann beim Löten zu Brückenbildung neigen.
Bitte noch mal um klarstellung: Welche Leiterbahnbreite soll ich für Signale nehmen (gibt's da nen Unterschied für Analog/Digitalsignale? Welche Breite min/max für Stromversorgung GND? Bin etwas durch die verschiedenen Aussagen die ich hier und sonst im Forum gelesen habe verwirrt. Gruß Tom
hängt etwas davon ab, ob du die Leiterplatte selbst herstellen willst oder bei einem Leiterplattenhersteller fertigen lassen willst.
Ich lasse sie fertigen. Wie wäre es mit 0,5mm Signal, 1,5mm Stromversorgung und 2mm GND? Gruß Tom
Warum machste denn die Signalleiterbahn so dünn? Ist doch nicht nötig. Nimm 40-50 Mil und basta.
Ja wie jetzt? Der eine sagt 0,3mm der andere 1-1,2mm könnt Ihr euch nal einigen ;-) ? Verwirrter Gruß Tom
> Autor: Max M. ( xxl ) > Nimm 40-50 Mil... Nomen est omen?? @Tom Für die Signalleiterbahnen kannst du die Mindestleiterbahnbreite nehmen, die dein bevorzugter Leiterplattenhersteller vorgibt. Sind in der Regel 0,3mm. Bohrung für reine Richtungswechsler (DKs) im Signalpfad 0,3mm mit 0,15mm Restringstärke, also 0,6mm Paddurchmesser mit 0,3mm Bohrung. Für Ground und Spannungsversorgung kannst du 1-2mm Leiterbahnbreite, je nach Länge des Leitungsstück nehmen. Richtungswechsler in den Spannungsversorgungs- und Masse-Bahnen solltest du dann mit einer 0,8mm Bohrung bei 0,2mm Restring, also 1,2mm Paddurchmesser und 0,8mm Bohrung, versehen. Du hast ja hier keine Leistungselektronik, wo einige Ampere auf der Leitung fließen. Achte darauf, dass die Bohrungen in den Pads für die Bauteile dem Durchmesser der Anschlussbeinchen deiner Bauteile entsprechen, bzw. 0,1mm größer sind. Bei den Bauteilen würde ich einen 0,25mm Restring bevorzugen. Also Bohrdurchmesser plus 0,5mm gleich Paddurchmesser. Gut ist es immer, wenn man die Bauteile vorher da hat und nachmessen kann. Bei durchkontaktierten Bohrungen ist es schlecht, wenn man hinterher aufbohren muss, weil der Anschlussdraht des Bauteil zu dick ist.
Das ist doch mal ne Aussage! Danke! Das macht auch kein Unterschied ob da Digital oder Audiosignale drüberlaufen? Ich denke ich nehm für die Signale jetzt mal 0,5mm muss ja nicht gleich an die Grenze des Fertigers gehen. Vielen Dank! Gruß Tom
>Für die Signalleiterbahnen kannst du die Mindestleiterbahnbreite nehmen, >die dein bevorzugter Leiterplattenhersteller vorgibt. Jeder wie er es gern mag und sinnvoll ist. Hoffentlich schlägt der LP-Hersteller da nicht noch einen Feinleiterzuschlag drauf. Dann wäre der Rat 0,3mm zu nehmen nämlich ein ziemlich schlechter. Ich frage mich warum Thomas so eine dünne Bahnbreite nehmen muss. So eng gehts doch auf der Lp gar nicht zu. Einige haben hier anscheinend eher einen Realitätsverlust und glauben alles kann nicht klein genug gemacht werden. Nicht jeder nutzt Fine-Pitch, auch Thomas nicht. Da wären 0,3mm vielleicht angemessen aber hier? @Thomas Mach dir ein neues Board und platziere ein normales Dip-Package mit deinen bevorzugten Pads (z.B.Oval) in die Mitte. Verlege ein oder mehrere Leitungen zwischen die Pads hindurch in unterschiedlicher Breite. Da siehst du selbst was optisch noch gut ist oder nicht. Wichtig ist ein ausreichend breiter ISOLATIONSABSTAND.
>Das macht auch kein Unterschied ob da Digital oder Audiosignale >drüberlaufen? Für die Leiterbreite nicht. Allerdings sollten sich die Bereiche möglichst aus dem Weg gehen und weder parrallel oder sich mehrfach kreuzen, sonst kann es zum übersprechen oder anderen Störungen kommen.
> Hoffentlich schlägt der LP-Hersteller da nicht noch einen Feinleiterzuschlag drauf. ich habe geschrieben: > kannst du die Mindestleiterbahnbreite nehmen, die dein bevorzugter > Leiterplattenhersteller vorgibt . Da der Hersteller das vorgibt, wird da sicher kein Zuschlag drauf kommen. U.a. auch nicht, weil 0,3mm heutzutage keine Feinleiter sind. Von Feinleiter kannst du bei 0,1mm Breite reden.
> Ich frage mich warum Thomas so eine dünne Bahnbreite nehmen muss .
Von müssen kann keine Rede sein. Zum Glück haben wir hier in
Deutschland noch das Recht auf freien Willen.
>Von Feinleiter kannst du bei 0,1mm Breite reden.
oder Feinstleiter. Das ist ja nicht geschützt, oder?
Hat das eigentlich schon mal jemand verglichen?
Ich bleib jetzt bei den 0,5mm, da komme ich problemlos zwischen allen Pins durch und bin nicht an der Kante von 0,3. Strom bekommt 1,5 und GND 2mm wo es geht. > Gut ist es immer, wenn man die Bauteile vorher da hat und nachmessen > kann. Bei durchkontaktierten Bohrungen ist es schlecht, wenn man > hinterher aufbohren muss, weil der Anschlussdraht des Bauteil zu dick > ist. Hatte ich sowieso vor, da ich einige Gehäuse selbst nach Datenblatt erstellt habe und wenigstens mal die Bauteile auf einen 1:1 Ausdruck drauflegen will. Ich poste dann das nächste Ergebnis Lieben Gruß und Danke an alle Tom
> Hat das eigentlich schon mal jemand verglichen?
Ich denke, das ist natürlich immer Herstellerabhängig. Was ich bisher
bei guten Herstellern als Standard gesehen habe, war 0,3mm bei 35µ
Kupferdicke.
Die Billigheimer schaffen es nur bis 0,5mm.
Die sehr guten Hersteller auch bis runter 0,1mm. Hat natürlich auch
seinen Preis. Hängt auch immer von der Kupferdicke ab.
Im Anhang mal ein Beispiel wie Jenaer Leiterplatten Grob,
Standard,Feinleiter und Feinstleiter spezifiziert. Seite 8.
Ich hab schon bei vielen Herstellern LP's machen lassen, aber 0,15mm Strukturen (Restring,Abstand,Breite) konnte jeder ohne Aufpreis. Bei Selbstätzungen( ja,ja, lang ist's her) würd ich auf 0,3mm Strukturen gehen, das hat damals sehr gut funktioniert. Grüße
Soo, mein CAD Programm sagt dass keine Fehler mehr drin sind ;-) Keine Fehler gefunden! 0 Brücken, z.B. bei 0,000mm | 0,000mm 33 Durchkontaktierungen 491 Bohrungen insgesamt Kleinster Bohrdurchmesser>=0,300mm Kleinster Bohrloch-Abstand>=0,600mm Kleinster Restring>=0,150mm Dünnste Leiterbahn>=0,500mm Geringster SignalAbstand>=0,250mm Platinengröße: 180,000mm x 160,000mm Bitte noch mal anschauen bevor ich mit den Masseflächen weitermache. Danke & Gruß @...:Kommst Du aus Jena? Hab die letzten Jahre dort gearbeitet
>Soo, mein CAD Programm sagt dass keine Fehler mehr drin sind ;-)
Computer sind doof, denn wenn man Scheiße eingibt...
Hoffentlich haste auch berücksichtigt das Befestigungslöcher
eine Schraube aufnehmen deren Kopf etwas größer als die Bohrung ist.
C55 könnte man evtl. dann noch etwas nach oben versetzen.
Bei K5 oben könnte es auch etwas eng werden.
Der eine (obere) Pad von D13 sieht ein wenig verkrüppelt aus.
Die Vias sind ja wohl vollkommen unterdimensioniert, oder?
Sicher kann die ein LP-Hersteller auch fertigen aber wenn
der einen schlechten Tag und Versatz im Layout hat kann
es passieren das bei zu geringen Restring nur Murks dabei
raus kommt.
Was mir auffiel: Warum sind die Leitungen in zwei x zwei Farben
dargestellt? Also Blau-Hellblau Rot-Hellrot?
Machste ein 4-Lagen-Multilayer? Wohl nicht, wenn ich mir die
beiden Einzellayer anschaue.
Muß die breite Leitung an R33 (Rotes Layer)sein?
Ich würde zwar noch einige Leitungen auf dem blauen Layer
dünner machen aber zwingend nötig ist das natürlich nicht.
So sieht das ganze doch schon viel manierlicher aus als vorher.
Hallo Thomas, >Bitte noch mal anschauen bevor ich mit den Masseflächen weitermache. Das Routen der Masseflächen ist Teil der Leiterplattengestaltung. Das solltest du nicht am Ende machen. Ich erzeuge mir die Masseflächen gleich von Anfang an und kann sie bei Bedarf bei Target jederzeit aus- und einblenden. Viele Abstände stimmen noch nicht, z.B. bei Q1, C29, R23, R33, etc. Du gehst ohnehin etwas zu schnell vor. Ein wirklich gutes Layout braucht Wochen bis es steht! Das kannst du nicht in ein paar Stunden schaffen. Wie schon gesagt wurde, sind die Vias viel zu kein. Mach sie besser so groß wie die Lötaugen von T3. Manche SMD-Bauteile kommen bedrahteten noch zu nahe, etwa bei D14 oder IC1. Dann ist beim Löten die Gefahr von Überhitzung sehr groß. @Max >Was mir auffiel: Warum sind die Leitungen in zwei x zwei Farben >dargestellt? Also Blau-Hellblau Rot-Hellrot? Das ist bei Target so: Wenn du Signale auswählst, werden sie farblich hervorgehoben. Hier ist es wohl die Signalmasse, die er ausgewählt hat. Kai Klaas
Kai Klaas schrieb: > Hallo Thomas, > >>Bitte noch mal anschauen bevor ich mit den Masseflächen weitermache. > > Das Routen der Masseflächen ist Teil der Leiterplattengestaltung. Das > solltest du nicht am Ende machen. Ich erzeuge mir die Masseflächen > gleich von Anfang an und kann sie bei Bedarf bei Target jederzeit aus- > und einblenden. Woher weißt Du schon am Anfang wo die Masseflächen hinkommen sollen? > Wie schon gesagt wurde, sind die Vias viel zu kein. Mach sie besser so > groß wie die Lötaugen von T3. > Hallte mich da jetzt and die Aussagen von ... gehalten, aber kann ich natürlich noch größer machen. > @Max >>Was mir auffiel: Warum sind die Leitungen in zwei x zwei Farben >>dargestellt? Also Blau-Hellblau Rot-Hellrot? > > Das ist bei Target so: Wenn du Signale auswählst, werden sie farblich > hervorgehoben. Hier ist es wohl die Signalmasse, die er ausgewählt hat. Sorry, hatte ich nicht dazu geschrieben, ich habe GND und AGND extra markiert, damit Ihr sie leichter verfolgen könnt. Gruß Tom
> Das Routen der Masseflächen ist Teil der Leiterplattengestaltung. Das > solltest du nicht am Ende machen. Ich erzeuge mir die Masseflächen > gleich von Anfang an und kann sie bei Bedarf bei Target jederzeit aus- > und einblenden. >Woher weißt Du schon am Anfang wo die Masseflächen hinkommen sollen? @Thomas Mach sein das man das bei Target machen kann, aber ich glaube auch du hälst das auch für Quatsch. Zunächst müssen die Bauteile und Leitungen platziert werden bevor man an Masseflächen denken kann, daher immer zum Schluss. Kann natürlich sein das Kai ganz anders arbeitet als der gewöhnliche Anwender. Hört sich nach einer Subtraktionsmethode an. Das scheint mir aber bei dir kaum anwendbar. Mach das man so wie es dir dein gesunder Verstand gebietet.
Hallo Thomas,
>Woher weißt Du schon am Anfang wo die Masseflächen hinkommen sollen?
Masseflächen erzeugst du überall dort, wo keine Bauteile und
Leiterbahnen sind.
Das macht dir Target automatisch mit der Subtraktionsmethode. Dazu
kannst du bei jedem Bauteil eine "Aura" einstellen.
Kai Klaas
Hallo Kai, das heißt, dass Du von Anfang an erst mal alles mit Massefläche füllst und dann substrahierst? Wo wird die Massefläche eigentlich an die Leiterbahnen anschlossen? Überall wo es geht? Ich gehe mal davon aus, dass ich für den Digitalbareich eine getrennte Massefläche mache als vom Analogteil. Gruß Tom
Hallo Thomas, >das heißt, dass Du von Anfang an erst mal alles mit Massefläche füllst >und dann substrahierst? Genau. Vielleicht nicht ganz am Anfang, aber schon ganz weit vorne. Das mit dem Subtrahieren geschieht automatisch. Du mußt einfach bei jedem Bauteil erst mal eine Aura von rund 0,3...0,4mm einstellen. Wenn du dann die Massefläche in der Ebenenleiste aktiviert hast, macht Target automatisch ein Aussparung ("Aura")in der Massefläche um jedes Bauteil. >Wo wird die Massefläche eigentlich an die Leiterbahnen anschlossen? >Überall wo es geht? Der Massefläche solltest du so benennen, wie du auch die Masseleiterbahnen benannt hast, also wahrscheinlich mit "GND". Den Masseleiterbahnen, die du in der Massefläche verschwinden lassen willst, gibst du die Aura "0". >Ich gehe mal davon aus, dass ich für den Digitalbareich eine getrennte >Massefläche mache als vom Analogteil. Ah, jetzt wird es interessant. Wenn du ein Layout-Profi bist, kannst du durchaus unterschiedliche Massebereiche vorsehen. Am einfachsten dürfte es aber sein, mit einer gemeinsamen Massefläche anzufangen und die digitalen von den analogen Bereichen räumlich zu trennen. Kai Klaas
Ok, dass Deckt sich dann zumindest mit den anderen Empfehlungen. D.h. in diesem Fall giebt es dann eigentlich auch kein getrenntes AGND von GND mehr, sondern alles über die GND-Plane. Ok, ich beglücke euch dann demnächst mit dem nächsten Layoutschritt. Gruß Tom
Was ist eigentlich der beste Weg um AGND und GND zu trennen? Bzw: Wo und wie sollten sie dann verbunden werden?
Na nach allem was ich bisher hier gelesen und geraten bekommen hatte, sollte AGND und GND nur an einem Punkt bei der Spannungsversorgung verbunden werden und sonst getrennt gehalten werden. Gruß Tom
>alles über die GND-Plane. Vorsicht, eine GND-Plane ist ein extra Layer bei Multilayern und das willst du doch wohl nicht,oder? >Na nach allem was ich bisher hier gelesen und geraten bekommen hatte, >sollte AGND und GND nur an einem Punkt bei der Spannungsversorgung >verbunden werden und sonst getrennt gehalten werden. Na, ich hab mal wo gelesen das die Verbindung unterhalb des Controllers mit den beiden Massen vom Chip erfolgen soll. Leider weiß ich nicht mehr, wo das war, war aber noch nicht lange her. Steht davon nichts im Datenblatt?
> ich hab mal wo gelesen das die Verbindung unterhalb des Controllers > mit den beiden Massen vom Chip erfolgen soll. Er hat hier aber ein Mischpult, was sowohl einen analogen Teil, als auch einen digitalen Teil hat. Da ist der Tip, AGND und DGND am Minusanschluss des Ladekondensators vom Netzteil zusammen zu führen, schon ok.
Jaja, da scheiden sich die Geister. Irgendwo gabs da mal einen Artikel von Bob Pease(?). Fakt ist, du musst die Massen so designen, dass "Digitalstrom" nicht über die Analogfläche fließen kann. Einfach mal die Stromkreise im Kopf verfolgen. Dafür muss die Analogmasse nur an maximal einem Punkt angebunden sein.
>Er hat hier aber ein Mischpult, was sowohl einen analogen Teil, als auch >einen digitalen Teil hat. Hätte er nur einen PGA3211, dann könnte er das so machen, wie im Datenblatt empfohlen. Bei zweien geht das aber nicht. Da ist es sinnvoller mit nur einer Massefläche zu arbeiten und die digitale Sektion von der analogen räumlich zu trennen. Also, beide PGA3211 ganz nahe bei einander und den Mikrocontroller auf deren digitalen Seite anordnen. Eventuell seine Signale zu den PGAs etwas tiefpaßfiltern, um die Störungen auf der Masse bei den PGAs klein zu halten. Außerdem den Mikrocontroller, wenn er nicht gebraucht wird, in den Stand-by schalten, um die digitalen Aktivitäten auf ein Minimum zu begrenzen. Kai Klaas
Hallo Simon, >Einfach mal die Stromkreise im Kopf verfolgen. Dafür muss die >Analogmasse nur an maximal einem Punkt angebunden sein. Nicht unbedingt. Im Gegensatz zu DC-Strömen, die immer die ganze Massefläche durchfließen, bleiben HF-Ströme räumlich begrenzt. HF-Ströme suchen sich immer den Weg geringster Impedanz. Wenn also unter einer Hf-Sigal führenden Leiterbahn eine durchgehende Massefläche ist, wird der Masserückstrom immer weitgehend unter dieser Leiterbahn fließen und nirgendwo anders auf der Massefläche. Einzige Schwachstelle sind die Gehäuse von Chips. Wenn die zu groß sind und die Spannungsversorgungsanschlüsse zuweit auseinander liegen, finden Teile der HF-Signale keine Massefläche unter sich und vagabundieren. Also, kleinste Gehäuseform für Chips verwenden, die noch lötbar ist, und nach Möglichkeit eine Multilayerplatine verwenden, bei der die Massefläche besonders nahe an den HF führenden Leiterbahnen zu liegen kommt. Früher hat man richtige Kunstwerke mit den getrennten Masseflächen geschaffen. Heute weiß man mit den CE-Messungen, daß HF locker den Gap zwischen den Masseflächen überqueren kann und das Fehlen einer durchgehenden Massefläche oft mehr Schaden anrichtet als nutzt. Nur bei ganz extremen Forderungen trennt man heute noch die Masseflächen auf. Kai Klaas
Wie kommst du jetzt auf einmal auf HF ;) Ich dachte das ist ein Mischpult :-)
Hallo Simon, >Wie kommst du jetzt auf einmal auf HF ;) Ich dachte das ist ein >Mischpult :-) Die digitalen Signale vom Mikrocontroller zu den PGAs sind HF. Kai Klaas
Hallo Kai, danke für die gute Erläuterung. Wenn ich dass von Anfang an gewußt hätte, hätte ich mir mit den Masseleiterbahnen nicht so viel Arbeit machen müssen. In Zukunft weiß ich Bescheid. Gruß Tom
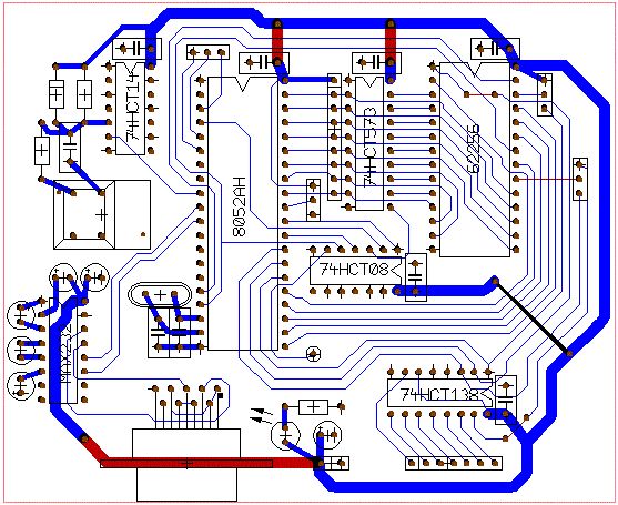
Hallo, ich hab jetzt mal den Masseflächen Wizzard von Target auf meine Platine losgelassen. Ist das so in Ordnung? Ich hab auch ne ganze Menge Vias zur Verbindung von den Flächen auf beiden Platinenseiten eingefügt. Gruß Tom
Sieht doch schon ganz brauchbar aus. Allerdings stimmt beim Quarz und bei K23 noch etwas nicht. Masse-Lötpads sollten nur mit dünnen Leiterbahnen (0,3...0,5mm) an die Massefläche angebunden werden, sonst kannst du sie später nicht löten. Übrigens, bei manchen Massebahnen mußt du die Aura einschalten, damit es richtig funzt. Die Masseverbindungen der Burdencaps beim Quarz sind so zu behandeln. Hier mußt du die Massebahn auch etwas anders legen. Die Leiterbahnführung bei den PGAs ist noch nicht so optimal. Bei deiner nächsten Platine solltest du die digitalen und analogen Signale besser von einander trennen. Dazu erst mal die beiden PGAs ganz dicht zusammenschieben und die digitalen Signale nur von links heranführen und die analogen nur von rechts. Die Pinbelegung des PGAs unterstüzt das übrigens, warum wohl? Die Fläche zwischen den Pinreihen der PGAs hälst du vollkommen frei von Signalen und füllst sie mit Massefläche, oben und unten. Kai Klaas
Kai Klaas schrieb: > Sieht doch schon ganz brauchbar aus. Allerdings stimmt beim Quarz und > bei K23 noch etwas nicht. > > Masse-Lötpads sollten nur mit dünnen Leiterbahnen (0,3...0,5mm) an die > Massefläche angebunden werden, sonst kannst du sie später nicht löten. > Du meinst mit ner Wärmefalle? > Übrigens, bei manchen Massebahnen mußt du die Aura einschalten, damit es > richtig funzt. Die Masseverbindungen der Burdencaps beim Quarz sind so > zu behandeln. Hier mußt du die Massebahn auch etwas anders legen. Du meinst weil wir sonst die Überlegung zur getrennten Masseführung für den Quartz wieder zunichte machen? Hatte ich auch schon drüber nachgedacht. > Die Leiterbahnführung bei den PGAs ist noch nicht so optimal. Bei deiner > nächsten Platine solltest du die digitalen und analogen Signale besser > von einander trennen. Dazu erst mal die beiden PGAs ganz dicht > zusammenschieben und die digitalen Signale nur von links heranführen und > die analogen nur von rechts. Die Pinbelegung des PGAs unterstüzt das > übrigens, warum wohl? Die Fläche zwischen den Pinreihen der PGAs hälst > du vollkommen frei von Signalen und füllst sie mit Massefläche, oben und > unten. Ich hab doch schon versucht, alles Digitale nur links von den PGAs zu halten. Sehe nur gerade, dass ich wohl noch die beiden SPI-Leitungen die im Moment drunter lang laufen, auch nach links verschoben werden können. Gruß Tom
Na, da kommt doch richtig Freude auf. Das was Kai bezüglich des Löten geschrieben hat kann ich bestätigen. Hier sind mir C50,C58,C61,C49,C52,R71... aufgefallen. Hab das Board dabei nur überflogen. Auch breite Leitungen können beim Löten die Wärme abführen und Ärger machen. Eine kleine Einschnürung der Leiterbahn nahe dem Bauteilpad löst das Problem sofern keine großen Ströme drüber fließen.
@ Thomas Burkhart (escamoteur) >ich hab jetzt mal den Masseflächen Wizzard von Target auf meine Platine >losgelassen. Ist das so in Ordnung? Naja, ist zwar massig Fläche, aber ne MASSEFLÄCHE ist es nicht. Die ist nämlich weiterstgehend OHNE Unterbrechungen und Schlitze. >Ich hab auch ne ganze Menge Vias zur Verbindung von den Flächen auf >beiden Platinenseiten eingefügt. Ist nur ein Akt der Verweiflung. Deine Signaldichte ist gering. Versuch lieber fast alles auf TOP zu routen und auf Bottom fast nix, nur vielleicht ein paar wenige Hilfsbrücken. Dann hast du eine halbwegs gescheite Massefläche. Siehe Anhang als Beispiel. MfG Falk
Hallo Thomas, >Du meinst mit ner Wärmefalle? Genau! >Du meinst weil wir sonst die Überlegung zur getrennten Masseführung für >den Quartz wieder zunichte machen? Hatte ich auch schon drüber >nachgedacht. Genau! >Ich hab doch schon versucht, alles Digitale nur links von den PGAs zu >halten. Sehe nur gerade, dass ich wohl noch die beiden SPI-Leitungen die >im Moment drunter lang laufen, auch nach links verschoben werden können. Falk hat völlig recht, was die Geschichte mit der Massefläche angeht. Ich wollte dich aber nicht zu sehr deprimieren, deswegen habe ich geschrieben "Bei deiner nächsten Platine solltest du...". Du solltest zumindest die digitalen Signale über einer durchgehenden Massefläche routen. Das ist gar nicht so schwer. Ich habe mal für ein anderes Forum eine Beispielplatine geroutet, um zu zeigen wie gut man digitale Schaltungen auf nur einer Platinenseite routen kann, um auf der anderen Seite eine durchgehende Massefläche zu realisieren. Siehe im Anhang. Achtung, die erforderlichen Masse-Vias sind der Übersichtlichkeit wegen weggelassen! Kai Klaas
> Die Masseverbindungen der Burdencaps beim Quarz sind so > zu behandeln. Hier mußt du die Massebahn auch etwas anders legen. Er meint das so. ;)
Der fairnesshalber, muss man allerdings anmerken, dass ich beim Routen noch davon ausgegangen bin, dass ich zwei getrennte Masseleitungszüge überall hinbringen muss, was natürlich das Routen auf einer Seite nicht gerade einfacher macht. Soll ich jetzt besser das ganze neu machen oder mich erst mal nur den Digitalteil soweit überarbeiten, dass er ne geschlossene Fläche hat? Gruß Tom
> Soll ich jetzt besser das ganze neu machen
Kommt drauf an, wie wichtig dir das ganze ist.
Dann platziere die Bauteile aber auch neu.
Hab jetzt mal angefangen,das aktuelle Layout entsprechend der Hinweise zu überarbeiten. Ich versuche den Top-Layer möglichst freizuräumen. Wie sieht es mit bedrahteten Bauteilen aus? Mit welcher Massefläche verbindet man die am besten? mit der Durchgehenden oder mit der in der auch die meisten Leiterzüge liegen? Gruß Tom
@ Thomas Burkhart (escamoteur) >Hab jetzt mal angefangen,das aktuelle Layout entsprechend der Hinweise >zu überarbeiten. Ich versuche den Top-Layer möglichst freizuräumen. Gute Idee. Und pack die SMD-Bauteile weitestgehend auf Bottom, spart VIAs und Leitungen auf TOP- >Wie sieht es mit bedrahteten Bauteilen aus? Mit welcher Massefläche >verbindet man die am besten? mit der Durchgehenden oder mit der in der >auch die meisten Leiterzüge liegen? ??? Es gibt nur eine Massefläche, und die kann beide Ebenen Kontaktieren, eben über die durchkontaktierten Bohrungen. MFG Falk
> Gute Idee. Und pack die SMD-Bauteile weitestgehend auf Bottom, spart > VIAs und Leitungen auf TOP- Hab shcon fast alle SMDs unten > >>Wie sieht es mit bedrahteten Bauteilen aus? Mit welcher Massefläche >>verbindet man die am besten? mit der Durchgehenden oder mit der in der >>auch die meisten Leiterzüge liegen? > > ??? > Es gibt nur eine Massefläche, und die kann beide Ebenen Kontaktieren, > eben über die durchkontaktierten Bohrungen. Na, füll ich Bottom nicht auch mit Massflächen wo es geht? Werden die Bauteile dann mit beiden Flächen verbunden? > MFG > Falk
@ Thomas Burkhart (escamoteur) >Na, füll ich Bottom nicht auch mit Massflächen wo es geht? Kann man machen. > Werden die Bauteile dann mit beiden Flächen verbunden? Soweit wie das möglich ist, ja. MfG Falk
Kuckt mal, entspricht das eher eurer Vorstellung wie die Massefläche aussehen sollte? Achtung: Abstände und 45° Winkel muss ich erst noch durchgehen, also bitte keine Detailanalyse. Ich möchte nur wissen, ob das so im Prinzip gut ist. Gruß Tom
ja, sieht doch gut aus. Die Befestigungsbohrungen für die Alps-Encoder würde ich auch an die Masse anschließen.
@Thomas Burkhart (escamoteur) >Kuckt mal, entspricht das eher eurer Vorstellung wie die Massefläche >aussehen sollte? Wer sagt's denn, es geht doch ;-) MfG Falk
Hallo Thomas, so, und jetzt schiebe noch die zwei PGAs zusammen und verlege die Serial Interface Leitungen so, daß sie über einer zusammenhängenden Massefläche verlaufen. Dann hast du es fast schon geschafft. Kai Klaas
Soo, ich glaube so ist es nicht schlecht. Bitte noch mal letzte Korrekturen wenn notwendig. Ich hab mich bemüht Leitungen nur 90° zu kreuzen und nach möglichkeit keine Signale nahe und paralell zur Stromversorgung zu legen. Danke & Gruß Tom
Lösch an C27 auf der Unterseite die Thermals, genauso am Pin 11 des µCs.An C3 das Thermal, dass zum C27 zeigt auch. Das Massestück und das Thermal in der Mitte von C3 auch. Das Thermal von C3, dass an die Massefläche geht, wesentlich breiter (0,8) machen.
achja, und lass unter Masseflächen erstellen, mal "Massefläche in Linien umrechnen" drüber laufen.
... schrieb: > achja, und lass unter Masseflächen erstellen, mal "Massefläche in Linien > umrechnen" drüber laufen. Wieso?
... schrieb: > Lösch an C27 auf der Unterseite die Thermals, genauso am Pin 11 des > µCs.An C3 das Thermal, dass zum C27 zeigt auch. Das Massestück und das > Thermal in der Mitte von C3 auch. Das Thermal von C3, dass an die > Massefläche geht, wesentlich breiter (0,8) machen. Danke! Ich hab das bei C3 jetzt so gelöst, dass ich die Fläche um C27 die gelöscht wird etwas kleiner gemacht habe, jetzt ist C3 wieder ganz von Masse umflossen. Gruß Tom
Hallo Thomas, >Ich hab mich bemüht Leitungen nur 90° zu kreuzen und nach möglichkeit >keine Signale nahe und paralell zur Stromversorgung zu legen. Wenn die Versorgungsspannung gut geblockt ist, verhält sie sich diesbezüglich unkritisch. In Multilayerplatinen wird die Vcc-Plane sogar oft zum Schirmen verwendet. Bei den Massepads würde ich die vier Verbindungen zur Massefläche (Wärmefallen) durch eine einzige ersetzen. Das läßt sich sonst sehr schlecht mit dem Kolben löten. Beim Reflowlöten ist es natürlich egal. Eine 0,5mm breite Leiterbahn ist da völlig ausreichend. Ich sehe, daß du die Aura an manchen Stellen kleiner gemacht hast. Bedenke dabei, daß der Hersteller deiner Platine in der Regel ein "Putzprogramm" über dein Layout laufen läßt, das dir solche Spielereien einfach "kassiert". Das ist besonders tragisch, wenn du dachtest, daß zwei Punkte doch schon über die gemeinsame Massefläche verbunden sind, die dann plötzlich weg ist!! Ist mir genau so schon passiert und übrigens "erfolgreich" durch diesen lächerlichen "Electrical Dingsdacheck" gegangen. Deshalb solltest du überall dort, wo du eine Masseanbindung haben willst und das kritisch ist, lieber eine zusätzliche Massebahn zu einem anderen Masselötpad ziehen. Was anderes: Bei den PGAs, sind da nicht ein paar 10k Widerstände überflüssig? Kai Klaas
Kai Klaas schrieb: > Hallo Thomas, > >>Ich hab mich bemüht Leitungen nur 90° zu kreuzen und nach möglichkeit >>keine Signale nahe und paralell zur Stromversorgung zu legen. > > Wenn die Versorgungsspannung gut geblockt ist, verhält sie sich > diesbezüglich unkritisch. In Multilayerplatinen wird die Vcc-Plane sogar > oft zum Schirmen verwendet. Schaden wirds nicht ;-) Und das 90° kreuzen ist doch sinnvoll egal was für Signale. > Bei den Massepads würde ich die vier Verbindungen zur Massefläche > (Wärmefallen) durch eine einzige ersetzen. Das läßt sich sonst sehr > schlecht mit dem Kolben löten. Beim Reflowlöten ist es natürlich egal. > Eine 0,5mm breite Leiterbahn ist da völlig ausreichend. Hmm, kann man Target sagen, dass er nur solche Wärmefallen produzieren soll? Sonst muss ich dass bei allen Massepins noch mal von Hand machen. > > Ich sehe, daß du die Aura an manchen Stellen kleiner gemacht hast. > Bedenke dabei, daß der Hersteller deiner Platine in der Regel ein > "Putzprogramm" über dein Layout laufen läßt, das dir solche Spielereien > einfach "kassiert". Das ist besonders tragisch, wenn du dachtest, daß > zwei Punkte doch schon über die gemeinsame Massefläche verbunden sind, > die dann plötzlich weg ist!! Ist mir genau so schon passiert und > übrigens "erfolgreich" durch diesen lächerlichen "Electrical > Dingsdacheck" gegangen. Deshalb solltest du überall dort, wo du eine > Masseanbindung haben willst und das kritisch ist, lieber eine > zusätzliche Massebahn zu einem anderen Masselötpad ziehen. War mir gar nicht bewußt, dass ich die Aura verschieden eingestellt habe. War wohl eher ein Versehen. Wo ist das Dir denn aufgefallen? Werde sowieso noch alle Massepins mit nem dünnen Leiter verbinden, damit Target beim Projektprüfen nicht meckert. Dachte nur um Anschauen ist es so übersichtlicher. > > Was anderes: Bei den PGAs, sind da nicht ein paar 10k Widerstände > überflüssig? Laut Datenblatt nicht. Ist der SPI-Bus jetzt besser gelegt? Sind die Dukos die ich zusätzlich noch gesetzt habe ok? Danke an alle! Ich hab bis jetzt extrem viel gelernt. Werde das Board übrigens an einen Fertiger geben, der direkt Target Dateien verarbeiten kann. Gruß Tom
>> achja, und lass unter Masseflächen erstellen, mal "Massefläche in Linien >> umrechnen" drüber laufen. > Wieso? Weil dadurch so extrem dünne Masseflächenreste, wie z.B. rechts neben den µC-Pins 10-14, beseitigt werden. Die sind unnötig und würden beim Herstellen der Leiterplatte nur Probleme machen. Außerdem werden dadurch scharfe Ecken und Spitzen der Massefläche gerundet.
Hallo Thomas, >War mir gar nicht bewußt, dass ich die Aura verschieden eingestellt >habe. War wohl eher ein Versehen. Wo ist das Dir denn aufgefallen? Unter R30, über D5, rechts von R67, usw. >Laut Datenblatt nicht. Hilf mir, wo genau steht das? Kai Klaas
> Hmm, kann man Target sagen, dass er nur solche Wärmefallen produzieren > soll? Sonst muss ich dass bei allen Massepins noch mal von Hand machen. Nein. leider nicht. Die Breite der Stege, die die Thermalfunktion erzeugt, hängt von der Breite der Leiterbahn ab mit der das Pad angeschlossen ist.
Kai Klaas schrieb: > Hallo Thomas, > >>War mir gar nicht bewußt, dass ich die Aura verschieden eingestellt >>habe. War wohl eher ein Versehen. Wo ist das Dir denn aufgefallen? > > Unter R30, über D5, rechts von R67, usw. > Die Problematik dürfte sich doch aber wenn ich die Masseflächen in Linien umrechne geben oder? >>Laut Datenblatt nicht. > > Hilf mir, wo genau steht das? > Hmm, hast Recht! Ich glaube das wurde mir seinerzeits von TravelRec geraten, der den PGA schon oft eingesetzt hat. Gruß Tom P.S.: Kannst Du noch kurz auf meine anderen Fragen schauen?
... schrieb: >> Hmm, kann man Target sagen, dass er nur solche Wärmefallen produzieren >> soll? Sonst muss ich dass bei allen Massepins noch mal von Hand machen. > > Nein. leider nicht. Die Breite der Stege, die die Thermalfunktion > erzeugt, hängt von der Breite der Leiterbahn ab mit der das Pad > angeschlossen ist. Läßt sich das wirklich so schlecht löten wenn man ne 60 Watt Lötstattion hat? Gruß Tom
> Läßt sich das wirklich so schlecht löten wenn man ne 60 Watt > Lötstattion hat? Nein. 60 Watt reichen aus. Es kommt dabei auf die Größe der Spitze an.
Hallo Thomas, >Läßt sich das wirklich so schlecht löten wenn man ne 60 Watt Lötstattion >hat? Die 60W sind unerheblich, es ist die Wärme die von der kleinen SMD-Lötspitze in die Massefläche abfließt. >Hmm, hast Recht! Ich glaube das wurde mir seinerzeits von TravelRec >geraten, der den PGA schon oft eingesetzt hat. Der hat das sicher anders gemeint. Die festen Verbindungen von ZCEN nach GND und von /MUTE nach VCC kannst du sicher direkt machen, ohne Widerstand. Ebenso die Verbindung vom Mikrocontroller zum jeweiligen /CS Eingang. Da ist ein 10k Widerstand in Serie sicher nicht richtig. Man sieht manchmal solche Widerstände in den Portleitungen, um Massestörungen zu verkleinern oder Reflektionen an langen Leitungen zu verhindern, da hast du aber nur rund 22-100R. Kai Klaas
Du meinst also raus damit? Ok, mach ich! Gruß Tom
> Ebenso die Verbindung vom Mikrocontroller zum jeweiligen /CS Eingang. > Da ist ein 10k Widerstand in Serie sicher nicht richtig. In Serie ist falsch. Der gehört nach +VCC.
Hallo Thomas, falls dir der TL072 irgend wann nicht mehr zusagt, kannst du übrigens auch den AD822 verwenden und dein System upgraden. Kai Klaas
Hallo Kai, ist der so viel besser? Ist aber sicher nicht Pinkompatibel oder? Gruß Tom P.S.: Warte gerade auf die Bauteile damit ich noch mal layout kontrollieren kann.
Hallo Thomas,
>ist der so viel besser? Ist aber sicher nicht Pinkompatibel oder?
Schau doch selbst mal im Datenblatt nach. Das ist ein pfiffiges
Kerlchen...
Auf jeden Fall ist er ein Rail-to-Rail-Typ und kann viel besser mit der
begrenzten Versorgunsgspannung von +5/-5V umgehen.
Kai Klaas
Oje, ich und Datenblätter von AnalogICs interpretieren :-( Ich bin halt immer noch nur in der Digitalen Welt wirklich zu Hause. Aber ich schau es mir an. Gruß Tom
Hallo Thomas, >Oje, ich und Datenblätter von AnalogICs interpretieren :-( Du hast in deiner Schaltung den TL072 invertierend und nichtinvertierend beschaltet. Bei den nichtinvertierenden Sektionen darf die Eingangsspannung nur zwischen rund -2,5V und +4V (typisch) liegen. Die +4V sind zwar nicht das Problem, wohl aber die -2,5V, je nach Aussteuerung. Beim AD822 ist der erlaubte Eingangsspannungs-Bereich ein ganz anderer und liegt zwischen -5,2V und +4V. Das kann dir, wieder je nach Signalpegel, unter Umständen einen Vorteil verschaffen. Kai Klaas
Das ist ein super Hinweis, danke! Ich werde mir einfach mal die 822 bestellen und ausprobieren. Ich werde die 072er eh Sockeln. Mal sehen ob man einen Unterschied hört. Gruß Tom
Bitte melde dich an um einen Beitrag zu schreiben. Anmeldung ist kostenlos und dauert nur eine Minute.
Bestehender Account
Schon ein Account bei Google/GoogleMail? Keine Anmeldung erforderlich!
Mit Google-Account einloggen
Mit Google-Account einloggen
Noch kein Account? Hier anmelden.



























