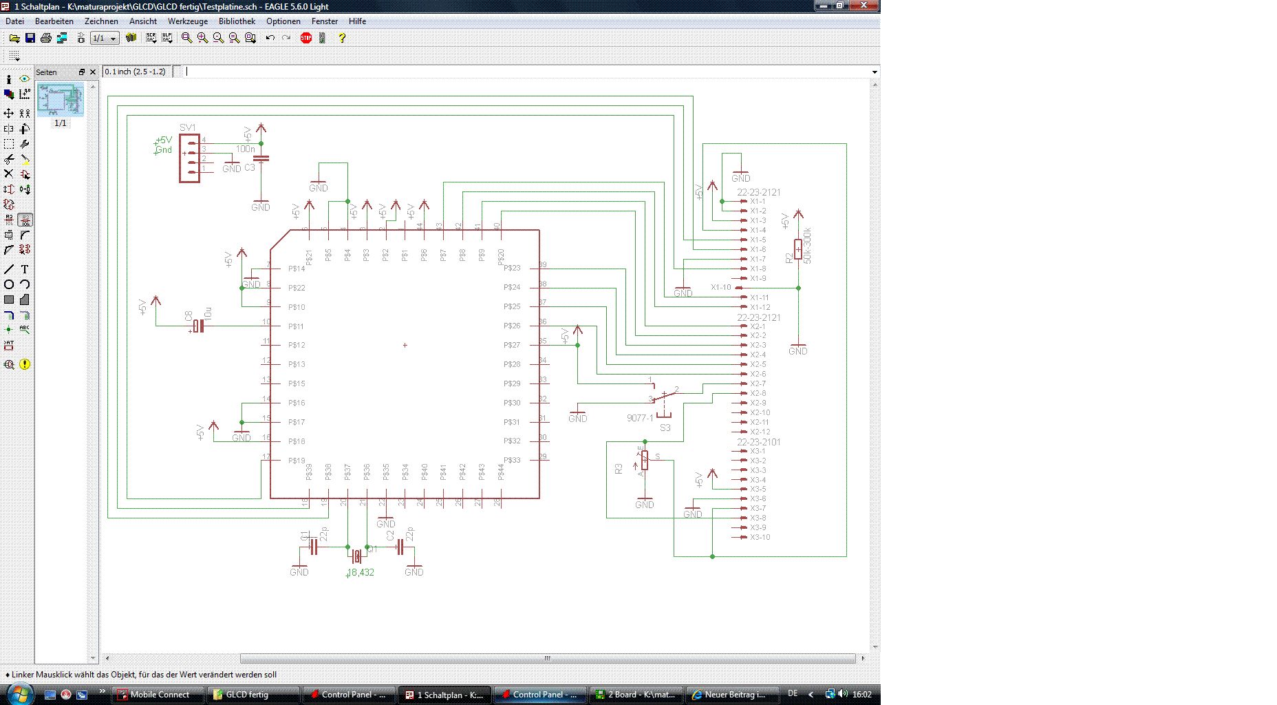
Hi Leute, ich hab ein Problem mit dem Grafikcontroller IC6963. Datenblatt vom IC6963, vom verwendeten GLCD und Schaltplan habe ich angehängt. Momentan möchte ich einfach nur einmal den Testmodus des GLCD´s ablaufen lassen. Dazu muss, so habe ich das verstanden, PIN 15 auf Gnd gelegt werden. Bei einem Einschalten, oder Reset, sollte der Testmodus angezeit werden. Das funktioniert leider nicht. Das GLCD gibt nur waagrechte Streifen aus. Diese Streifen sind nach jedem Reset anders. Ich hab auch ein Foto davon beigefügt. Die Verdrahtung des ICs und des GLCDs sollte richtig sein :) °Pin 2,3,4: High High Low (Baud Rate: 57600) °Pin 5,6: Low High (richtig?) °Pin 7,8,9: Low High High (Display Size (240x128) °Pin 10 Reset, mit Kondensator auf Low (laut Datenblatt) °Pin 11,13 zum Pic (Rx und Tx, momentan ist kein PIC angeschlossen, aber das dürfte doch nicht der Grund sein, oder?) °Pin 14, 15 Low Low (CTS und RTS) °Pin 16 High (Quarz Typ= 18.432Mhz) °Pin 17,18,19 alle zum GLCD °Pin 20, 21 Quarz °Pin 24 - 31 Nicht gebraucht, sind soweit ich weis für die Funktion auch nicht wichtig °Pin 36 - 43 Display: Data lines, alle mit GLCD verbunden. Ich hoffe jemand findet einmal die Zeit kurz drüberzuschauen was falsch ist. Hab leider überhaubt keine Erfahrung mit GLCDs, auch die Erfahrung mit PICs lässt zu wünschen übrig. Das ganze ist ein Schulprojekt. Die eigentliche Programmierung macht mein Projektpartner, ich bin eigentlich nur für die Hardware zuständig. Danke schon mal im Vorraus.
Hi
Sieht so aus, als wenn das Display nicht initialisiert wird.
>Die Verdrahtung des ICs und des GLCDs sollte richtig sein :)
Sollte oder ist richtig?
MfG Spess
Nun, meines Erachtens stimmt das so. Es hat auch schon ein Lehrer drübergeschaut, nur vertraue ich dem Lehrer nicht ganz...
So, hab jetzt versucht das Display zu tauschen. Dies hat leider nicht den gewünschten Erfolg gebracht... Auch den IC hab ich schon mal getauscht. Also kann der Fehler nur in der Schaltung liegen? Hab leider überhaubt keinen Plan mehr woran es liegen könnte...
spess53 schrieb:
> Sieht so aus, als wenn das Display nicht initialisiert wird.
Danke schon mal für die Antwort. Bedeutet was? Bzw. Was kann man dagegen
tun? Verdrahtungsproblem oder etwas anderes.
Bitte melde dich an um einen Beitrag zu schreiben. Anmeldung ist kostenlos und dauert nur eine Minute.
Bestehender Account
Schon ein Account bei Google/GoogleMail? Keine Anmeldung erforderlich!
Mit Google-Account einloggen
Mit Google-Account einloggen
Noch kein Account? Hier anmelden.

