Hallo, ich versuche mit einem PIC16F871 und einem FTDI232R Daten vom PC zu empfangen und Daten vom Microcontroller zu senden. Ich habe das Problem das ich eine recht große Fehlerquote habe beim austausch der Daten. Ich habe in dem PIC ein kleines Programm, welches Bytes über die serielle Schnittstelle (über FTDI Converter an PC angeschlossen) einliest und danach wieder ausgibt. Auf der PC Seite habe ich eine Software, die Daten senden kann und empfangen kann. Wenn ich allerdings 10 Bytes sende sind in unregelmäßigen Abständen ca. 2 Bytes davon falsch übermittelt. Hat jemand eine Idee woran das liegen kann? Gruß Jörg
Unzureichende Entstörung? Zu große Toleranz der Baudrate? Sorry, bei den unzureichenden Angaben kann man wirklich nur raten! Also: Schaltplan, ggf. Foto vom realen Aufbau, Baudratenberechnung (PIC), Oszillator- und USART-Konfiguration, Beispiele übertragener Daten und der Fehler
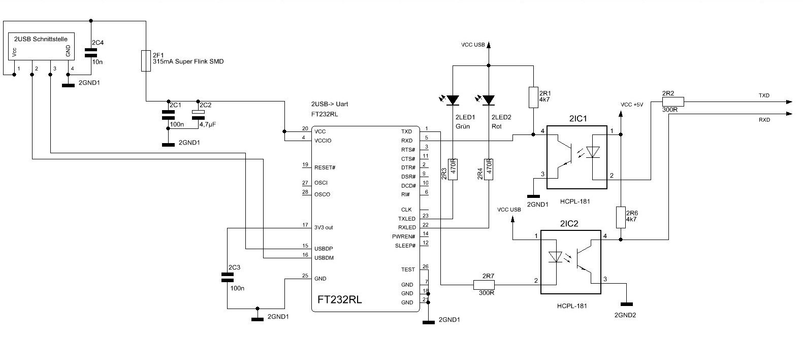
Anbei der Schaltplan vom FTDI. TxD und RxD sind direkt an den Microcontroller angeschlossen.
>Wenn ich allerdings 10 Bytes sende >sind in unregelmäßigen Abständen ca. 2 Bytes davon falsch übermittelt. Und was machst du mit den Bytes während sie reintrudeln? Nur einsammeln oder gleich jedes einzelne auswerten? Am besten ist immer empfangen per Interrupt und zusätzlich ein kleiner Ringpuffer.
Bitte melde dich an um einen Beitrag zu schreiben. Anmeldung ist kostenlos und dauert nur eine Minute.
Bestehender Account
Schon ein Account bei Google/GoogleMail? Keine Anmeldung erforderlich!
Mit Google-Account einloggen
Mit Google-Account einloggen
Noch kein Account? Hier anmelden.
