Hallo Forumgemeinde, für die Reparatur eines u700 Handys suche ich die genauere Daten (Bauform, Spannung, Genauigkeit) des Quarzes auf dem Bild. Kennt jemand vielleicht den Hersteller, dann würde ich seine Datenblätter mal durcharbeiten. Dass dieses Teil defekt ist, ist ziemlich sicher, da ich das von vielen gehört habe, nur kennt keiner die technischen Daten, da die diesen Quarz als Ersatzteil von Samsung bezogen hatten. Ich habe aber keine Möglichkeit die Ersatzteile anzufordern, da kein Gewerbe. Vielen Dank.
Mess doch schon einmal die Abmessungen des Bauteils aus. Damit kann man das Package festellen.
Hallo Franzis, warum besorgst Du Dir nicht das Service Manual vom u700 und schaust selbst nach welcher Quarz(Oszillator) das ist. Gruß Ach, jetzt sag nicht, Du hast das nicht ;-) http://deblocage77.free.fr/sam/root/SGH-U700.pdf
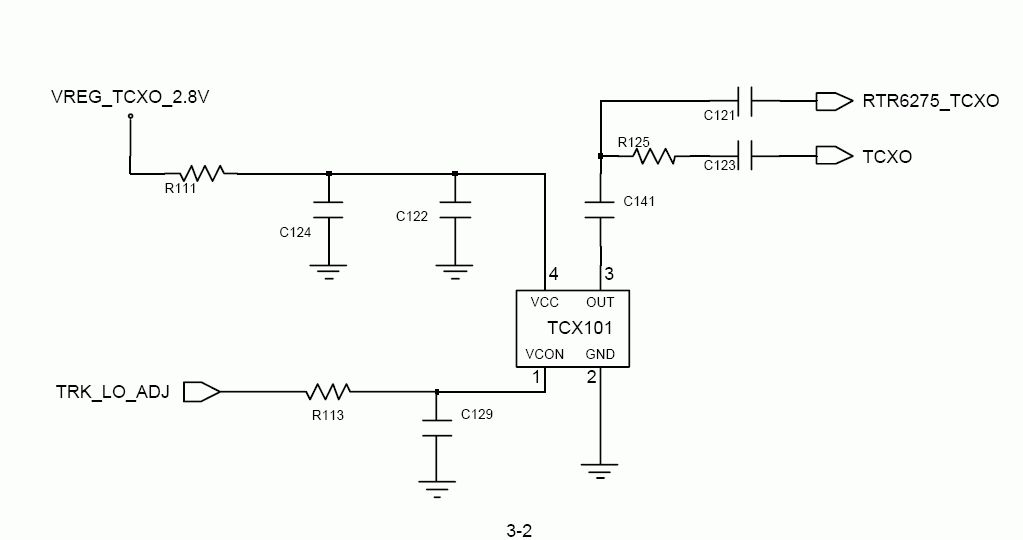
Danke fuer die Antworten. @ ado daran habe ich auch gedacht, nur 1. Habe ich das Ding nicht bei mir 2. Wollte es nicht schon wieder auseinander nehmen, denn es wird trotzdem weiter genutzt. Aber so wies aussieht komme ich nicht drumherum. @ Michael Leusink: Na klar habe ich das. Ich habe es sogar gelesen nur kann ich aus dem Folgendem (das ist alles was man zum Bauteil da finden kann)nicht die gewuehnschten Infos raushohlen koennen: -------------+-----------+-------------------+------+ |SEC CODE | Design LOC|Discription |STATUS| -------------+-----------+-------------------+------+ |2809-001280 | TCX101 |OSCILLATOR-VCTCXO |SA | -------------+-----------+-------------------+------+ Weisst Du was der "SEC CODE" ist, und wie man es decodieren kann? Aus dem angehaengtem Bild (aus dem Servicemanual) fologere ich, das der Oszillator mit 2,8V betrieben wird. Ausserdem weis ich, dass es sich um einen 19.2Mhz Typ handelt.
Dann weist du auch schon alles ! Versorgungsspannung: 2,8V Frequenz: 19,2 Mhz Bauform: nachmessen Genauigkeit: fehlt aber in der Bauform wird es schwierig einen 20ppm zu bekommen. also 50ppm
Franzis I. schrieb: > Weisst Du was der "SEC CODE" ist Das wird die Samsung-interne Bezeichnung für das Bauteil sein.
50ppm?? Neee! TCXO vermutlich 2.5ppm z.B. von RS (15Euro)...
Offensichtlich nicht nur TC sondern auch noch spannungsgesteuert. Die Auswertung der >150000 Ergebnisse der Google-Suche nach VCTCXO ist eine schöne Aufgabe für ein langes Wochenende. Arno
Hallo Franzis, natürlich hast Du das Manual, sorry. Das ist ein spannungsgesteuerter und temperaturstabilisierter Oszillator. Deshalb auch VCTCXO. Genauigkeit ist 2ppm. Hab hier noch die Angabe 10kOhm, kann damit aber im Moment (noch) nichts anfangen. Jeder andere VCTXCO mit vergleichbaren Daten sollte es auch tun. "SEC" bezieht sich auf Samsung Electronics, also die Halbleitersparte von Samsung. Vermutlich ist "SEC Code" eine interne Bestellnummer. Gruß PS: wenn man nach VCTXCO 19.2MHz 2ppm sucht, gibt's etwa 100 Treffer, meist Hersteller.
Bitte melde dich an um einen Beitrag zu schreiben. Anmeldung ist kostenlos und dauert nur eine Minute.
Bestehender Account
Schon ein Account bei Google/GoogleMail? Keine Anmeldung erforderlich!
Mit Google-Account einloggen
Mit Google-Account einloggen
Noch kein Account? Hier anmelden.


