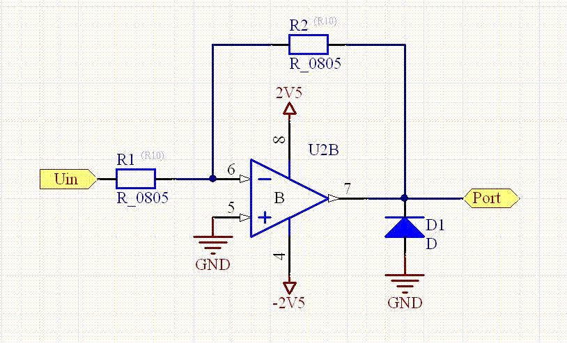
Hallo, ich habe obige Schaltung deren Ausgnag in einen ADC geht....ich moechte mit der Diode sichergehen dass ich keine negativen Spannungen am ADC Eingang bekomme... ...meine Frage, welche Diode ist da am besten geeignte? Shottky, Zener,... Danke im voraus!
Eine Shottkydiode ist am schnellsten und hat die niedrigste Flussspannung. Ich würde eventuell noch einen Schutzwiderständ einbauen, der den Strom begrenzt, den der OpAmp im Fehlerfall in die Diode treibt. Grüße, Peter
Pichler schrieb: > ich habe obige Schaltung deren Ausgnag in einen ADC geht....ich moechte > mit der Diode sichergehen dass ich keine negativen Spannungen am ADC > Eingang bekomme... Wo ist denn dein ADC? Ist die Masse vom ADC auf der Masse vom OPV oder auf -2,5V? Wenn am OPV eine positive Spannung anliegt hat man am Ausgang eine negative Spannung zur Masse. Einer muß dann nachgeben, entweder der OPV oder die Diode.
Bitte melde dich an um einen Beitrag zu schreiben. Anmeldung ist kostenlos und dauert nur eine Minute.
Bestehender Account
Schon ein Account bei Google/GoogleMail? Keine Anmeldung erforderlich!
Mit Google-Account einloggen
Mit Google-Account einloggen
Noch kein Account? Hier anmelden.
