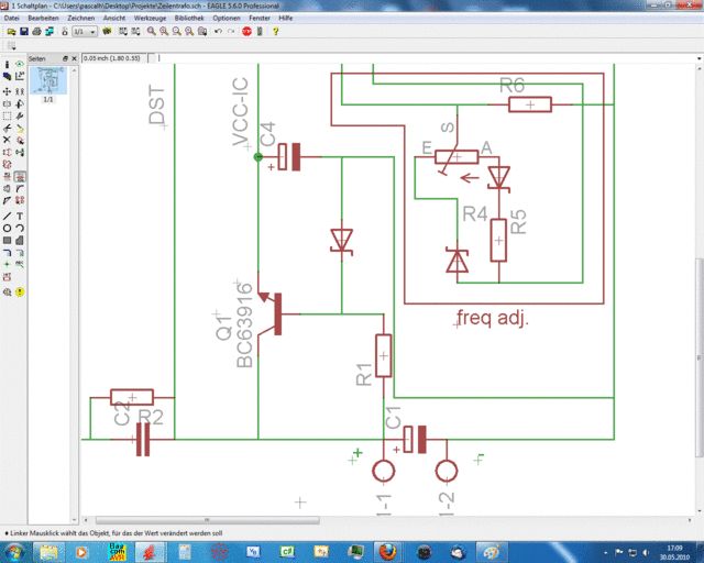
Hi, habe eine Schaltung zum Ansteuern von einem DST (Diodensplittransformator). Doch seit ca. 30 Min geht die Schaltung Nichtmehr, und ich vermute, dass Der im Anhang gezeigte Transistor (BC63916) Kaputt ist. Das Multimeter zeigt bei ihm im Transistortest 0,00, daher vermute ich, dass dieser dann Kaputt ist. Der Transistor schaltet nämlich die Versorgungsspannung vom IC. Nun meine Frage: kann ich den Transistor einfach per Draht und Kippschalter überbrücken, oder funktioniert das nicht? PS: Ja ich habe das Pinout von diesem Transiostor beachtet (E-C-B) und diese Platine habe ich im I-net gekauft, und ist deshalb nicht von mir, daher werde ich auch nicht den Schaltplan ganz veröffentlichen. Hoffe ihr könnt mir helfen. PPS: Mein Labornetzgerät zeigt auch 0,00A am Ausgang an. Mfg Pase-h
Wohin gehen die zwei Anschlüsse unten? ein- Ausschalter? Die Z-Diode Lässt eine Regelaufgabe vermuten!
Philipp schrieb: > Wohin gehen die zwei Anschlüsse unten? ein- Ausschalter? Die Z-Diode > Lässt eine Regelaufgabe vermuten! Die beiden Anschlüsse gehen zur Versorgungsspannung, und bei der Zenerdiode vermute ich, dass diese die Basisspannung auf einem Maximalwert hält, da diese Schaltung von 9-24V betrieben wird. Mfg pase-h
Bitte melde dich an um einen Beitrag zu schreiben. Anmeldung ist kostenlos und dauert nur eine Minute.
Bestehender Account
Schon ein Account bei Google/GoogleMail? Keine Anmeldung erforderlich!
Mit Google-Account einloggen
Mit Google-Account einloggen
Noch kein Account? Hier anmelden.
