Hallo Leute! Ich bräuchte eine Beschreibung dieser Schaltung und für was die einzelnen Bauteile zuständig sind. Habe bereits sehr lange alles mögliche gesucht, nur leider finde ich keine gute Erklärung. Danke schon mal
Du gibst Dir nicht einmal Muehe, sondern die anderen sollen die Hausaufgaben machen.
Ist aber eine gute Hausaufgabe, trennt Spreu von Weizen, und das bei minimalem Vorwissen über Widerstände und Datenblatt.
mal 'ne Chance es zu verstehen, hier gleich um die Ecke: http://www.mikrocontroller.net/articles/Schmitt-Trigger ???
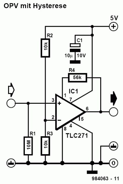
Na ja, die über den Offsetabgleichpin und R4 realisierte Hysterese habe ich so ehrlich gesagt auch noch nicht gesehen. Tricky... ;-)
High Performer schrieb: > über den Offsetabgleichpin und R4 realisierte Hysterese habe ich überlesen, sah so trivial aus, ist bestimmt ein Fehler in der Skizze ???
Nee nee, ist schon richtig so, spart natürlich kein Bauteil und nicht mal Eingangsimpedanz, insofern eher unter "was sonst noch so geht" einzuordnen.
Bitte melde dich an um einen Beitrag zu schreiben. Anmeldung ist kostenlos und dauert nur eine Minute.
Bestehender Account
Schon ein Account bei Google/GoogleMail? Keine Anmeldung erforderlich!
Mit Google-Account einloggen
Mit Google-Account einloggen
Noch kein Account? Hier anmelden.
