Hallo zusammen, anbei ist eine nicht vollständige Schaltung. Die Schaltung soll abhängig von dem Wchselschalter D1 oder D2 schalten. Bei der Wechselspannung handelt es sich um eine Spannung welche auch längere Zeit postiv oder negativ sein kann. Die Verbindung an den Anoden der LEDs ist fix und kann nicht verändert werden bzw. ein Bauteil zwischen den Anoden hinzugefügt werden. Die Lösung soll mit einfachen Bauteilen (Widerstand, Diode, Transistor etc.) erfolgen. Ich bin mir nicht sicher ob es überhaupt eine Lösung gibt. Ich bin gespannt, viel Spaß beim nachdenken.
Mal sehen was du zu meinem Diodengewusel sagst. Habe das ganze in eine ZIP-Datei gepackt, nicht dass einem anderen Lösungswilligen der Spaß verdorben wird. minifloat
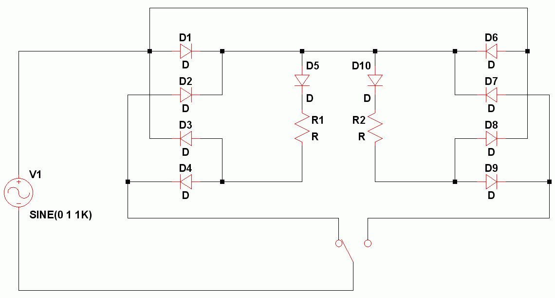
Moin, ich würde 7 Dioden benutzen (bzw. 2 Brückengleichrichter). Die + Anschlüsse beider Brückengleichrichter werden an die bereits verbundenen LED Anoden angeschlossen. Der - Anschluß vom ersten Brückengleichrichter kommt an den Vorwiderstand von LED1. Der - Anschluß vom zweiten Brückengleichrichter kommt an den Vorwiderstand von LED2. Jeweils ein AC Anschluß von jedem der beiden Brückengleichrichter wird mit der Wechselspannungsquelle (oben) verbunden. Der noch freie AC Anschluß vom ersten Brückengleichrichter kommt an den Öffner-Kontakt des Schalters. Der noch freie AC Anschluß vom zweiten Brückengleichrichter kommt an den Schließer-Kontakt des Schalters. Das wars. Funzt mit Gleichspannung beliebiger Polarität und mit Wechselspannung. In der gezeichneten Schalterstellung leuchtet nur LED1, wird umgeschaltet, leuchtet nur LED2. Wenn man Einzeldioden verwendet, kann man eine Diode einsparen (7 statt 8), da aufgrund der verbundenen LED-Anoden zwei Dioden in den Brückengleichrichtern parallelgeschaltet sind. Gruß, Thorsten
Ich werde aus deinem Posting nicht ganz schlau, Thorsten. Kannst du deine Lösung mal mit Eagle oder so zeichnen, notfalls mit Paint, und gezippt hochladen? minifloat
Erstmal, recht interresant eure Lösungen. Aber ich hatte vergessen zusagen das nur am ende der Vorwiderstände kontaktiert werden kann. Nicht zwischen LED und Vorwiderstand. Sorry, ich hoffe ich habe euch jetzt nicht den Spaß verdorben.
An Thorsten S. ich glaube du hast bei negativer Spannung ein Problem. Dann leuchten wenn ich es richtig verstanden habe beide LEDs.
Die Lösung: Brückengleichrichter -> Oszillator -> Kondensator -> Schalter ->> jeweils antiparallel Diode. Schon mal was von LTspice gehört. Damit kann man auch lesbare Schaltpläne zeichnen.
Falls die Anoden nicht direkt an die Quelle angeschlossen werden müssen, ist die Lösung noch einfacher.
Matthias Laubnitz schrieb: > ich glaube du hast bei negativer Spannung ein Problem. Dann leuchten > wenn ich es richtig verstanden habe beide LEDs. Örcks... stimmt. Den Strompfad hab ich übersehen... Also doch keine Lösung. Habs dennoch mal mit LTspice gezeichnet, was anderes hab ich hier gerade nicht griffig. Gruß, Thorsten
@Helmut S. Du hast jetzt aber eine Diode (D6) in die Leitung zwischen Wechselspannungsquelle und Schalter gemogelt. Im vorgegebenen Schaltplan war das durchverdrahtet. Gruß, Thorsten
Kann mal jemand die Aufgabenstellung in verständlicher Form mit vernünftigem Bild beschreiben da der Aufgabensteller damit wohl überfordert ist.
@helmut Bei deiner Schaltung mit zwei Brückengleichrichtern würde die LED D2 bei geschlossenem Schalter S1 und negativer Spannung meiner Meinung nach nicht leuchten. Was möchtest du du noch zu wissen über die Aufgabenstellung ich glaube du hast es verstanden.
OK, dann hatte ich richtig gedacht, aber mich "verzeichnet".
Mhh erstmal danke für deine Vorschläge, aber jetzt leuchten beide Dioden bei negativer Spannung.
@Helmut S. Tja, jetzt hast Du genau meine Schaltung reproduziert: Beitrag "Re: Schaltungsrätsel / Schaltungsproblem" Aber die funktioniert leider nicht mit negativer Speisung oben...
Matthias Laubnitz schrieb: > Mhh erstmal danke für deine Vorschläge, aber jetzt leuchten beide Dioden > bei negativer Spannung. Du hast Recht. Meine Schaltung geht nicht.
Hier mal eine Lösung mit Optokoppler oder Photomos-Relais. Das sollen zwei antiparallele Optokoppler sein.
Ich glaube bei negativer Spannung leuchtet jetzt gar nichts mehr bis auf die LEDs im Optokoppler :-) Das ist ganz schön tricky, obwohl man zuerst denk zwei LEDs mit einem Wechselschalter zum leuchten bringen, das kann ja nicht so schwer sein.
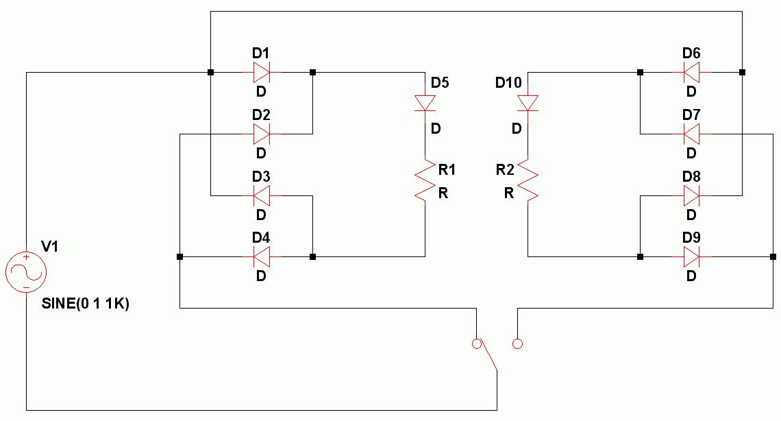
Markus B. schrieb: > Mit diesem Aufbau funktioniert es laut LTSpice. Nur daß Deine Schaltung so nicht mehr den Vorgaben entspricht! Du hast die Verbindung zwischen beiden LED Anoden aufgetrennt. Wenn man das in meiner Schaltung mit den zwei Brückengleichrichtern tut, funktioniert die auch. ;-) Gruß, Thorsten
Das stimmt. War eine Optimierung meinerseits. Mit einer Verbindung wirds dann aber noch einfacher :-) Ich hoffe jetzt ist kein Fehler mehr drin.
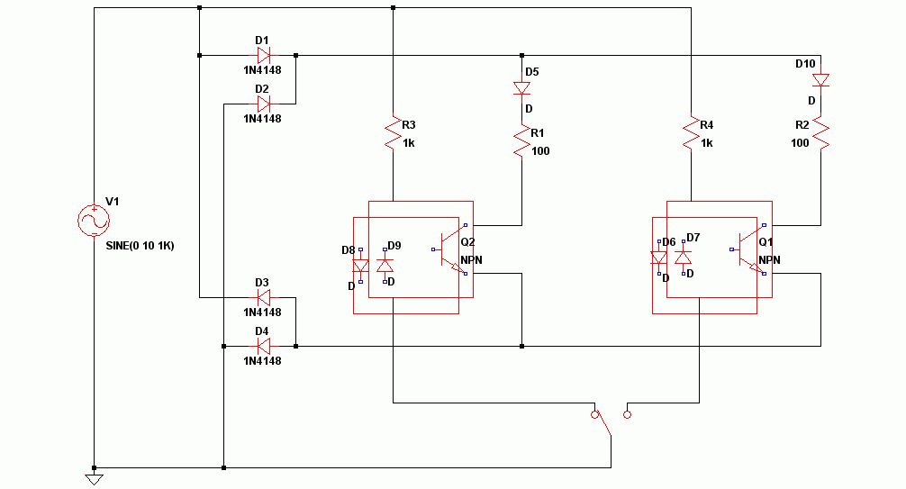
Hier mein Vorschlag. Die Diode rechts oben könnte eingespart werden, wenn die Sperrspannungen der BE-Strecken ausreichen würden (Eingangsspannung<7V --> Ube<5V). EDIT: Pech, nur Zweiter ;-)
Nachdem ich endlich auch geschnallt hab, wie die Brückengleichrichter-Schaltung aussieht...leider funzt sie nicht wie erwartet :( Die Dioden, die ich zwischen Kathoden der LEDn und den Widerständen rein hab, wären ja laut Aufgabenstellung erlaubt gewesen. Ich schmoll jetz ne Runde :D Könnte dies hier nicht ein Dauerbrenner-Rätsel-Thread werden, wo der, der als erster eine auch in der Praxis funktionierende Lösung vorstellt, das nächste Rätsel stellen darf? Bilderrätsel mit exotischen Bauteilen würde ich auch mit reinnehmen. Was haltet ihr davon? Dann muss man auch nicht für jedes Rätsel nen neuen Thread aufmachen. minifloat
@Markus B. und Lothar Miller: Sicher dass die Schaltung so funktioniert? Ich habe in Lothars Bild für den Fall "grün" mal zwei weitere Ströme eingezeichnet, die auch die rechte LED zum Leuchten bringen. Bei der ersten Schaltung von Markus, die aber leider nicht den Vorgaben entsprach, war dieses Problem noch nicht da, da D3 und D11 den direkten Stromfluss zwischen den beiden LED-Kathoden verhinderten. Ganz schön vertracktes Rätsel, wie mir scheint :)
> Ich habe in Lothars Bild ... mal zwei weitere Ströme eingezeichnet Schlags kaputt, das darfst du nicht... ;-) > mal zwei weitere Ströme eingezeichnet Es ist nur einer, aber das macht die Sache nicht besser :-/
> Jetzt geht das Gebastel aber los (Anhang)....
Ich will dich ja nicht ärgern, aber ...
wie soll jetzt der blaue Strom die rote Diode passieren können?
> wie soll jetzt der blaue Strom die rote Diode passieren können? Jaja, schon bemerkt... :-o > Ich will dich ja nicht ärgern, aber ... Das tu ich mich schon selber ;-)
@ Matthias Laubnitz > Die Lösung soll mit einfachen Bauteilen (Widerstand, Diode, Transistor > etc.) erfolgen. Darf etc. auch ein Relais sein?
Ja ein Relais ist auch OK. Ich meinte damit nur das kein Mikrcontroller eingesetzt werden soil oder etwas ähnliches überdimensioniertes. Nochmals vielen dank für die vielen Vorschläge, aber eine richtige Lösung war soweit ich gesehen habe noch nicht dabei.
Was hast du gegen meine Schaltung mit den 4 Optokopplern? Die funktioniert. Eine Alternative sind zwei weitere Brckengleichrichter um die Zahl der Optokoppler auf 2 zu reduzieren.
Ich weiß nicht aber bei negativer Spannung bin ich mir unsicher, müsste man mal ausprobieren.
> Ja ein Relais ist auch OK.
Dann hab ich was! Aber ich schlaf besser nochmal drüber... ;-)
> Mit einem Relais ist es relativ einfach zu lösen. Mit zweien auch ;-) Mir scheint aber, dass weniger als 6 Dioden nicht möglich sind (zusätzlich noch evtl. Gleichrichter fürs Relais). @ Helmut S. (helmuts) >>> Was hast du gegen meine Schaltung mit den 4 Optokopplern? >>> Die funktioniert. Aber nur, wenn die Leitung zwischen der Versorgungsklemme und dem Umschalter angezapft werden darf. Damit sparst du dir 2 Dioden... :-o Aber prinzipiell könnte man meine Schaltung nach deiner Vorgehensweise auf den OK-Betrieb umrüsten. Statt der Brücken um die OK könnte man natürlich auch einen Wechselspannungs-OK (z.B. TLP620 oder PC814) nehmen.
Bitte melde dich an um einen Beitrag zu schreiben. Anmeldung ist kostenlos und dauert nur eine Minute.
Bestehender Account
Schon ein Account bei Google/GoogleMail? Keine Anmeldung erforderlich!
Mit Google-Account einloggen
Mit Google-Account einloggen
Noch kein Account? Hier anmelden.













