Hallo, ich habe mir ein kleines board mit dem AT89C51RC2 aufgebaut, um ihn mit der von Atmel bereitgestellten Software FLIP zu programmieren. Das Ding hat mich fast in die Verzweiflung getrieben, da es einfach keine Verbindung herstellen wollte. Heute habe ich es mal mit einem kürzeren Kabel versucht und das Programmieren klappte auf Anhieb! Das Programm läuft auch fehlerfrei. Das Dumme ist nur, dass ich den Chip trotz hardware conditions über auto ISP nicht mehr in den Bootloader bekomme. Es kommt jedesmal die Fehlermeldung: time out error. Hat jemand eine Idee? Ich bin für jeden Tipp sehr dankbar. Grüße, Andreas
ich setzt den RC2 auch öfters bei mir ein. wie Realisierst du die Hardwarecondition? btw wie hast du reset und psen (auf gnd) und ea (high oder unbeschaltet) in deiner schaltung realisiert? greetz,- black
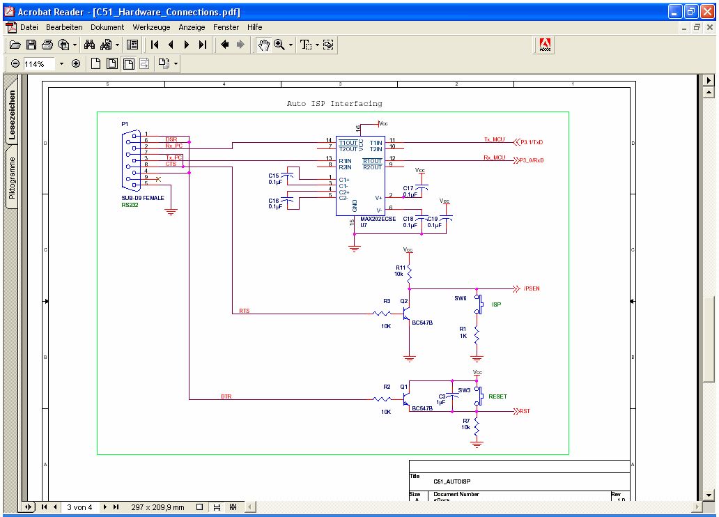
Ich habe den RC2 nach auto isp beschalten, wie das atmel vorschlägt (siehe anhang). EA hab ich mit drahtbrücke auf Vcc. Ein paar sachen sind jedoch komisch: - PSEN lässt sich über den transistor gut auf gnd ziehen, per taster verringert sich die spannung jedoch nur minimal. Der pin scheint sehr viel strom liefern zu können, was komisch ist, zumal das bei den anderen portpins nicht so ist. Die kann ich mit einem 1K auf Masse ziehen. - rst hat im normalzustand -0,4 V Das liegt noch im Low Bereich, ist aber auch setsam. - Der port 0 hat O V an den pins, der wird aber doch nach dem reset auf 1 gelegt!? Ist der Chip etwa schon hinüber? Wüsste nicht, warum. Vielen Dank für dein Interesse Grüße, Andreas
OK, hat sich erledigt. Die Lösung ist recht kompliziert: auto isp abklemmen, psen und rst drücken, baudratesehr hoch einstellen und recht schnell start drücken. Hätte nicht gedacht, dass das so heikel ist......
Eigentlich ist überhaupt nichts heikel: PSEN per Jumper o.ä. an Masse, Reset drücken und dann bei Flip Connect drücken. Bis zum Connect PSEN an Masse lassen (eigentlich braucht er nur beim Reset an Masse zu liegen, aber dann geht es bei mir nicht)
Bitte melde dich an um einen Beitrag zu schreiben. Anmeldung ist kostenlos und dauert nur eine Minute.
Bestehender Account
Schon ein Account bei Google/GoogleMail? Keine Anmeldung erforderlich!
Mit Google-Account einloggen
Mit Google-Account einloggen
Noch kein Account? Hier anmelden.
