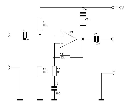
Hallo, möchte den vorhandenen OPV so realisieren, dass ich den Ausgang als nichtinvertierend oder als invertierend umschalten kann. Wie lässt sich dies realisieren? Wer kann mir hierbei helfen? Vielen Dank im voraus. Gruß Wolfgang
Wolfgang schrieb: > möchte den vorhandenen OPV so realisieren, dass ich den Ausgang als > nichtinvertierend oder als invertierend umschalten kann. Wie lässt sich > dies realisieren? Wer kann mir hierbei helfen? Wenn Du das Signal statt mit C1 mit C2 einkoppelst (C1 auf Masse) kehrt sich die Polarität um. Zusätzlich reduziert sich der Betrag der Verstärkung von 51 auf 50, aber das ließe sich kompensieren, falls nötig. Jörg
Jörg Rehrmann schrieb: > aber das ließe sich kompensieren, falls nötig. Dazu muss in Serie zu C1 ein 1k Widerstand geschaltet werden, dann ist das rund. Was Du brauchst ist ein Schalter 2 x Um. Die beiden Umschalter schalten gegenläufig C1 und C2 gegen Masse oder Eingang.
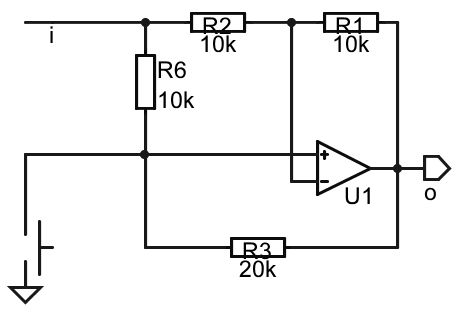
Wolfgang schrieb: > Hallo, > > möchte den vorhandenen OPV so realisieren, dass ich den Ausgang als > nichtinvertierend oder als invertierend umschalten kann. Wie lässt sich > dies realisieren? Wer kann mir hierbei helfen? > Vielen Dank im voraus. > > Gruß > Wolfgang Hallo Wolfgang, anbei eine Schaltung, die man mit einem einfachen Schalter zwischen +1 und -1 facher Verstaerkung umschalten kann. Das ist jetzt die IDealschaltung, noch nicht fuer Deinen Fall (Wechselstromvertaerker) umgearbeitet. Kommst Du damit klar? Gruss Michael
Michael Roek-ramirez schrieb: > anbei eine Schaltung, die man mit einem einfachen Schalter zwischen +1 > und -1 facher Verstaerkung umschalten kann. Hallo Michael, Die Funktion der Schaltung ist mir klar, aber den Sinn von R3 fände ich eine Erklärung wert. Jörg
Bitte um Entschuldigung, das war ein fehlerbehafteter Cluster aus meinem Gedaechtnis ;-) R3 ist voellig ueberfluessig! Gruss Michael
Hallo, vielen Dank an Michael Roek-ramirez, Eddy Current und Jörg Rehrmann für Eure schnelle Hilfe. Werde die Vorschläge im Probeaufbau durcharbeiten. Gruß Wolfgang
Bitte melde dich an um einen Beitrag zu schreiben. Anmeldung ist kostenlos und dauert nur eine Minute.
Bestehender Account
Schon ein Account bei Google/GoogleMail? Keine Anmeldung erforderlich!
Mit Google-Account einloggen
Mit Google-Account einloggen
Noch kein Account? Hier anmelden.

