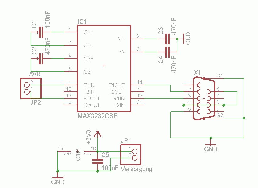
Hallo! Ich habe mir vor einiger Zeit eine 232 Schaltung gemäß Tutorial aufgebaut. Funktioniert auch so einwandfrei. Heute habe ich das ganze mit einem 3232 aufgebaut. Der IC ist korrekt eingesetzt. Die Kerkos haben keine Lötbrücken. Alle Pins sind ideal angelötet (mit Mikroskop überprüft -> keinerlei Fehler entdeckt). Nun zum Problem: Wenn ich von der vorhandenen Schaltung mit AVR die 3,3V sowie GND am Extra-Board mit dem 3232 anlege, bricht die Spannung zusammen und der AVR macht einen Reset. Schließe ich die 232 Schaltung an funktioniert es ohne Spannungseinbruch. Nur beim Übertragen verhaspelt sich der 232 halt. Ich habe echt keine Ahnung mehr wo der Fehler in der 3232-Schaltung liegen könnte. Jemand vielleicht einen Denkanstoß? Ich verwende das SOIC-16 Gehäuse.
Ja klar. Wird auch von dem Board mit dem AVR abgegriffen. Wie gesagt die 232 Schaltung funktioniert ja auch auf diese Weise.
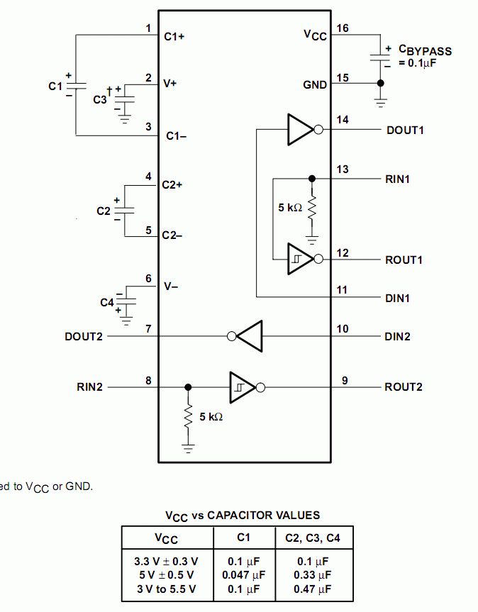
Der Kondensator an V+ wird üblicherweise zwischen VCC und V+ und nicht an Masse angeschlossen. Falls er nicht genügend Spannungsfest ist könnte das die Ursache sein. Gruß Anja
"C3 can be connected to VCC or GND". Spannungsfestigkeit 50V. Ich werds mal an + versuchen.
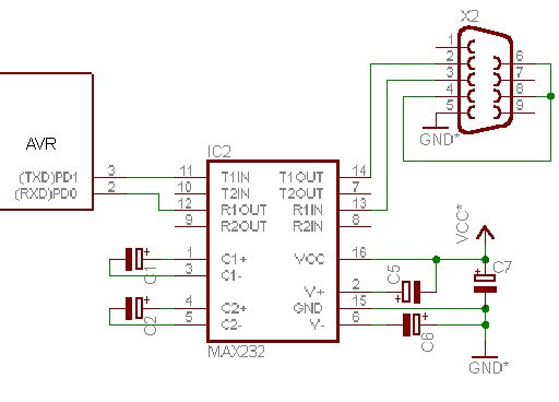
gnd ist 15 und ... Eingang mit Ausgang verwechselt ?
Was heißt denn: "die Spannung bricht zusammen"? Geht die auf 0V oder auf 2,7V? Wie hast Du das denn gemessen? Steckst Du die Extraschaltung einfach hinzu, wenn das AVR-Board schon versorgt ist, oder hast Du beide verbunden und schließt dann die Versorgungsspannung an? Tipp: Schalte mal einen zusätzlichen 1uF oder 2u2 zwischen VCC und GND des 3232. Der kann dann KURZZEITIGE Stromspitzen des 3232 abdecken (auch wenn das nicht im Datenblatt steht!) Gruß TK
Also ich habe C3 an VCC angeschlossen... keine Besserung. TK schrieb: > Steckst Du die Extraschaltung einfach hinzu, wenn das AVR-Board schon > versorgt ist, Ja genau! Ich messe direkt am Spannungsregler und die Spannung geht von 3,3V auf 1,15V runter. Der AVR macht dann halt nen Reset. Kann es sein, das der 3232 einen Schaden hat? Wäre der erste IC bei mir.
Ich mache jetzt ein komplett neues Layout und die Platine entsprechend auch neu. Nehme noch den übriggebliebenen 3232. Mal schauen. Trotzdem Danke für Eure Hilfe!!!
Bitte melde dich an um einen Beitrag zu schreiben. Anmeldung ist kostenlos und dauert nur eine Minute.
Bestehender Account
Schon ein Account bei Google/GoogleMail? Keine Anmeldung erforderlich!
Mit Google-Account einloggen
Mit Google-Account einloggen
Noch kein Account? Hier anmelden.



