Hallo zusaemmen, Ich habe mir einen Hybridverstärker gebaut. Als endstufe kommt ein LM4780 zum Einsatz und die Vorstufe wird mit einer E80F Röhre betrieben. Nun möchte ich die ganze Kiste so kompakt wie möglich haben und am liebsten nur ein Netzteil benutzen. Für den LM4780 hab ich ein symetrisches Netzteil mit +/- 45 V. Die Röhre ist recht unkompliziert was die Spannung an geht die kann ich mit 45-230 V versorgen die Spannung muss aber unsymetrisch sein. Nun würde ich gern das Symetrische Netzteil auch für die Röhre benutzen. Kann ich da einfach die + und - Spannung anzapfen und masse weglassen ? wie siehts dann mit der Signalmasse für den Eingang der Vorstufe aus ? Gruß Vielen Dank schonmal im Vorraus
Hallo es geht. Du mußt mit Kondensatoren zwischen GND und den jeweiligen Versorgungen dafür sorgen das signalmäßig die Versorgung GND entspricht. Du solltest aber über Schutzmaßnahmen am Chip nachdenken für die Einschaltvorgänge. Insbesondere Röhre noch nicht geheizt.
karadur schrieb: > Du mußt mit Kondensatoren zwischen GND und den jeweiligen > Versorgungen dafür sorgen das signalmäßig die Versorgung GND entspricht Siganlmäßig ? Was meinst du damit ? Danke schonmal Gruß
Patric schrieb: > Für den LM4780 hab ich ein symetrisches Netzteil mit +/- 45 V. > > Die Röhre ist recht unkompliziert was die Spannung an geht die kann ich > > mit 45-230 V versorgen die Spannung muss aber unsymetrisch sein. Dann versorg die Röhre aus GND und +45V. und fertich isses.
Hallo die Gleichspannung ist für die NF-Signale egal. Es geht um die Signalanteile. Durch die Kondensatoren ist die Versorgung für Wechselspannung quasi kurzgeschlossen, weshalb es für die NF egal ist wo die Referenz liegt.
könnte ich nun also einnfach die jetzigen +/- nehmen mit denen ich ja 95 V habe und die Röhre damit betreiben ?
Hallo ja. Stell doch mal die Röhrenschaltung ins Netz.
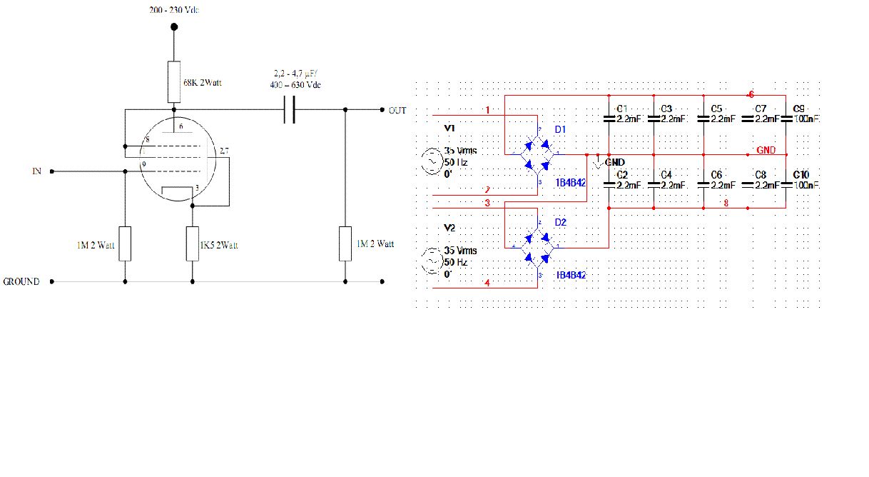
So hier ist ungefähr die Schaltung und mein Netzteil... Der 68k Widerstand wird der Spannung angepasst. Gruß
Hallo du bist mit deiner Versorgung über den max. Ratings! des LM. Die Versorgung der Röhre würde ich mit RC-Tiefpässen filtern. Am Eingang einen Widerstand gegen GND. Dann einen C in den Signalweg zur Röhre. Den 1M vom Gitter zu Ground so lassen. Der 1M am Ausgang ist für den LM zu groß. Das du mit den geänderten Widerständen deine Verstärkung änderst ist dir klar?
Hey Danke für die Antworten. Hab den LM jetzt am Laufen. Hab mich nun doch für nen 2ten Trafo für die Röhre entschieden. Der gibt mir nach gleichrichtung und Siebung 155 V. Nur leider hab ich nun nen riesen Brummproblem. Die ganze sache ist extrem empfindlich.... Der LM läuft gut mit der Versorgungsspannung.
Patric schrieb: > Nur leider hab ich nun nen riesen Brummproblem. Die ganze sache ist > extrem empfindlich.... das brummen könnte auch von schlechter masse-führung stammen, ev. liegt so gar eine brummschleife (=masseschleife) vor.
Bitte melde dich an um einen Beitrag zu schreiben. Anmeldung ist kostenlos und dauert nur eine Minute.
Bestehender Account
Schon ein Account bei Google/GoogleMail? Keine Anmeldung erforderlich!
Mit Google-Account einloggen
Mit Google-Account einloggen
Noch kein Account? Hier anmelden.

