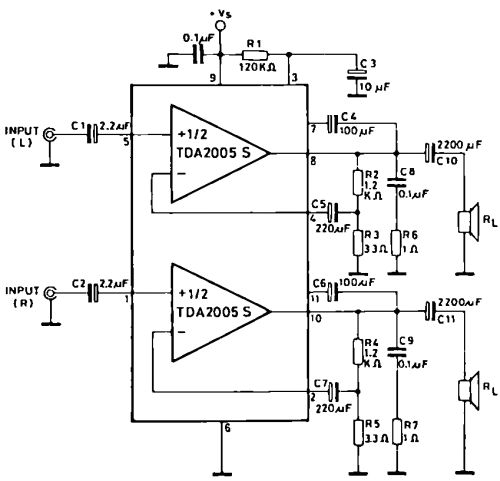
Hallo, ich habe versucht mir einen Verstärker mit dem TDA2005 zu bauen. Ich habe das nach dem Schaltplan im Anhang auf einem Steckbrett nachgebaut. Leider ist ein starkes Rauschen in den Lautsprechern zu hören. Im Moment des Einschaltens ist die Stromaufnahme 4 Ampere. (Ohne NF...) - nach ca. 1min geht sie langsam auf 500mA runter. Wenn ich dann Musik abspiele, höre ich das Rauschen und im Hintergrund die Musik. Ich habe R6 und R7 weggelassen, die Kerkos also direkt an Masse. R2 und R4 sind 1,2k R5 und R3 sind 33R leider hatte ich auch keine 2200µF Kondensatoren da und habe deswegen 470µF genommen. Die Lautsprecher haben 4 Ohm und 40Watt. Schwingt da was? Gruß Doran
Verstärkt er überhaupt? Ein Verstärkerchip von mir war mal kaputt da hat er auch gerauscht und fast nicht verstärkt. Vielleicht hast du den TDA mal falsh gepolt, das mögen Verstärker nicht.
Masseverbindungen i.O., was haste denn fürne Spannungsversorgung???? > Im Moment des Einschaltens ist die Stromaufnahme 4 Ampere. wenn im chip keine entsprechende schutzbeschaltung ist, ist das normal aber > nach ca. 1min geht sie langsam auf 500mA runter sollte im ruhezustand weniger als 100mA sein. > Ich habe R6 und R7 weggelassen, die Kerkos also direkt an Masse. mach den wieder rein und nehme anstatt kerkos folienkondis guck mal hier http://de.wikipedia.org/wiki/Snubber (boucherot glied). > leider hatte ich auch keine 2200µF Kondensatoren da und habe deswegen 470µF genommen. naja zum test ok aber bedenke umso kleiner das C um so größer ist die dämpfung für das ausgangssignal, schalte doch noch ein C parallel
> Schwingt da was?
Wahrscheinlich! Stell mal ein Radio mit Mittelwelle oder Kurzwelle
daneben und pruef mal ob du einen neuen starken Sender findest.
Es ist zwar schon 20Jahre her das ich die ollen Teile benutzt habe, aber
ich habe sie auch als etwas schwingfreudig in Erinnerung. Ich meine die
wuerden wert darauf legen das die Versorgung sehr niederohmig war. Und
da sind sowohl zu kleine Kondensatoren wie auch ein Breadboard
kontraproduktiv.
Olaf
Hallo, ok. Ich habe leider keine 1R Widerstände da, desshalb habe ich jetzt 10R genommen. Jetzt braucht er nur 100mA und es rauscht nur noch ganz arg wenig. (Kaum hörbar...) Die Widerstände R2/R3 und R4/R5 regeln ja die Verstärkung. Ich habe gehört, dass R3 und R5 3,3 Ohm habe sollen. Leider kann man das im Datenblatt nicht ganz lesen... ich hätte das jetzt als 33 Ohm glesen. Was ist dann richtig, bzw. wie berechne ich die Werte? Gruß Doran
Achja, meine Spannungsquelle ist eine Autobatterie. (Ja, ist vollgeladen - Spannung im Betrieb: 12,9V) Ja, leider Schwingt er. Habe gerade ein Radio auf Mittelwelle (1 MHZ) danebengehalten: ein Träger. Wenn ich aber die Widerstände R6/R7 einsetze (also nicht den Kondensator direkt an Masse), dann ist der Träger viel schwächer, aber noch nicht ganz weg. Ich habe halt nur 10R Widerstände. Werde mal 1R besorgen und einsetzen. Ja, leider habe ich auch sehr lange Leitungen... :-) (so auf dem Steckbrett...) Welche Werte empfehlen sich für die anderen Widerstände (heißt das nun 33R oder 3,3R)? Worauf muss man bei einem Platinen-Layout achten? Kurze Leitungen/Masseflächen? Gruß Doran
Steckbrett ist Kacke bei soclhen Verstärkern, weil lange Leitungen, und weil sicherlich die Masse saumäßig ist. Mach ne Leiterplatte, und achte darauf, daß Leistungsmasse nicht mit der Signalmasse über einen Pfad läuft. Am besten Sternförmig alles an den Elkos der Betriebsspannung. Da das meistens nicht 100% möglich ist, kann man die Leistungsmassen zusammenfassen (Lautsprecher, Boucherotglied (oder wie das geschrieben wird), und zusammenzu den Elkos führen. Ebenso kann man (muß nicht) die Signalmassen zusammenführen (also R3, R5, und die Inputs), und gemeinsam zu den Elkos führen. Der Elko ist hier der niederohmigste Punkt.
Die erste Sache hast du ja schon erkannt, kurze Leitungslängen, sonst wirken die wie Antennen. Da fängst du alle STörungen der Umgebung ein. Wenn möglich nimm geschirmte Leitungen (wie in Cinch-Kabeln) und benutze, wenn du die Platine selber ätzt oder herstellst alle unbenutzen Bereiche als Masse, damit kannst du schon viele Störungen ableiten. Das die Wiederstände die Verstärkung ergeben ist auch korrekt, jedoch hauptsächlich das Verhältniss. Wichtig ist der Strom der in die Rück- oder gegenkopplung fliesst, da er der Verstärkung entgegen oder mitwirkt (Gegen oder Mitkopplung). Ansonsten ist es beim Verhältnis genauso wie bei einem Spannungsteiler, 1000 ohm und 1000ohm ergeben den gleichen Spannungsteiler wie 4,7k und 4,7 k, nur im Belastungsfall macht es sich bemerkbar.
Doran S. schrieb: > Ich habe gehört, dass R3 und R5 3,3 Ohm habe sollen. Leider kann man das > im Datenblatt nicht ganz lesen... ich hätte das jetzt als 33 Ohm glesen. > Was ist dann richtig, bzw. wie berechne ich die Werte? 33 Ohm ist richtig.
Hallo, so, jetzt habe ich eine Platine geätzt... Jetzt geht alles, aber erst nachdem sich der TDA2005 aufgewärmt hat? Davor "stottert" das Audio... Hier mein Platinen - Layout: Gruß Doran
Doran S. schrieb: > Jetzt geht alles, aber erst > nachdem sich der TDA2005 aufgewärmt hat? Davor "stottert" das Audio... Dann bring mal die 1000µF für die Betriebsspannungsabblockung mit auf die Platine. Dann stottert nix mehr.
> Dann bring mal die 1000µF für die Betriebsspannungsabblockung mit auf > die Platine. Ausserdem sei noch erwaehnt das es im allgmeinen klueger ist das IC an den Rand der Platine zu machen damit man es an einen Kuehlkoerper schrauben kann. Olaf
Hi >Ausserdem sei noch erwaehnt das es im allgmeinen klueger ist das IC an >den Rand der Platine zu machen damit man es an einen Kuehlkoerper >schrauben kann. Dann könnte man ja auch gleich das Layout aus dem Datenblatt nehmen. MfG Spess
http://de.wikipedia.org/wiki/Boucherot-Glied aber auch Snubber genannt: "Am Lautsprecherausgang von Audioverstärkerschaltungen sorgt ein Snubberglied (hier meist Boucherot-Glied genannt) dafür, dass der Verstärker an der komplexen Last einer Lautsprecherbox stabil arbeitet und keine sogenannten „wilden“ Schwingungen ausführt." Da gehört auch der Widerstand dazu, den darf man vermutlich nicht weglassen
Hallo, ok, jetzt habe ich noch 1000µF in die Versorgungsleitung... jetzt ist das "stottern" weg! Ich habe noch jeweils bei jedem Eingang 1k Widerstand nach Masse gelegt. Wenn ich das Audiokabel nicht in den PC stecke, ist auch absolute Stille im Lautsprecher. Nur: Sobald ich den PC anschließe höre ich im Hintergrund ein leichtes piepen... Woran kann das liegen? Gruß Doran
Doran S. schrieb: > Sobald ich den PC anschließe höre ich im > Hintergrund ein leichtes piepen... Woran kann das liegen? An der Art und Weise, wie das Signal im PC geführt wird. Die Masse vom Klinkenstecker darf nur die einzige Verbindung von PC- und Verstärkermasse sein. Sobald die Masse der Stromversorgung des Verstärkers am Schutzleiter eine Verbindung hat, hörst Du diese Störungen.
ja, ich betreibe den Verstärker mit einem Akku (Autobatterie) und die einzigste Verbindung der Massen ist über das Audiokabel. Allerdings ist mein Audiokabel sehr lang (5m) kann das der Grund sein? Doran
Doran S. schrieb: > Allerdings ist mein Audiokabel sehr lang (5m) kann das der Grund sein? Ist möglich. Ändere mal den 1 kOhm Widerstand an den Eingängen auf 100 Ohm.
Hallo, habe jetzt 47R rein gemacht. Leider ist das Piepen immer noch unverändert. Woran kann es sonst noch liegen? Habe das Kabel jetzt auch gekürz auf 80cm... Doran
Einen Versuch hast Du noch: 100 Ohm in Reihe der Masseverbindung. PC -> Ausgang Signal -> Eingang Verstärker Masse -> 100 Ohm -> Masse Verstärker Wenn das nicht hilft, dann Differenzvorverstärker oder: http://www.reichelt.de/?ACTION=3;GROUP=IC4;GROUPID=3609;ARTICLE=48085;SID=27n0RY9awQARsAAD7LRd8468e5840d1d0ddcff8202bd0e071250d
So habe das ausprobiert, danke für den Tipp. Das Piepen ist schwächer geworden, aber es ist noch nicht ganz weg. Hatte leier nur 120 Ohm... Kann man eine Entstördrossel in die Masseleitung setzen? Doran
So habe jetzt 1K-Ohm in der Masseleitung. jetzt ist Ruhe. Nur leider klingts jetzt nichtmehr so doll... (Verzerrungen/kein Bass) Doran
Meine Vermutung ist, daß die Klinkenbuchse vom Rechner außer der Lötverbindung (der Masse) auf dem Mainboard noch eine zweite Verbindung zum Gehäuse hat. Ist dem so? Wenn ja, abstellbar? Doran S. schrieb: > So habe jetzt 1K-Ohm in der Masseleitung. jetzt ist Ruhe. Nur leider > klingts jetzt nichtmehr so doll... (Verzerrungen/kein Bass) Größer als 150 Ohm sollte er nicht sein, wegen solcher Effekte.
Und die einziste Möglichkeit ist jetzt das Teil von Reichelt? Doran
Bitte melde dich an um einen Beitrag zu schreiben. Anmeldung ist kostenlos und dauert nur eine Minute.
Bestehender Account
Schon ein Account bei Google/GoogleMail? Keine Anmeldung erforderlich!
Mit Google-Account einloggen
Mit Google-Account einloggen
Noch kein Account? Hier anmelden.

