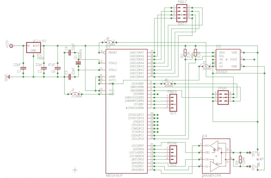
Hier habe ich eine Schaltplan einer Universalplatine die ich einsetzen möchte Platine 1 wird mit Display und Eingabe Tasten versehen, Platine 2 zur Temperaturerfassung. So nun meine frage ob Ihr Hardwareseitig einen Fehler seht besonders bei dem Bustreiber! Display und Eingabe funktionieren. Vielen Dank!
Verpass deinem Reset direkt vom µC zu Vcc noch einen 10k Widerstand als Pullup. Warum hast du da einen Jumper J12 in der Masseleitung? Keine Abblockkondensatoren an Vcc und AVcc (jweils 100nF möglichst nahe bei den Pins) ARef schliesst man nicht an Vcc an. Das kann man auch in Software schalten. Bei ARef ist man auf Universalplatinen am besten bedient, wenn man den Pin ganz einfach mit 100nF gegen Masse schaltet.
22pF am 7805? Üblich sind 100nF, aber ich weiß das das Datenblatt da was anderes sagt. Aber 22pF? Das ist so gut wie gar nichts.
Was du da mit den Jumpern vor hast ist mir ehrlich gesagt nicht ganz klar. Was ungeschickt ist: Du hast zwar Erweiterungsstecker vorgesehen, aber an keinem einzigen liegt GND bzw. Vcc an. Das heißt du musst für jede Platine, die du da anschliessen willst noch einmal extra Kabel zu Masse bzw. Vcc ziehen. Hättest du Vcc bzw GND auch noch mit auf den Erweiterungssteckern, könntest du dir diesen Zusatzaufwand sparen.
J12 ist nur ein Brücke fürs Board (mit eagel nochnicht ganz fit)! Die 22pf sind bei mir 22nF Sry! Stimmt auf der Display Platine wo sich auch die Taster befinden habe ich zusätzlich 5V und Gnd angeschlossen!
Thorsten Bernsen schrieb: > J12 ist nur ein Brücke fürs Board (mit eagel nochnicht ganz fit)! Im Schaltplan zeichnet man keine Brücken ein, die nur dazu dienen Kreuzungen der Leitungen zu verhindern. Dazu gibt es die Punkte. Ein Punkt zeigt an, dass 2 sich kreuzende Linien tatsächlich miteinander verbunden sind. Kein Punkt zeigt an, dass sich die Linien einfach nur in der Zeichnung kreuzen aber weiter keine Verbindung besteht. Daher braucht es auch keine Punkte an den µC Anschlusspins. Du hast einfach überall Punkte drauf gemacht, egal ob du sie brauchst oder nicht. Nimm sie raus und mache Punkte nur dort, wo tatsächlich mehrere Linien zusammentreffen (mehr als 2) und dort eine elektrische Verbindung sein soll.
Bitte melde dich an um einen Beitrag zu schreiben. Anmeldung ist kostenlos und dauert nur eine Minute.
Bestehender Account
Schon ein Account bei Google/GoogleMail? Keine Anmeldung erforderlich!
Mit Google-Account einloggen
Mit Google-Account einloggen
Noch kein Account? Hier anmelden.
