Hallo, erstmal sorry das ich hier fragen muss aber ich weiss nicht wirklich nach was ich suchen sollte. Ich habe das Problem das ich einen Open-Collector-Ausgang habe (in der Zeichnung links) und etwas das ich auf Masse schalten muss, was aber Strom zieht (in der Zeichnung rechts angedeutet, Strom = wenige mA). Jetzt soll der rechte Teil der Schaltung auf Masse gezogen werden wenn der OC schaltet, ich habe dafür Masse und +12 V zur Verfügung, die negative Spannung kann ich nicht / nur sehr schwer anzapfen. Geht das ganze mit einer Transistorschaltung und wenn ja wie? Gruß Thomas
:
Verschoben durch Admin
Ich hab noch nicht verstanden welches Ding du jetzt auf Masse ziehen möchtest. Nochmal bitte und keine Unbekannten. Unser Standartwert: http://www.mikrocontroller.net/articles/Transistor Da steht eigentlich alles drin was ein E-techniker braucht =) zum Thema Transistor, OD OC usw....
Also ich möchte quasi den Schalter in diesem Bild durch einen Transistor ersetzen, habe aber nur Masse und +12V. Ich hoffe dass das jetzt besser verständlich ist. Gruß Thomas
genau. und schalten könntest du ihn ja mit den +12V. Also mit Spgteiler an die Basis.
HildeK schrieb: > Verbinde einfach den Kollektor mit dem Widerstand. Nachsatz: PNP mit Kollektor am Widerstand gegen -24V geht. Ah mist, damit kommst nicht auf GND ...
Thomas Klima schrieb: > HildeK schrieb: >> Verbinde einfach den Kollektor mit dem Widerstand. War Quatsch - ich hab in dem kleine Bild das negative Vorzeichen bei der Spannung übersehen.
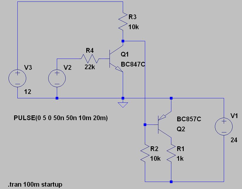
@martin: Darfür bräuchte ich dann ja die negative Spannung. @helmi1: Also V1 soll die Eingangsspannung sein? Ich verstehe nicht ganz warum dann am Kollektor von Q1 nicht V1 ankommt. Gruß Thomas
Thomas schrieb: > @helmi1: Also V1 soll die Eingangsspannung sein? Ich verstehe nicht ganz > warum dann am Kollektor von Q1 nicht V1 ankommt. Der Transistor arbeitet in Basisschaltung. Höher als die Spannung an der Basis (die ja hier 0V beträgt) kann sie nicht werden. Die Steuerquelle V1 muss aber auch den Strom die durch die Last fliesst liefern.
... Darfür bräuchte ich dann ja die negative Spannung. ... Die minus 24 V stammen aus deinem ersten Beitrag.
Vielen Dank an alle, vor allem an Helmut, die Schaltung funktioniert. Gruß Thomas
Wie wärs mit einem Optokoppler? Der Transsitor schaltet die LED, der Ausgang des Kopplers hat überhaupt kein Problem bezüglich Versatz und Polung.
Thomas schrieb: > Vielen Dank an alle, vor allem an Helmut, die Schaltung funktioniert. Schoen das es funktioniert hat.
Bitte melde dich an um einen Beitrag zu schreiben. Anmeldung ist kostenlos und dauert nur eine Minute.
Bestehender Account
Schon ein Account bei Google/GoogleMail? Keine Anmeldung erforderlich!
Mit Google-Account einloggen
Mit Google-Account einloggen
Noch kein Account? Hier anmelden.



