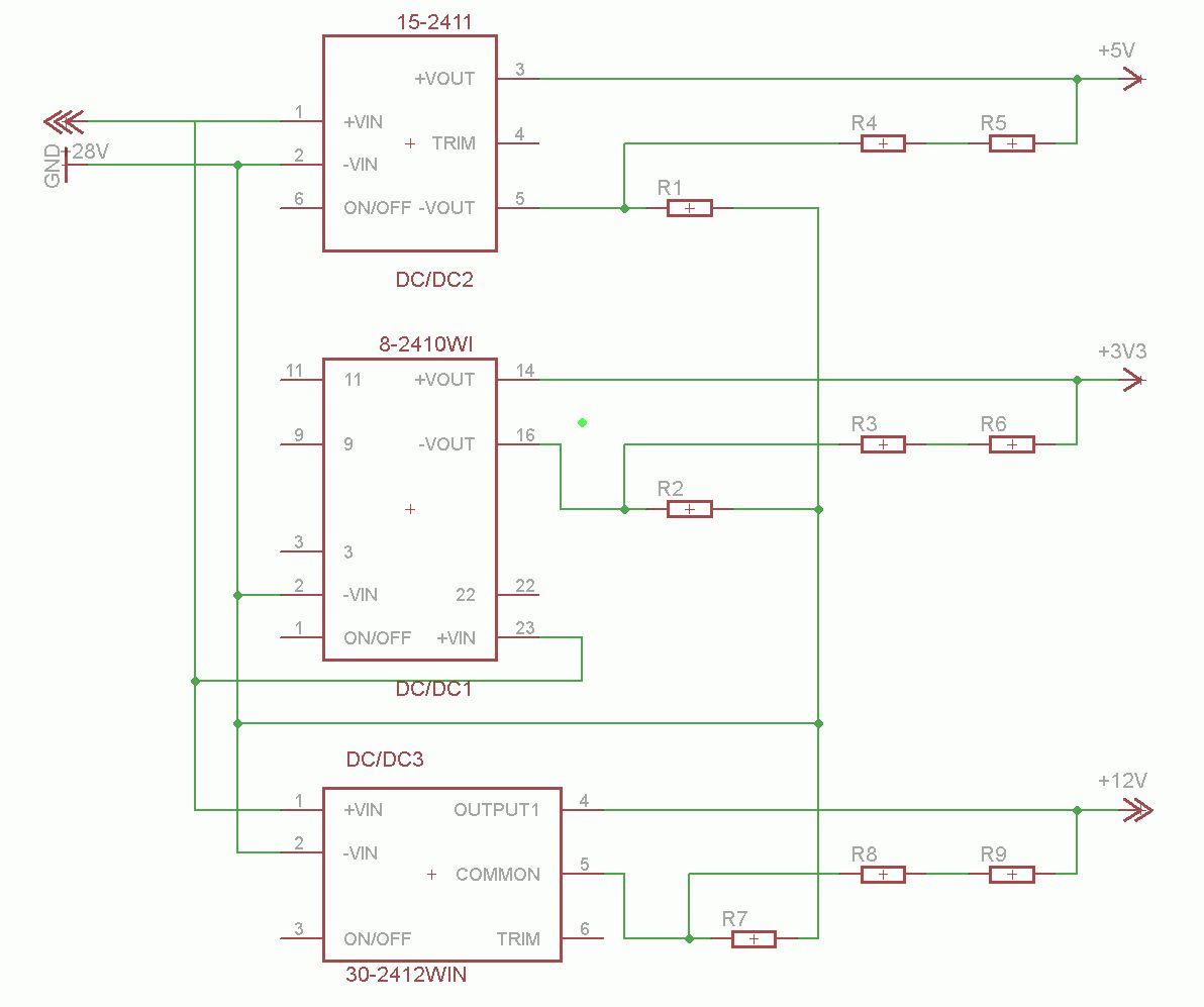
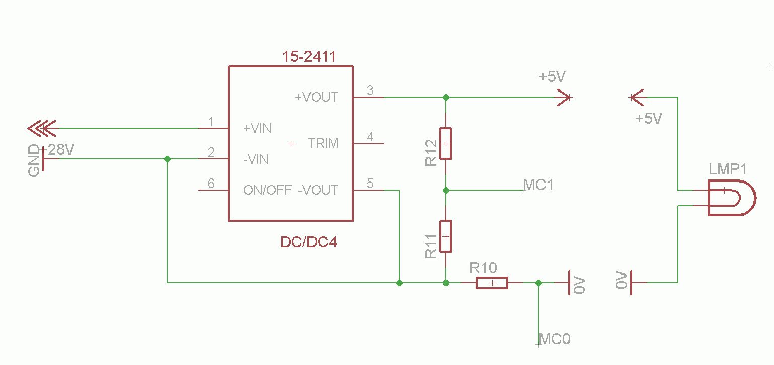
Hallo @all ich hab ein Verständnissproblem beim Strom- bzw Spannungsmessen an mehreren Spannungsquellen. An einer einzelnen Spannungsquelle denk ich weis ich wie es funktioniert(siehe Bild01). Einfach zum Strommessen den A/D-Wandler den Spannungsabfall über den Shunt(R10), der sich zwischem Verbraucher(zB Lampe)in GND befindet, messen lassen und zum Spannungsmessen einfach nen Spannungsteiler(R11 + R12) verwenden. Was ist jetzt aber wenn man mehrere Quellen hat? Ich benötige für eine Schaltung 3,3V, 5V und 12V die ich über drei Spannungswandler aus einem 28V Akku generiere (siehe Bild02). In einem anderen Forumsthema wurde mir gesagt das man sämtliche GNDs zusammen schliessen soll dann hab ich aber nur ein GND wie kann ich dann 3 Ströme messen? Ich hab mal aufgebaut so wie ich denk das es funktioniert, bin mir aber nicht sicher... Bin für jede Hilfe dankbar. Smajo
>> sämtliche GNDs zusammen schliessen soll dann hab ich >> aber nur ein GND wie kann ich dann 3 Ströme messen? mit 3 Shuntwiderständen, die jeweils in der Plusleitung liegen. siehe: Highside current measurement Gruss Klaus
Zerstöre ich damit nicht den A/D-Wandler? Hast du mir vielleicht ein Beispielschaltplan? Google: "Highside current measurement" hilft :)) Ich find lauter ICs die ich dafür verwenden kann INA169 usw. Aber leider sind alle die ich finde SMD. Gibts denn keine normalen?
Bitte melde dich an um einen Beitrag zu schreiben. Anmeldung ist kostenlos und dauert nur eine Minute.
Bestehender Account
Schon ein Account bei Google/GoogleMail? Keine Anmeldung erforderlich!
Mit Google-Account einloggen
Mit Google-Account einloggen
Noch kein Account? Hier anmelden.

