Hallo, ich bin in Elektronik leider ein Anfänger, naja alles was Berechnungen angeht^^. Wie man Platinen usw IR-Schalter usw erstellt weis ich :). Ich habe nun ein folgendes Problem. Ich habe mir ein HTPC gebaut. Und habe die TerraTec Cinergy S2 USB HD nun intern. Da ich mein HTPC oft zu meinen Eltern mitnehme muss ich immer auf und abbauen. und muss daher mehrere Netzteile immer mitnehmen. Daher würde ich es gern an die interne Stromversogung anschließen. Ich habe jemanden der für mich Platinen Ätzt und mit Eagle kann ich auch umgehen :). Ich habe gehört das ein Wandler benätigt wird. Reichelt: SIM2-1212D SIL7 evtuel sowas? Weis einer von euch was ich brauche oder gar ein Schaltung? Wäre echt Nett wenn Ihr mir helfen könntet. MFG Alex
Hallo Michael, ich dneke das 7V auch gehen würden. wegen 0,5V würde die TV Karte nicht Meckern. Hof ich jedenfalls lg
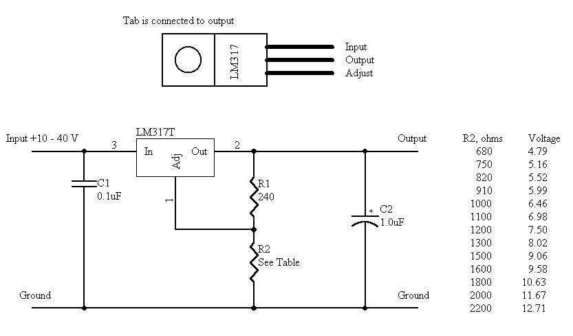
Ich hab grad was im Inet gefunden. Würde dies so gehen was ich so vorhab. Was meint ihr. lg
Wenn Du innerhalb eines PC's 7V brauchst, kannst Du einfach, wie Michael schon schrieb, die 12V Leitung (gelb) als "+" und die 5V Leitung vom Netzteil (rot) als "-" nehmen.
ups, foren regeln lesen ^^. da gehts weiter Beitrag "12V runterregeln - Absegnung der Schaltung / Teile"
@elmo: Und was passiert wenn er das Teil irgendwo anders als an den Strom anschließt und die Verbindung von +5V nach Masse geschlossen wird?
Hallo, leider ist es mit damit Link bzw der Schaltung die ich gepostet habe doch noch nicht getan. Also ich bräuchte einen DC-DC 12V auf 7.5V und 2000mA. Der LM317 würde mir abrauchen :(. Ich hab was bei Reichelt gefunden "LM 2576". Kennt einer schon den LM 2576? Bzw weis einer wie ich meine Schaltung aufbaue, damit ich von 12V auf 7.5V komme? Wäre echt Nett wenn mir einer hilft. mfg alex
LM2576 ist - meiner Meinung nach - relativ Anfängerfreundlich. Solang du die richtige Spule verwendest, sollte das alles klappen. Verwende am besten die ADJ-Version und regel dann mit dem Poti auf 7,5V. Beachte aber, dass die Regler gern eine Grundlast haben. Die Schaltung kannst du aus dem Datenblatt entnehmen. Siggi
Bitte melde dich an um einen Beitrag zu schreiben. Anmeldung ist kostenlos und dauert nur eine Minute.
Bestehender Account
Schon ein Account bei Google/GoogleMail? Keine Anmeldung erforderlich!
Mit Google-Account einloggen
Mit Google-Account einloggen
Noch kein Account? Hier anmelden.
