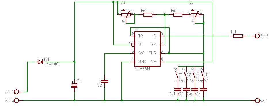
Hallo allerseits, ich stehe vor einem kleinen Problem: habe mit einen 555 eine oszillatorschaltung aufgebaut, funktioniert auch alles einwandfrei bisher von ~1/2 Hz bis ca 250kHz. jetzt ist es ja nur so das die Frequenz sehr stark von R2 bzw R3 abhängt. meine idee hierzu war nun die frequenz unabhängig von R2 und R3 zu machen damit man die Pulsdauer unabhängig der frequenz regeln kann (Tpulsmin = 50%; Tpulsmax ungef. 99,9% - und einen zusätzlichen opv entweder als folger oder als invertierer um von 0% bis ca 50% zu regeln) die frequenz soll dann über einen drehschalter und einen drehkondensator welcher über den schalter zu versch. C's (ca 10µ bis 1n) in reihe bzw parallel geschalten wird um ein möglichst großes f.spektrum abzudecken (ist mal eine vorüberlegung genaue ausarbeitung kommt bei zeiten noch und wird natürlich auch gepostet falls es jmd interessiert) meine frage an euch wäre nun (nach erfolgloser suche) gibt es irgendwo lineare stereo potis mit 50k und 100k, da ja R2 immer doppelt so gross sein muss wie R3, da: (Tges ~= 0,69*C2*(R4 + R3 + 2*(R2 + R5)) -> die frequenz der schaltung soll ja unabhägig von den widerständen sein, somit muss der klammerausdruck der R's immer gleich groß bleiben. oder kennt jemand eine andere gute idee mit dem ich ein poti derart realisieren kann??? die widerstände sollten immer umgekehrt proportional zueinander sein und wie gesagt R2 immer R3 / 2, aber das kann ich ja nachher in der beschaltung realisieren. Schaltplan hängt an, so wie die schaltung aufgebaut ist (neuer s.plan kommt irgendwann auch noch) vielen dank für eure vorschläge :) PS BITTE KEINE ANDEREN SCHALTUNGEN EMPFEHLEN, ICH WEIß SELBER ES GIBT MEHR ALS GENÜGEND...
> jetzt ist es ja nur so das die Frequenz sehr > stark von R2 bzw R3 abhängt. Ja, cool ne, dazu sind die auch da, das sind die Potis zum einstellen der Frequenz. > PS BITTE KEINE ANDEREN SCHALTUNGEN EMPFEHLEN, > ICH WEIß SELBER ES GIBT MEHR ALS GENÜGEND... Ja supa, die anderen Schaltungen hätten einen entscheidenden Vorteil: Sie lösen dein Problem (was ich so verstanden habe, daß du Frequenz und PWM-Einschaltprozentsatz unabhängig voneinander mit je 1 Knopf verstellen willst) ohne deine abenteuerlichen "Umbauarbeiten" wie : > damit man die Pulsdauer unabhängig der frequenz regeln kann > (Tpulsmin = 50%; Tpulsmax ungef. 99,9% - und einen zusätzlichen opv > entweder als folger oder als invertierer um von 0% bis ca 50% zu regeln) > die frequenz soll dann über einen drehschalter und einen drehkondensator > welcher über den schalter zu versch. C's (ca 10µ bis 1n) in reihe bzw > parallel geschalten wird um ein möglichst großes f.spektrum abzudecken Denn SO baut man's sicher NICHT.
nette antwort nur statt kritik mal eigene vorschläge machen! warum sollte man es so NICHT bauen?! jeder (günstige) analoge frequenzgnerator funktioniert so ähnlich...
michels elektronik schrieb: > gibt es irgendwo lineare stereo potis mit 50k und 100k, da ja R2 immer > doppelt so gross sein muss wie R3, da: Dumm nur, dass du dann das Tastverhältnis nicht mehr einstellen kannst... > jeder (günstige) analoge frequenzgnerator funktioniert so ähnlich... Nein. Sieh dir mal den XR2206 an. So funktionieren die meisten billigen Funktionsgeneratoren.
michels elektronik schrieb: > statt kritik mal eigene vorschläge machen! Hast du doch hiermit ausgeschlossen: michels elektronik schrieb: > PS BITTE KEINE ANDEREN SCHALTUNGEN EMPFEHLEN, ICH WEIß SELBER ES GIBT > > MEHR ALS GENÜGEND... Zum Thema: Wenn du auf deine Schaltung bestehst nimm doch diese großen 0815 Trimmerpotis hintereinander (die mit den großem Loch in der Mitte. Also sowas in stehend. Hab auf die schnelle kein besseres bild gefunden: http://www.soselectronic.de/a_info/img_data/a/trim/pt15nv.jpg ) und feile dir eine Achse zurecht, so dass du sie durch beide hindurch stecken kannst.
michels elektronik schrieb: > nette antwort nur statt kritik mal eigene vorschläge machen! Wieso, Du hast doch geschrieben, dass Du keine anderen Schaltungen vorgeschlagen haben willst. ;-)
Lothar Miller schrieb: > Dumm nur, dass du dann das Tastverhältnis nicht mehr einstellen > > kannst... doch, eben über den poti! > Zum Thema: > Wenn du auf deine Schaltung bestehst nimm doch diese großen 0815 > Trimmerpotis hintereinander (die mit den großem Loch in der Mitte. Also > sowas in stehend. Hab auf die schnelle kein besseres bild gefunden: > http://www.soselectronic.de/a_info/img_data/a/trim... ) und > feile dir eine Achse zurecht, so dass du sie durch beide hindurch > stecken kannst. dankeschön, das ist mal eine super idee!
michels elektronik schrieb: > doch, eben über den poti! Wie willst du denn über ein mechanisch gekoppeltes Poti an einer Achse zwei Werte (Frequenz bzw. Tastverhältnis) unabhängig voneinander verstellen? EDIT: Nimm einfach mal deine Formel > (Tges ~= 0,69*C2*(R4 + R3 + 2*(R2 + R5)) Und schreibe statt R2 und R3 nur R und 2R... Tges ~= 0,69*C2*(R4 + R + 2*R + 2*R5) Jetzt kannst du über R die Frequenz verstellen, ohne das TV zu ändern. Allerdings mußt du ja genau das Verhältnis von R2 zu R3 ändern, um das TV zu ändern. Nur: die sitzen ja auf der selben Achse. Mal davon abgesehen, dass dir die R4 und R5 auch noch hübsch in die Suppe spucken...
MaWin schrieb: > DU wolltest keine andere Schaltung. aber auch keine antwort wie man es nicht machen sollte... > Wie willst du denn über ein mechanisch gekoppeltes Poti an einer Achse > zwei Werte (Frequenz bzw. Tastverhältnis) unabhängig voneinander > verstellen? über das poti puls pause verhältnis der schaltung und über einen kondensator die frequenz
> Allerdings mußt du ja genau das Verhältnis von R2 zu R3 ändern, um das > TV zu ändern. Nur: die sitzen ja auf der selben Achse. > > Mal davon abgesehen, dass dir die R4 und R5 auch noch hübsch in die > Suppe spucken... genau so ist es ja auch gedacht. r4 und r5 sollen nur zwei 1k widerstände sein die einen kurzschluss verhindern sollen wenn man an R2min bzw R3min angelangt ist...
michels elektronik schrieb: > r4 und r5 sollen nur zwei 1k widerstände sein die einen kurzschluss > verhindern sollen wenn man an R2min bzw R3min angelangt ist... Dann solltest du den R5 wenigstens doppelt so groß machen wie den R4, damit das mit der Formel wieder passt. Aber das Problem mit dem TV ist immer noch ungeklärt...
Lothar Miller schrieb: > Dann solltest du den R5 wenigstens doppelt so groß machen wie den R4, > > damit das mit der Formel wieder passt. > > > > Aber das Problem mit dem TV ist immer noch ungeklärt... ja stimmt, zb mit 0,47k und 1k. danke für den hinweis! ich verstehe grade nicht ganz das problem mit dem TV, f und das verhältnis Th/Tl wären doch so geregelt?
michels elektronik schrieb: > ich verstehe grade nicht ganz das problem mit dem TV Das Tastverhältnis wird über das Verhältnis (R4+R2) zu (R5+R3) bestimmt. Wenn du die auf 1 Achse und damit R2=2*R3 setzt, kannst du das Verhältnis nicht mehr ändern...
nein R2 und R3 bleiben immer noch potentiometer! somit ist das verhältnis weiterhin einstellbar. aber danke^^
michels elektronik schrieb: > nein R2 und R3 bleiben immer noch potentiometer! LOL :-D Aber du willst sie doch auf 1 Achse montieren. > somit ist das verhältnis weiterhin einstellbar. Duchr die Montage auf 1 Achse ist das Verhältnis der beiden zueinander fest (1:2). Und weil das Tastverhältnis vom Verhältnis der beiden Widerstände zueinander abhängt, ist auch das TV fest. Überleg dir das mal durch...
Lothar Miller schrieb: > michels elektronik schrieb: >> nein R2 und R3 bleiben immer noch potentiometer! > LOL :-D > Aber du willst sie doch auf 1 Achse montieren. > >> somit ist das verhältnis weiterhin einstellbar. > Duchr die Montage auf 1 Achse ist das Verhältnis der beiden zueinander > fest (1:2). Und weil das Tastverhältnis vom Verhältnis der beiden > Widerstände zueinander abhängt, ist auch das TV fest. > > Überleg dir das mal durch... hab ich doch schon, werde sie umgekehrtprop. anschliessen, d.h. wird R2 größer wird R3 kleiner usw (habe ich oben irgendwo erwähnt) und was ich mit 1:2 verhältnis meinte ich den maximalen widerstand der beiden! gut, was gäbe es denn sonst noch für möglichkeiten frequenz unabhängig zu regeln? bin grad am überlegen ob ich einfach nur ein poti nehme und den schleifkontakt dafür nutze, wäre vermutlich um einiges einfacher und der gesamtwiderstand würde immer der gleiche bleiben.
> hab ich doch schon, werde sie umgekehrtprop. anschliessen, d.h. wird R2 > größer wird R3 kleiner usw (habe ich oben irgendwo erwähnt) Das hast du aber noch nicht ganz druchgerechnet. Mach (zur Not) mal eine Tabelle mit 3 (virtuellen) Stellungen deines gekoppelten Potis: links, mitte und rechts. > bin grad am überlegen ob ich einfach nur ein poti nehme und den > schleifkontakt dafür nutze, Und: wie änderst du dann die Frequenz? Über die Kondensatoren? Vereinfacht: Wenn du 2 Parameter ändern willst (f und TV), dann brauchst du auch 2 Knöpfe zum Einstellen.
Lothar Miller schrieb: >> hab ich doch schon, werde sie umgekehrtprop. anschliessen, d.h. wird R2 >> größer wird R3 kleiner usw (habe ich oben irgendwo erwähnt) > Das hast du aber noch nicht ganz druchgerechnet. Mach (zur Not) mal eine > Tabelle mit 3 (virtuellen) Stellungen deines gekoppelten Potis: links, > mitte und rechts. > >> bin grad am überlegen ob ich einfach nur ein poti nehme und den >> schleifkontakt dafür nutze, > Und: wie änderst du dann die Frequenz? Über die Kondensatoren? > > Vereinfacht: > Wenn du 2 Parameter ändern willst (f und TV), dann brauchst du auch 2 > Knöpfe zum Einstellen. ja die frequenz möchte ich über einen drehkondensator ändern (ist oben etwas näher beschrieben). ich weiß das ist nicht gerade die schönste alternative aber so geht es (meiner meinung nach) als einziger ausweg für die unabhängige frequenzregelung. bingrad beim arbeiten, sollte jetzt erst mal meine neue version flashen, aber werde mir daheim mal alles durchrechnen ob es auch so funktioniert wie ich mir das vorstelle ;)
michels elektronik schrieb: > ja die frequenz möchte ich über einen drehkondensator ändern (ist oben > etwas näher beschrieben). Das hatte ich oben übersehen... Aber hast du mal ausgerechnet, was für einen Drehkondensator du da für 200Hz brauchen würdest? Ich schlge dir mal vor, das genauer anzusehen: http://www.et.hs-mannheim.de/vorlesungen/MWA/SS2007/G3A_SS07.pdf Dort tauchen die üblichen Kandidaten XC2206, ICL8038 und der MAX038 auf... Du könntest es auch mal mit Google probieren: http://lmgtfy.com/?q=funktionsgenerator+schaltplan
Lothar Miller schrieb: > Aber hast du mal ausgerechnet, was für einen Drehkondensator du da für > > 200Hz brauchen würdest? habe mein messblatt gerade nicht da aber bei 200Hz waren es ungefähr 1µ. nutze bislang von 10µ (T ungefähr 2-3s) bis 1n (T ungef. 6,66µs je nach widerstandseinstellung). einen drehkondensator hätte ich bereits daheim, nur ist noch die kap unbekannt. muss ich bei gelegenheit mal messen. dacht mir das ich über einen drehschalter jeweils einen kondensator in reihe bzw parallel schalte um den gewünschten kapazitätsbereich zu erreichen. danke sehr für die links werde mich dann vermutlich doch für eine andere schaltung entscheiden und die bestehende so lassen wie sie ist :)
michels elektronik schrieb: > einen drehkondensator hätte ich bereits daheim, > nur ist noch die kap unbekannt. muss ich bei gelegenheit mal messen. Das kannst du dir sparen, der hat maximal 500pF... :-o > dacht mir das ich über einen drehschalter jeweils einen kondensator in > reihe bzw parallel schalte um den gewünschten kapazitätsbereich zu > erreichen. Das wird nicht gehen... :-( > danke sehr für die links werde mich dann vermutlich doch für eine andere > schaltung entscheiden und die bestehende so lassen wie sie ist :) Ich würde den XR2206 nehmen und dann für das einstellbare Tastverhältnis hinter den Dreieckausgang einen Komparator schalten, der die Dreieckspannung mit einer einstellbaren Spannung (von einem Poti) vergleicht.
Lothar Miller schrieb: > michels elektronik schrieb: >> einen drehkondensator hätte ich bereits daheim, >> nur ist noch die kap unbekannt. muss ich bei gelegenheit mal messen. > Das kannst du dir sparen, der hat maximal 500pF... :-o > >> dacht mir das ich über einen drehschalter jeweils einen kondensator in >> reihe bzw parallel schalte um den gewünschten kapazitätsbereich zu >> erreichen. > Das wird nicht gehen... :-( warum geht das nicht? >> danke sehr für die links werde mich dann vermutlich doch für eine andere >> schaltung entscheiden und die bestehende so lassen wie sie ist :) > Ich würde den XR2206 nehmen und dann für das einstellbare Tastverhältnis > hinter den Dreieckausgang einen Komparator schalten, der die > Dreieckspannung mit einer einstellbaren Spannung (von einem Poti) > vergleicht. ja ich weiß der wäre sehr luxuriös und auch standart mittlerweile, das hat mein prof auch berewits gesagt (im endeffekt baue ich einen pwm generator der bereits im museum zuhause ist...:)) aber ich mache es ja eig nur aus spass an der freude und ein bisschen zum tüfteln und zum lernen ;)
michels elektronik schrieb: >> Das wird nicht gehen... :-( > warum geht das nicht? Rechne mal nach, welchen Kondensatorwert du für 20Hz brauchst. Und dann versuch mal, den Wert als Drehko zu bekommen...
Ich schrieb: > Der Preis für den unpassendsten Titel des Jahres geeeeht an... kommt davon wenn man sich den beitrag nicht richtig durchliest. so leute wie du gehören definitiv nicht in ein forum, viel bla bla und wozu...? um eine wertlose meinung abzugeben? danke die hab ich echt gebraucht ;) > Rechne mal nach, welchen Kondensatorwert du für 20Hz brauchst. Und dann > versuch mal, den Wert als Drehko zu bekommen... sind lt. rechnung ungefähr 240nF... stimmt, drehkondensatoren sind eher ungebräuchlich. werde auf den xr22.. umsteigen :)
Bitte melde dich an um einen Beitrag zu schreiben. Anmeldung ist kostenlos und dauert nur eine Minute.
Bestehender Account
Schon ein Account bei Google/GoogleMail? Keine Anmeldung erforderlich!
Mit Google-Account einloggen
Mit Google-Account einloggen
Noch kein Account? Hier anmelden.
