Hi, ich würde gerne in einer low power Schaltung den "Ladezustand" meines Versorgungs/Energiespeicher Kondensators messen. Am liebsten würd ich dabei den Spannungsteiler so "gross" wie möglich dimensionieren, so dass durch ihn ein wirklih kleiner Strom fliesst - mir geht es da um jedes µA! (Spannung am Kondensator ca. 8-20V) Gemessen wird mit einem MSP430 (ADC12). Wie gross/klein müssen/dürfen die Werte der Spannungsteilerwiderstände sein, damit ich zum Laden des internen Kondensators genügend Strom bekomme, damit die Samplezeit nicht zu lang, bzw. die Auflösung zu gering wird? Wenn ich das richtig rechne komme ich laut Datenblatt mit einem externen R von 500kOhm bei gewünschten 5Bit Aufflösung auf eine Sampletime von 43ms :( Wie kann ich es geschickt lösen, den Spannungsteiler - während er nicht benutzt wird - Massefrei zu schalten, damit er den Speicherkondensator nicht belastet?
>Wie kann ich es geschickt lösen, den Spannungsteiler - während er nicht >benutzt wird - Massefrei zu schalten, damit er den Speicherkondensator >nicht belastet? Nur ein spontaner Einfall: Den Spannungsteiler statt auf Masse auf einen Pin vom µC legen welcher für die Zeit der Messung als Ausgang konfiguriert und auf 0 geschaltet wird, ansonsten Tristate (Eingang)?
>ansonsten Tristate (Eingang)
Argh, vergiss es. Da liegen dann ja die vollen 20V am µC, das dürfte dem
nicht gefallen.
Sorry, ich geh besser ins Bett...
Wahhhhhhh schrieb: > Da liegen dann ja die vollen 20V am µC, das dürfte dem > nicht gefallen. ...genau das ist mein Problem ;)
Mit einem PNP-Transistor den Spannungsteiler am Kondensator abschalten. PNP Transistor mit einem NPN-Transistor, der vom Controller angesteuert wird einschalten.
Instrumentenverstärker..... Spanunsgteiler im M-Ohm Bereich sollte kein Problem sein.
Natürlich kann der Mikrocontroller die "20V" am Eingang abhaben. Die Basisvoraussetzung ist aber dann das der Widerstand des Spannungsteilers so groß ist das der Strom an den entsprechenden Clamping Dioden begrenzt wird.
Allerdings fließt dann bei dieser Schaltung der Strom eben durch die Schutzdiode... Damit reduziert sich der Gesamtstrom gerade mal um höchstens 25% (20V/5V). Nur könnte dann die Spannungsversorgung des uCs entsprechend schwächer ausgelegt werden... ;-)
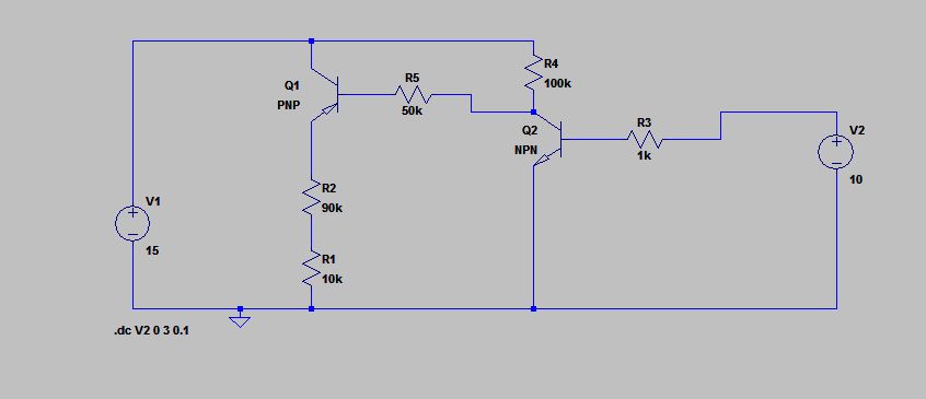
Danke schonmal für die Antworten :) Ein zusätzlicher Instrumentenverstärker wäre vllt. eine Lösung, aber der will ja schliesslich auch noch versorgt werden. Das mit der PNP/NPN Schaltung finde ich gut, da ich aber mit Transistorschaltungen und deren Dimensionierung nicht wirklich Erfahrung habe, würde ich gerne eure Meinungen und Tipps dazu hören. Ich habe in LTSpice mal folgendes Aufgebaut: V1 soll mein Speicher sein, V2 der (Schalt)Ausgang des µC (Vcc=3v). Sämtliche Bauteilwerte sind erstmal grob hingepfuscht. Laut Simulation funktioniert das so - aber wie dimensioniere ich das jetzt auf möglichst geringen Stromverbrauch?
Hallo Andre, ich komme auf eine Samplingtime > 1,81*10^-4 Sekunden für Deine 500kohm? Siehe MSP430x2xx Family Userguide S.623 Wie hast Du das genau gerechnet?
Arrgghh...man sollte piko und nano schon auseinanderhalten können andenmüdenkopfschlag ....evtl. hat sich damit das ganze schon erledigt ;)
Gerngeschehen :D Aber rechnes lieber nochmal nach ... Wenn man die 5bit in die Gleichung einsetzt, dann kommen da sogar 6,7*10^-5 Sekunden raus. Ob das Sinn macht, man dem ADC sagen kann, sampel nur mit 5 Bit? Ich glaube das geht nicht ? Hattest Du die selbe Formel verwendet? Mich würde interressieren, wo Du die Infos zur Eingangskapazität herhattest.
Damit bekomm ich 0,114ms raus. CC430 interressant, hast Du Dir ein DemoBoard gekauft oder wie betreibst Du ihn?
Hast Du das bei Ti gekauft, oder gibt es eine günstigere Bezugsquelle?
Andre Bek schrieb: > Wie kann ich es geschickt lösen, den Spannungsteiler - während er nicht > benutzt wird - Massefrei zu schalten, damit er den Speicherkondensator > nicht belastet? Ich habe schon einen kleinen MOSFET zwischen die Spannungsteilerwiderstände geschaltet. z.B. einen BSS138. http://www.fairchildsemi.com/ds/BS/BSS138.pdf Der ADC-Eingang samt unterem Teilerwiderstand liegt dann am Source, die Hochspannung über den 2. Teilerwiderstand am Drain. Das Gate wird über den Prozessor gesteuert. Wegen der Gate-Source-Spannung (1,5V) kann allerdings maximal bis ca 1,8V am ADC gemessen werden (bei 3,3V Versorgung). Gruß Anja
juckelmockel schrieb: > Hast Du das bei Ti gekauft, oder gibt es eine günstigere Bezugsquelle? gibt es bei mouser.com, EM430F6137RF900 Anja, deine Lösung gefällt mir, mal testen :)
Komisch, dass hier noch niemand die IMHO einfachste Lösung erwähnt hat: Hochohmiger Spannungsteiler + Kondensator (z.B. 100 nF) an den ADC-Eingang. Dadurch ergibt sich zwar ein RC-Glied, aber nachdem sowieso eine Spannungsversorgung (langsam veränderlich) gemessen werden soll, ist das wohl kein großes Problem. Für 18 MOhm und 100 nF wäre Tau 1,8 Sekunden, nach ca. 9 Sekunden ist demnach der Kondensator gut genug aufgeladen. Wenn man das optimieren möchte, kann man ja die 100 n runterschrauben, je nach Kapazität des Sampling-Kondensators. Gruß David
David Madl schrieb: > Für 18 MOhm und 100 nF wäre Tau 1,8 Sekunden, nach ca. 9 Sekunden ist > demnach der Kondensator gut genug aufgeladen. Wenn man das optimieren > möchte, kann man ja die 100 n runterschrauben, je nach Kapazität des > Sampling-Kondensators. Mhm, mal rechnen: 1uA Leckstrom des ADC-pins * 18MOhm ergibt einen Meßfehler von bis zu 18V. Gruß Anja
Bitte melde dich an um einen Beitrag zu schreiben. Anmeldung ist kostenlos und dauert nur eine Minute.
Bestehender Account
Schon ein Account bei Google/GoogleMail? Keine Anmeldung erforderlich!
Mit Google-Account einloggen
Mit Google-Account einloggen
Noch kein Account? Hier anmelden.


