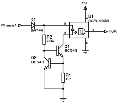
Hallo, Ich möchte mit einem AVR die Drehgeschwindigkeit eines Windgenerators messen, allerdings ohne zusätzliche Kabel nach draußen. Das sollte eigentlich ohne weiteres möglich sein, indem man eine Phase (von 3) dazu hernimmt und einfach die positiven Halbwellen zählt. Da ich es möglichst sicher haben möchte, dachte ich mir ich isolier den Zähler (AVR) mit einem Optokoppler vom Generator. Da der Generator allerdings von 2 bis ca. 25V Wechselspannung auf einer Phase hat, dachte ich mir, ich sicher den Optokoppler so ab, dass er immer nur sein 6-10mA abbekommt, und dazu nehm ich eine einfache Konstantstromquelle. Ich habe das mit zwei möglichen Schaltung (siehe Anhang) bereits probiert, und obwohl sie in den Simulationen genau das machen was sie sollen, bereiten sie in der Realität sehr große Probleme. Ich weiß, dass die Simulationsprogramme nicht die abs. Max. Bedingungen der einzelnen Komponenten betrachten, daher habe ich wie immer die Strom-/Leistungsaufnahmen, und Spannungsabfälle an den eizelnen Komponenten in der Simulation durchgemessen, und demnach dürfte eigentlich kein Bauteil kaputt gehen. In der Realität sieht es nun so aus, dass ich mittlerweile 6 Optokoppler-Emitter gegrillt habe, 2 Zenerdioden scheinen nicht mehr zu regeln, und ein Transistor ist auch hinüber. Die erste Schaltung habe ich nun aufgegeben, weil ich keine Zenerdioden mehr zum experimentieren da habe. Bei der zweiten Schaltung sieht es so aus, dass solange ich unter 10V bleibe läuft alles problemlos, der Strom durch den Optokoppler liegt da unter 10mA, allerdings wird er nicht wie in der Simulation abgeregelt bei 8mA sondern das ganze steigt nahezu linear. Sobald ich über 10,5V komme springt der Strom durch den Optokoppler schlagartig auf 25mA, und von da an steigt der Strom ich bei jeden 100mV mehr am Eingang um ca. 10mA an. Testen tu ich momentan mit Labornetzteil (DC), also das beschriebene Problem hat rein garnichts mit dem Generator zu tun. Hat vielleicht irgendeiner eine Idee, woran das liegen kann? Oder gibt es evtl. noch andere Optokopplerschutzschaltungen die ich evtl. verwenden könnte? Danke
DA fehlt eindeutig ein Widerstand vor der LED. Dann kannst du dir die Konstantstromquelle sparen. Bei 25V Wechselspannung und 10mA macht das also 2,5 kOhm. Davor dann noch deine Diode. Und das dann an die LED. Fertig. Mit freundlichen Grüßen, Valentin Buck
wieso fehlt da ein Vorwiderstand? Ich dachte bei den Konstantstromquellen ist R1 für die Begrenzung des Stroms zuständig. Der Generator liefert die 25V nur bei absolut höchster Drehzahl, soviel Wind wird es in meiner Region wahrscheinlich nie geben. Ich möchte auch wenn ein laues Lüftchen weht, wissen wie schnell das Windrad dreht, also die Messung sollte ab 3V beginnen, der Optokoppler benötigt 2mA (das Datenblatt empfiehlt 6mA). Mit einem konstanten Vorwiderstand von 2,5k wären das: I = U/R = 3V/2,5kOhm = 1,2mA Das wäre zu wenig.
Die linke Schaltung ist völlig in Ordnung. Mit anderen Bauteilen wird diese Schaltung bei Differenzverstärkern in HiFi Verstärkern auch mit 100V und mehr eingesetzt. Funktioniert. Toleranz maximal 10%. Wurde am Transistor Emitter und Kollektor verdreht angelötet? Ist der Transistor okay oder sind es Fälschungen?
Die Transistoren sind in Ordnung, nur einer ging kaputt (Kollektor-Emitter leitet immer). Die Pinbelegung von Links nach rechts ist E B C, das sollte eigentlich passen, allerdings habe ich bei Google ein Datenblatt gefunden, wo der BC549 mit der Pinbelegung C B E angegeben wird: http://www.datasheetcatalog.org/datasheets/150/128380_DS.pdf Ich verwende den Transistor aber schon seit Ewigkeiten für Standardaufgaben, da funktionierte meine Beschaltung bisher problemlos.
ich hab jetzt mal aus der Bastelkiste meines Vaters einen DDR-Transistor (SF121) in die Schaltung 1 eingesetzt, damit geht es wunderbar (limitiert genau bei 8mA), und die Zenerdiode scheint doch noch zu funktionieren. Warum der BC549 allerdings nicht ausreicht, ist mir irgendwie schleierhaft.
Maik M. schrieb: > Die Pinbelegung von Links nach rechts > ist E B C, das sollte eigentlich passen, allerdings habe ich bei Google > ein Datenblatt gefunden, wo der BC549 mit der Pinbelegung C B E > angegeben wird: Halte ich für ein Gerücht, ich finde nur Datenblätter wie das letzte...
Von vorne die flache Seite betrachtet und die Beinchen nach unten zeigend ist die Belegung: links C, mittig B, rechts E. Im Inversbetrieb bricht der Transistor bei ca. 7V durch! Zudem ist die Verstärkung schlecht und bei Einsatz als Schalter wäre er langsam. Mit korrekter Belegung wird es auch mit dem BC funktionieren. Wegen der Verlustleistung bei höherer Spannung würde ich ein stärkeres modell wie z.B. BD135 einsetzen. Belegung hier: E-C-B.
Argh... hab mich wieder von dem blöden Philips-Datenblatt irreführen lassen. Da wird das Gehäuse von unten dargestellt. Also richtig rum eingebaut geht es jetzt auch mit dem BC549, ich werde ihn gegen einen größeren austauschen, damit ich vom Spannungsbereich her nach oben noch etwas Luft habe. Ich habe mir da den 2N5551 ausgesucht. Die Zenerdiode werde ich gegen eine kleinere austauschen evtl. 2,7V, dann müßte das ganze noch etwas früher anfangen zu zählen, den Widerstand muß ich dann noch mal durchrechnen. Danke, für die Hilfe, habe mal wieder an der falschen Ecke nach dem Fehler gesucht :)
Bitte melde dich an um einen Beitrag zu schreiben. Anmeldung ist kostenlos und dauert nur eine Minute.
Bestehender Account
Schon ein Account bei Google/GoogleMail? Keine Anmeldung erforderlich!
Mit Google-Account einloggen
Mit Google-Account einloggen
Noch kein Account? Hier anmelden.

