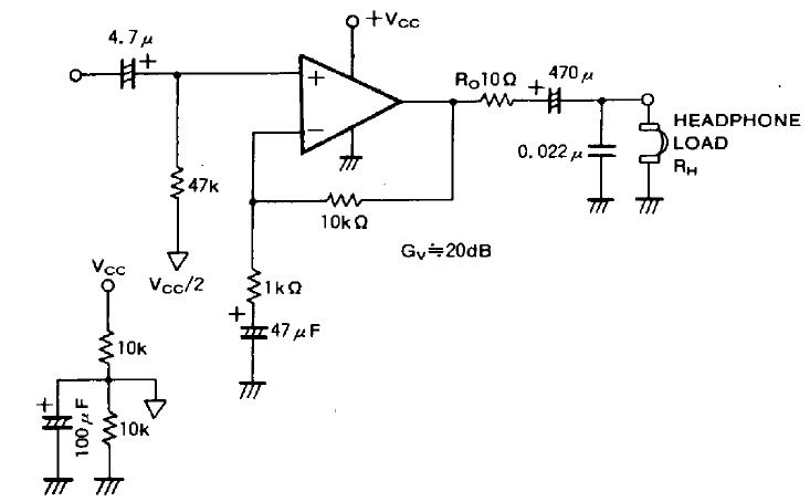
Hallo, ich wollte mir mal schnell einen Headphoneverstärker zusammen basteln. Hatte noch ein altes CD-Rom LW rumfliegen .... Das Bild habe ich aus dem Datenblatt des ICs Fragen: Was soll der 47 µF Kondensator?? Ich hätte den 1kOhm direkt auf Masse gehängt. Sollte VCC nicht auch noch durch einen Elko gepuffert werden? Der große 470µF Kondensator am Ausgang filtert die Gleichspannung (Vcc/2) raus. Kann ich mir den nicht sparen, falls ich die Headphone Masse auf Vcc/2 lege? Oder hat das Nachteile?
amp schrieb: > Was soll der 47 µF Kondensator?? Ich hätte den 1kOhm direkt auf Masse > gehängt. Nein, der müsste dann auch auf Vcc/2. > Der große 470µF Kondensator am Ausgang filtert die Gleichspannung > (Vcc/2) raus. Kann ich mir den nicht sparen, falls ich die Headphone > Masse auf Vcc/2 lege? Oder hat das Nachteile? Vcc/2 ist zu hochohmig dafür.
Wie heißt der Chip? Im Zweifelsfall kannst du den direkt ansprechen, ohne etwas zu löten: http://apxys-toan.blogspot.com/2010/11/how-to-get-really-cheap-stereo.html Mit freundlichen Grüßen, Valentin Buck
Oh hab ich ganz vergessen: M5216 http://www.msc175.de/geraete/DL-909/datasheets/M5216.pdf Der soll aber in ein kleines Gehäuse ... mache gerade ein Eagle File... Aber Danke für den Link @ArnoR Danke für deine Antworten. > Was soll der 47 µF Kondensator?? Ich hätte den 1kOhm direkt auf Masse > gehängt. Nein, der müsste dann auch auf Vcc/2. Das stimmt! Läd der 47µF auf Vcc/2 auf? Wie funktioniert das?
amp schrieb: > Läd der 47µF auf Vcc/2 auf? Wie funktioniert das? Ja, der 47µ lädt über den 10k- Gegenkoppelwiderstand auf Vcc/2 auf, weil der OPV am NI-Eingang auf Vcc/2 liegt und den Ausgang so einstellt, dass die Differenz zwischen I- und NI-Eingang praktisch null wird.
Der 47 µF unterdrück ausserdem gleichanteile in dem signal...
Max D. schrieb: > Der 47 µF unterdrück ausserdem gleichanteile in dem signal... Nein, in dem Signal sind durch den Eingangskoppelkondensator gar keine Gleichanteile enthalten, die ünterdrückt werden könnten. Die Aufgabe des Kondensators ist es, zu verhindern dass, die Offsetspannung des OPV verstärkt wird.
Bitte melde dich an um einen Beitrag zu schreiben. Anmeldung ist kostenlos und dauert nur eine Minute.
Bestehender Account
Schon ein Account bei Google/GoogleMail? Keine Anmeldung erforderlich!
Mit Google-Account einloggen
Mit Google-Account einloggen
Noch kein Account? Hier anmelden.
