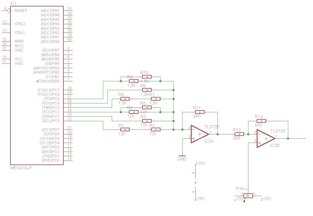
Hallo zusammen, habe folgendes Problem, ich nutze einen OPV (TL072NC) als Summierverstärker um eine DA-Wandlung durchzuführen. Vom µC ATMega 16 bekomme ich 6-Bit welche ich über Wiederstände von 24k bis 0,75kOhm auf den Invertierenden Eingang des OPVs lege und mit 680Ohm auf den Ausgang des OPVs rückkopple. Wenn ich den µC aussockle und die 5V jeweils an die entsprechenden Pins brücke funktioniert der DA-Wandler ohne Probleme wenn ich den ATMega aufstecke messe ich Spannungen von 0,1 bis 0,7 V an den mit "1" angesteuerten Ausgängen anstatt 5V. woran könnte das liegen?
Ich denke auch ein Blick in den Quelltext könnte da weiter helfen. Zeig mal ;-)
>wenn ich den ATMega aufstecke messe ich Spannungen von 0,1 bis 0,7 V an >den mit "1" angesteuerten Ausgängen anstatt 5V. > >woran könnte das liegen? Portpins auf Ausgang schalten könnte helfen.
Schaltung im Anhang. Warum sollte der TL072 nicht geeignet sein? Quelltext ist uninteresant da ich einfach nur die die Ausgänge setzte. Portpins sind korrekt da bei entferntem OPV die Ausgangsspannungen 5V betragen. sobald ich den OPV aufstecke bricht die Spannung an Portc 2 bis 5 zusammen.
"Quelltext ist uninteresant da ich einfach nur die die Ausgänge setzte." Der ist gut :-) Ehrlich, das haben schon so viele hier gesagt, dass es daran nicht liegen kann.... Entweder den Klassiker (JTAG-fuse) wie schon gesagt oder schlicht und einfach DDRC vergessen. Ach ne, das kanns ja nicht sein :-)
Vielen Dank für die Antworten. es war der Klassiker. der Quelltext war aber i.O. ;-)
Du schriebst nur von 5Volt, daher dachte ich, dass du den TL mit dieser Spannung betreibst. Die +-15V wusste ich vorher nicht. Die Widerstände an den OPV sind ziemlich niederohmig, ist das Absicht? Den Einstellbereich des Potis würde ich durch 2 Widerstände einengen. Arno
Bitte melde dich an um einen Beitrag zu schreiben. Anmeldung ist kostenlos und dauert nur eine Minute.
Bestehender Account
Schon ein Account bei Google/GoogleMail? Keine Anmeldung erforderlich!
Mit Google-Account einloggen
Mit Google-Account einloggen
Noch kein Account? Hier anmelden.
