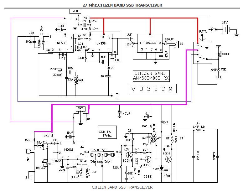
Hallo ! 1.Frage: ist das ein unzugelassener DSB oder ist es ein SSB Transceiver 2.Frage:Dient die Spule 1 myHenry dazu um dem Quarz die 3. Oberwelle zu entlocken 3.Frage:Das Ladderfilter würde dann doch nur 9 Mhz durchlassen 1. Obw. ist das so richtig Hier noch ein Bildlink https://picasaweb.google.com/103246071918443948118/Hobby#slideshow/5584650521867681234
Lutz M. schrieb: > 1.Frage: ist das ein unzugelassener DSB oder ist es ein SSB Transceiver DAs musst du die Filterkurve befragen. > 2.Frage:Dient die Spule 1 myHenry dazu um dem Quarz die 3. Oberwelle zu > entlocken Möglich. Eine Bezeichnung wie "1 kp" zeugt allerdings schon von fatalen Verständnisproblemen über das SI ... > 3.Frage:Das Ladderfilter würde dann doch nur 9 Mhz durchlassen 1. Obw. > ist das so richtig Selbst wenn es Oberwellenquarze sind, lassen die sicher auch die 3. Harmonische durch. Grundwellenquarze wären besser, müsste es mittlerweile auch bsi 27 MHz geben. Es hat übrigens keinen großen Sinn, ein Bild, das einmal als JPEG verhunzt worden ist, danach in ein GIF zu konvertieren. Die blöden Artefakte bleiben, und das GIF komprimiert dies dann noch dazu schlechter.
Hallo ! Danke erst mal, werde ich mal testen allerdigs mit vfo für rx und tx gemeinsamm. Bild habe ich schon so als gif gefunden. gruß Lutz
Das NE602 liefert wohl eine Doppelseitenbandmodulation. Das nachfolgende Ladderfilter soll wohl 1 Seitenband unterdrücken. Das passiert aber nur wenn der 27MHz Quarz am NE602 richtig abgeglichen ist. Der Empfänger ist ein DSB Empfänger bei dem man bereits ein leichtes Knacken im Lautsprecher hört, wenn der Blitz in die Antenne schlägt. Das ganze Konzept ist von Grunde aus Murks und passt zu den CBlern. Ralph Berres
Ralph Berres schrieb: ... > Das ganze Konzept ist von Grunde aus Murks und passt zu den CBlern. ... VU3GCM =! CB ;) duck und weg
Bitte melde dich an um einen Beitrag zu schreiben. Anmeldung ist kostenlos und dauert nur eine Minute.
Bestehender Account
Schon ein Account bei Google/GoogleMail? Keine Anmeldung erforderlich!
Mit Google-Account einloggen
Mit Google-Account einloggen
Noch kein Account? Hier anmelden.
