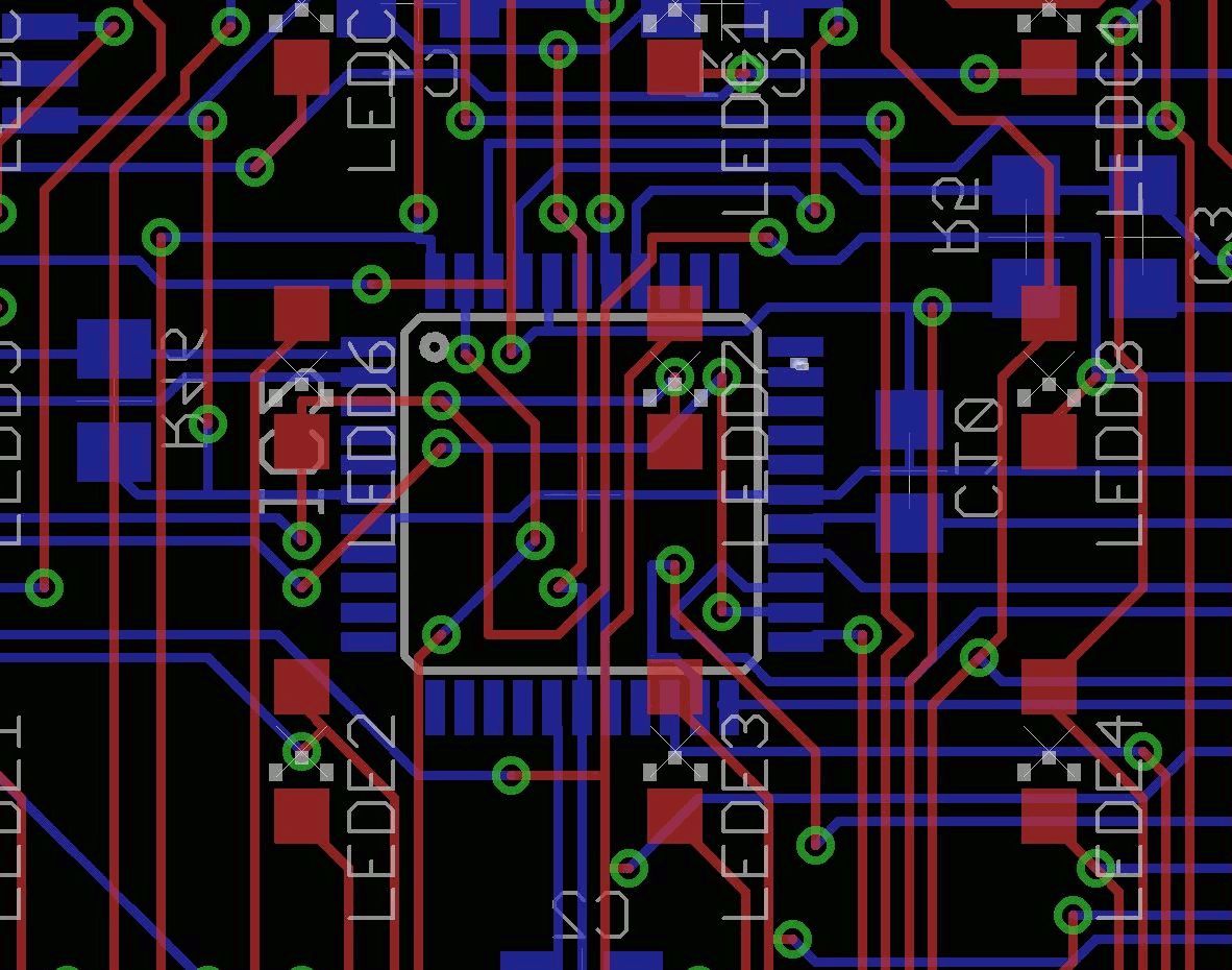
Hallo, ich layoute mir gerade eine Platine, die nur aus SMD Bauteilen besteht und die ich selbst von Hand löten will. Jetzt frage ich mich, ob ich mit den Vias evtl. ein Problem bekomme. Im Anhang ist mal ein Ausschnitt der Platine. Lässt man die Vias dann mit Stopmaske versehen? Oder geht das nicht? Und dann noch eine Frage zu Eagle: Wenn ich mir die Stop-Layer anschaue, dann sind die Pads und Vias "schraffiert". Heißt das, der Fertiger kleistert alls mit Stopmaske ein, bis auf diese Felder? MfG Mr.Green
Das kannst du AFAIK in den Design-Rules einstellen. Aber bist du dir sicher, dass du das so herstellen lassen willst? Das sieht mir stark nach Kreuz und Quer Autorouter aus.
Nein, du hast Recht, da war der Autorouter am Werk :) Mich interessiert aber erstmal, ob ich hinterher beim Löten noch größere Probleme bekommen könnte, wennich dann z.B. die Vias unter dem TQFP eingesaut habe oder so.
Wenn du die Platine fertigen lässt sind Vias unter Bauteilen keinerlei Problem. Schließlich hat dein Bauteil (sieht aus wie LQFP) kein Heat Pad auf der Unterseite. Ob du die Vias frei haben möchtest oder mit Lötstoplaminat überzogen musst du entscheiden. Abhängig vom Einsatzort (in Geschlossenen Räumen brauchst du es nicht, im Außenbereich sollte aber schon Lötstoplaminat drüber sein). Nennt sich Tenting wenn ich mich nicht täusche.
Ich dachte eher in die Richtung, dass ich es ja von Hand löten werde. Nicht dass ich mir da die Vias kurzschließe oder so.
Chris R. schrieb: > Hallo, > > ich layoute mir gerade eine Platine, die nur aus SMD Bauteilen besteht > und die ich selbst von Hand löten will. > Jetzt frage ich mich, ob ich mit den Vias evtl. ein Problem bekomme. > > Im Anhang ist mal ein Ausschnitt der Platine. Auha, ich denke, da musst DU nochmal drüber. Vias innerhalb des TQFP sind prinzipiell kein Problem. Mir wäre allerdings an einigen Stellen der Abstand Via-Pad außen etwas zu gering - da könnte ich einen Kurzen verursachen. Außerdem achte ich immer darauf, dass die Bahnen mittig von den Pads weggehen, damit der Zwischenraum zwischen zwei Pads maximal bleibt. Das ist beim Löten dann angenehmer. Außerdem merke Dir: Keine 90° Ecken in Leiterbahnen! > Lässt man die Vias dann mit Stopmaske versehen? Oder geht das nicht? Vias sind normalerweise immer frei. Wären sie bedeckt, würden sie im Ofen aufplatzen, weil sich die Luft darin ausdehnt. Wenn es unbedingt sein muss, können einige Fertiger Vias einseitig bedecken. Standard ist das nicht. > Und dann noch eine Frage zu Eagle: Wenn ich mir die Stop-Layer anschaue, > dann sind die Pads und Vias "schraffiert". Heißt das, der Fertiger > kleistert alls mit Stopmaske ein, bis auf diese Felder? ja. fchk
> Vias sind normalerweise immer frei. Wären sie bedeckt, würden sie im > Ofen aufplatzen, weil sich die Luft darin ausdehnt. Aha... Dann frage ich mich, was ich die letzten 15 Jahre an explodierenden Platinen für die Massenfertigung gelayoutet haben muss, der Stopplack war immer beidseitig übers Via... Jedenfalls habe ich noch keinerlei Beschwerden von den Kunden gehört...
Samuel K. schrieb: > Frank K. schrieb: >> Außerdem merke Dir: Keine 90° Ecken in Leiterbahnen! > > Warum eigentlich nicht? Signalintegrität wegen Reflexionen. fchk
Frank K. schrieb: > Samuel K. schrieb: >> Frank K. schrieb: >>> Außerdem merke Dir: Keine 90° Ecken in Leiterbahnen! >> >> Warum eigentlich nicht? > > Signalintegrität wegen Reflexionen. 90°-Ecken sind in Bezug auf Abstrahlung nachteilig, da hier die Feldliniendichte größer ist. Auch bei 45°-Ecken ist diese Erhöhung da, eben nur geringer. Zusätzliche Reflexionen mögen entstehen, aber das ist nur relevant, wenn du extrem schnelle Signalflanken hast, im GHz-Bereich Signale überträgst und alle anderen Reflexionsquellen perfekt vermieden hast. Aber grundsätzlich zu sagen, dass man das nicht macht, ist übertrieben - dann sollte jegliche Ecke verboten sein und nur Bögen verwendet werden. Häufig verpönt ist auch die Leiterbahnführung außerhalb von 45°. Warum? Wenn es notwendig ist, eine Leitung so kurz wie möglich zu haben und das Layout weiterhin entflechtbar bleibt, dann akzeptiere ich jeden Winkel. Meistens ist nur die Ästhetik gestört ...
Stopplack über Vias, bisher hatte ich da keine Probleme, (0.3mm Vias). Ab wann Vias mit Lötstopp versehen werden ist im DRC-Dialog einstellbar. Ein Grund warum ich Vias ganz gerne ohne Lötstopp lasse: Die Prüfspitze kann sich im Via ein klein wenig "festhaken", bzw man spart sich das Umdrehen der Platine.
Georg A. schrieb: >> Vias sind normalerweise immer frei. Wären sie bedeckt, würden sie im >> Ofen aufplatzen, weil sich die Luft darin ausdehnt. > Aha... Dann frage ich mich, was ich die letzten 15 Jahre an > explodierenden Platinen für die Massenfertigung gelayoutet haben muss, > der Stopplack war immer beidseitig übers Via... Vielleicht hat die CAM stets aufgepasst und deine verschlossenen Vias wieder geöffnet :) Baugruppenfertiger sehen verschlossene Vias nicht so gerne - funktioniert aber oft genug. Neben dem Problem des "aufplatzens" (oder auch "spucken") bei Reflow ist das grössere Problem der Verbleib von Chemierückständen in der Viahülse, die über längere Zeit für Korrosion sorgen können. Man muss ja nicht das ganze Viapad im Lötstop freistellen, es reicht, wenn die Bohrung etwas freigestellt wird (z.B. 100µm umlaufend). >>>> Außerdem merke Dir: Keine 90° Ecken in Leiterbahnen! >>> Warum eigentlich nicht? >> Signalintegrität wegen Reflexionen. Der Grund für das Entstehen von Reflexionen an dieser Stelle (dem 90Grad Knick) liegt wohl auch daran, dass das Signal eine kurze Änderung der Leiterzugbreite sieht und damit einen Impedanzsprung.
"...90°...." Ist auch oder gerade beim Selberaetzen problematisch, da an solchen Stellen schnell Ueberaetzungen auftreten und das ganze mechanisch recht anfaellig ist.
Bitte melde dich an um einen Beitrag zu schreiben. Anmeldung ist kostenlos und dauert nur eine Minute.
Bestehender Account
Schon ein Account bei Google/GoogleMail? Keine Anmeldung erforderlich!
Mit Google-Account einloggen
Mit Google-Account einloggen
Noch kein Account? Hier anmelden.
