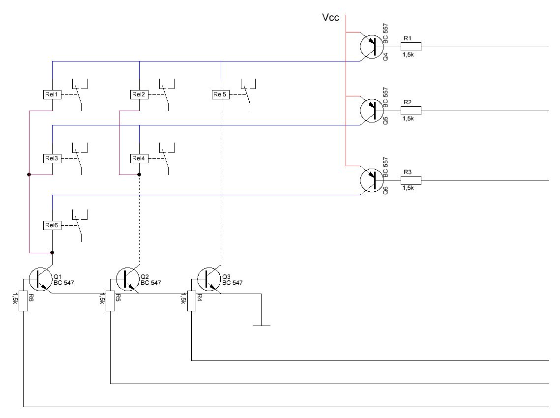
Hallo, kann bzw. wird diese Schaltung so funktionieren ? Schutzdioden habe ich nicht vergessen (nur nicht eingezeichnet). mfG Michi
wenn du nur 1 relais zur zeit aktiv haben willst ja... aber wieso nutzt du nicht einfach eine porterweiterung via spi oder i2c oder ein schieberegister mit latches ?
Haja sorry - es soll immer nur ein Relais aktiv sein (~500mS) Andi D. schrieb: > wenn du nur 1 relais zur zeit aktiv haben willst ja... aber wieso nutzt > du nicht einfach eine porterweiterung via spi oder i2c oder ein > schieberegister mit latches ? 250 Relais -> Kostenpunkt ! Die Transistoren sind auch richtig rum verschalten ja ?!
ist das das selbe wie das hier? Beitrag "Verdrahtung ersetzten" >> aber wieso nutzt du nicht einfach eine porterweiterung >> via spi oder i2c oder ein schieberegister mit latches ? > 250 Relais -> Kostenpunkt ! Hä? Meinst du, daß 250 Relais preiswerter sind? Mal so aus Neugier: mit was steuerst du denn deine Transistoren an (uC, ... ?)
250 Relais gerundet -> 256 macht eine 16 x 16 Matrix. Man nehme ein 4514/4515 Dekoder-Pärchen .... http://www.eleinmec.com/datasheets/ds_sgsthompson_4514_decoder.pdf und kommt auf 7 Pins. Und das mit zwei ICs. Volker
@Falk worauf bezog sich jetzt dein "Ja" ? (Hoffendlich nicht auf die Letzte Zeile meines Beitrags, und du warst anonym unterwegs ;-)
@ Wegstaben Verbuchsler (wegstabenverbuchsler) >worauf bezog sich jetzt dein "Ja" ? (Hoffendlich nicht auf die Letzte >Zeile meines Beitrags, und du warst anonym unterwegs ;-) Das "Ja" war die Antwort auf die Frage, ob die Transistoren richtig herum drin sind. Und an den OP. Die Matirx ist eher Nonsense. Für 256 Relais braucht man 32 Schieberegister ala 74HC595, Stückpreis 20 Cent oder so, macht 6,40. Dazu 32 ULN2803, Preis ähnlich, Summa Sumarum 15 EUR. Das geht im Preis von 256 Relais unter, und man kann alle Relais einzeln steuern. Auch ganz gut fürs Debugging etc. MFg Falk
Wegstaben Verbuchsler schrieb: > Mal so aus Neugier: mit was steuerst du denn deine Transistoren an (uC, > ... ?) Jeps MEGA8
Michi schrieb: > kann bzw. wird diese Schaltung so funktionieren ? Nein. So eine Matrix funktioniert nur mit (Leucht-)Dioden. Angenommen Q2 und Q5 sind durchgeschaltet. Dann zieht Rel4 an. Aber es fliesst auch ein Strom von Q5 über Rel3,1,2 nach Q2. Und das ist nur ein Zweig. Bei 16 * 16 sind das dann natürlich einige mehr. Vor JEDES Relais muss noch eine Diode. Spart man sich alles mit der Schieberegistervariante. mfg.
Bitte melde dich an um einen Beitrag zu schreiben. Anmeldung ist kostenlos und dauert nur eine Minute.
Bestehender Account
Schon ein Account bei Google/GoogleMail? Keine Anmeldung erforderlich!
Mit Google-Account einloggen
Mit Google-Account einloggen
Noch kein Account? Hier anmelden.
