Hallo, mein Windrad liefert eine Nennspannung von 6 Volt (Nabendynamo). Als Ladeschaltung für einen kleinen Akku (3,7 Volt) wollte ich den LM723 nehmen. Nun liegt der Arbeitsbereich dieser IS ja erst bei 9,5V. Um nicht unnötig Energie zu verbraten hatte ich mir jetzt überlegt durch einen Spannungsverdoppler diese Spannung nur für den Regelteil bereit zu stellen und den Regelverstärker ganz normal über eine Greatzschaltung zu versorgen, die entsprechenden 2 Pins sind ja vorhanden. Ist das so möglich oder seht ihr da Probleme? Gruß und Dank Julius PS.: Datenblatt LM 723 : http://www.datasheetcatalog.org/datasheet/nationalsemiconductor/DS008563.PDF
Julius schrieb: > Hallo, > > mein Windrad liefert eine Nennspannung von 6 Volt (Nabendynamo). Als > Ladeschaltung für einen kleinen Akku (3,7 Volt) wollte ich den LM723 > nehmen. Das hört sich nach einem Lithiumakku an. Dafür benötigst Du spezielle Laderegler, die die Ladespannung auf 1% genau stabilisieren. Standard- Spannungsregler sind da ungeeignet. Dazu kommt noch, das der 723 nun wirklich völlig veraltet ist. Gruss Harald
Julius schrieb: > mein Windrad liefert eine Nennspannung von 6 Volt (Nabendynamo). und wievie Spannung wirklich ? Bei welchem Strom ? Julius schrieb: > Als > Ladeschaltung für einen kleinen Akku (3,7 Volt) wollte ich den LM723 > nehmen. Nun liegt der Arbeitsbereich dieser IS ja erst bei 9,5V. also kann es nicht funktionieren Julius schrieb: > Um > nicht unnötig Energie zu verbraten hatte ich mir jetzt überlegt durch > einen Spannungsverdoppler diese Spannung nur für den Regelteil bereit zu > stellen also noch mehr Energie verbraten ? Julius schrieb: > die entsprechenden 2 Pins sind ja vorhanden. Welche Graetzpins siehst du beim LM723 ? Da sollten wir eher noch mal drüber reden. Gruss Klaus
Wenn ich maximal 4,1 Volt auf den Akku gebe dürfte der doch schon geladen werden Strombegrenzung liegt ja bei 150 mA. Soll ja jetzt nicht immer randvoll werden. Er soll ja Nachts nur ein paar LEDs betreiben
@ Klaus De lisson ich meine Pin 12 für U vom Spannungsverdoppler und Pin 11 für U von der Greatzschaltung
Julius schrieb: > Wenn ich maximal 4,1 Volt auf den Akku gebe dürfte der doch schon > geladen werden Strombegrenzung liegt ja bei 150 mA. Soll ja jetzt nicht > immer randvoll werden. Er soll ja Nachts nur ein paar LEDs betreiben Nun, diese 4,1V würde ich aber mit einem präzisem Multimeter (keins für ein paar EUR aus dem Bauhaus) überprüfen. Die Gefahr, das so ein Li-Akku anfängt zu brennen, ist doch recht gross. Übrigens ist ein Fahrraddynamo nicht besonders gut geeignet, um wechselnde Lasten zu betreiben. Er ist für eine 3W-Last optimiert und kann diese dann über einen grösseren Drehzahl- Bereich mit verhältnismässig konstanter Spannung versorgen. Bei geringerer Last kann die Spannung durchaus 100V erreichen. Gruss Harald
Um die Sache anzukürzen: zum einen ist LM723 nicht die gute Wahl (siehe Harald Wilhelms) Find den maximalen Strom raus, den dein Winrad beim schlimmstmöglichen Wind rauswirft und bau die eine Powerzenerdiode ran, die die Spannung für deinen Akku begrenzt. bedenke aber auch den max. zulässigen Ladestrom. Klaus
@Harald Wilhelms Dieser Gefahr bin ich mir bewusst. Desshalb würde ich im Zweifelsfall lieber ein paar hundert mV niedriger gehen. Im Bezug auf die Leerlaufspannung habe ich bis jetzt bei meinem Typ positive erfahrungen gemacht (Shimano DH-3-20) bei käftigen Wind bei dem sich das Windrad wie irre drehte lag die Leerlaufspannung bei um die 20 V.
Klaus De lisson schrieb: > zum einen ist LM723 nicht die gute Wahl (siehe Harald Wilhelms) > Find den maximalen Strom raus, den dein Winrad beim schlimmstmöglichen > Wind rauswirft und bau die eine Powerzenerdiode ran, die die Spannung > für deinen Akku begrenzt. Ja, am besten auf Basis des TL431. M.W. gibts da im Datenblatt passende Schaltungen. > bedenke aber auch den max. zulässigen Ladestrom. ACK. Allerdings muss sich ein Fahrraddynamo schon ganz schön anstrengen, um mehr als 0,5A liefern zu können. Gruss Harald
Julius schrieb: > Im Bezug auf die > Leerlaufspannung habe ich bis jetzt bei meinem Typ positive erfahrungen > gemacht (Shimano DH-3-20) bei käftigen Wind bei dem sich das Windrad wie > irre drehte lag die Leerlaufspannung bei um die 20 V. Dann halte bei dem Irren Wind einfach mal nen 10 Ohm Widerstand dran und miss , inwieweit die Spannung einbricht. Dann kennst du in etwa den Innenwiderstand. .. macht das Dynamo von Hause aus DC oder AC ? .... gibts mehrere Phasen .. also Gleichrichter extern ? ...... Wie stark ist dein Akku ? ........ was beduetet : "Nur für ein paar Leuchtdioden "? Klaus
Julius schrieb: > @Harald Wilhelms > Dieser Gefahr bin ich mir bewusst. Desshalb würde ich im Zweifelsfall > lieber ein paar hundert mV niedriger gehen. Nach meiner Erinnerung bringen 100mV Spannungsänderung etwa 15% Kapazitätsänderung. Und ab 4,3V kanns anfangen zu brennen. Gruss Harald PS: Ein 6V Bleiakku ist da wesentlich unkritischer und könnte vermutlich ohne grosse Elektronik angeschlossen werden.
@Harald Harald Wilhelms schrieb: > bau die eine Powerzenerdiode ran, die die Spannung >> für deinen Akku begrenzt. > > Ja, am besten auf Basis des TL431. M.W. gibts da > im Datenblatt passende Schaltungen. und am besten meine selbstgebaute Lieblingsschaltung, die schon seit Jahren zuverlässig arbeitet. Durch TL431 sehr präzise . Verbessern oder Verschlimmern kann man später immer noch, wenn es kompliziert werden soll. Klaus
Ja ich werde mich mal nach einem anderen IS umsehen. Den LM 723 hatte ich nur favorisiert weil ich ih gerade in Form des MAA723 zur Hand hatte. Der Nabendynamo liefert AC. Es gibt nur eine Phase die ich extern gleichrichte. Der Akku hat 1070 mAh, die LEDs ziehen 100 mA
Nun Julius, es wurde nicht empholen nach einem IS (bei mir heissen die IC) zu suchen, sondern dir wurde empfohlen die eine variable Leistungs Zenerdiode auf Basis eines TL431 zu bauen. Da benötigt man kein IS. Falls du das nicht kennst und dich fragst ob man das essen kann, dann sag es einfach und SIE WIRD GEHOLFEN. Klaus
Wenn ich mir das Datenblatt so ansehe kann man den TL431 schon als integrierten Schaltkreis bezeichnen. IS deshalb weil wir hier in Deutschland sind und wenn es für englische Begriffe deutsche gibt warum sollte man sie dann da nicht auch nutzen? > Falls du das nicht kennst und dich fragst ob man das essen kann, > dann sag es einfach und SIE WIRD GEHOLFEN. Da wird wohl einer pampig ;)
Julius schrieb: > Wenn ich mir das Datenblatt so ansehe kann man den TL431 schon als > integrierten Schaltkreis bezeichnen. IS deshalb weil wir hier in > Deutschland sind und wenn es für englische Begriffe deutsche gibt warum > sollte man sie dann da nicht auch nutzen? > >> Falls du das nicht kennst und dich fragst ob man das essen kann, >> dann sag es einfach und SIE WIRD GEHOLFEN. > > Da wird wohl einer pampig ;) Na siehste. dann haben wir us doch gegeseitig erwischt. Eine kleine Fangbemerkung reicht und die "umpampigen" Störer enttarnen sich. Dies ist bisher reine Theorie und deswegen frage ich dich gern: "Bist du einer .. also so ein Störer ?" Da ich noch nie einen solchen kennengelert hatte , würde mich deine Antwort sehr erfreuen. Solltest du alo weiter über den Dynamo oder gar anderes reden wollen würde ich mich freuen. Gruss Klaus
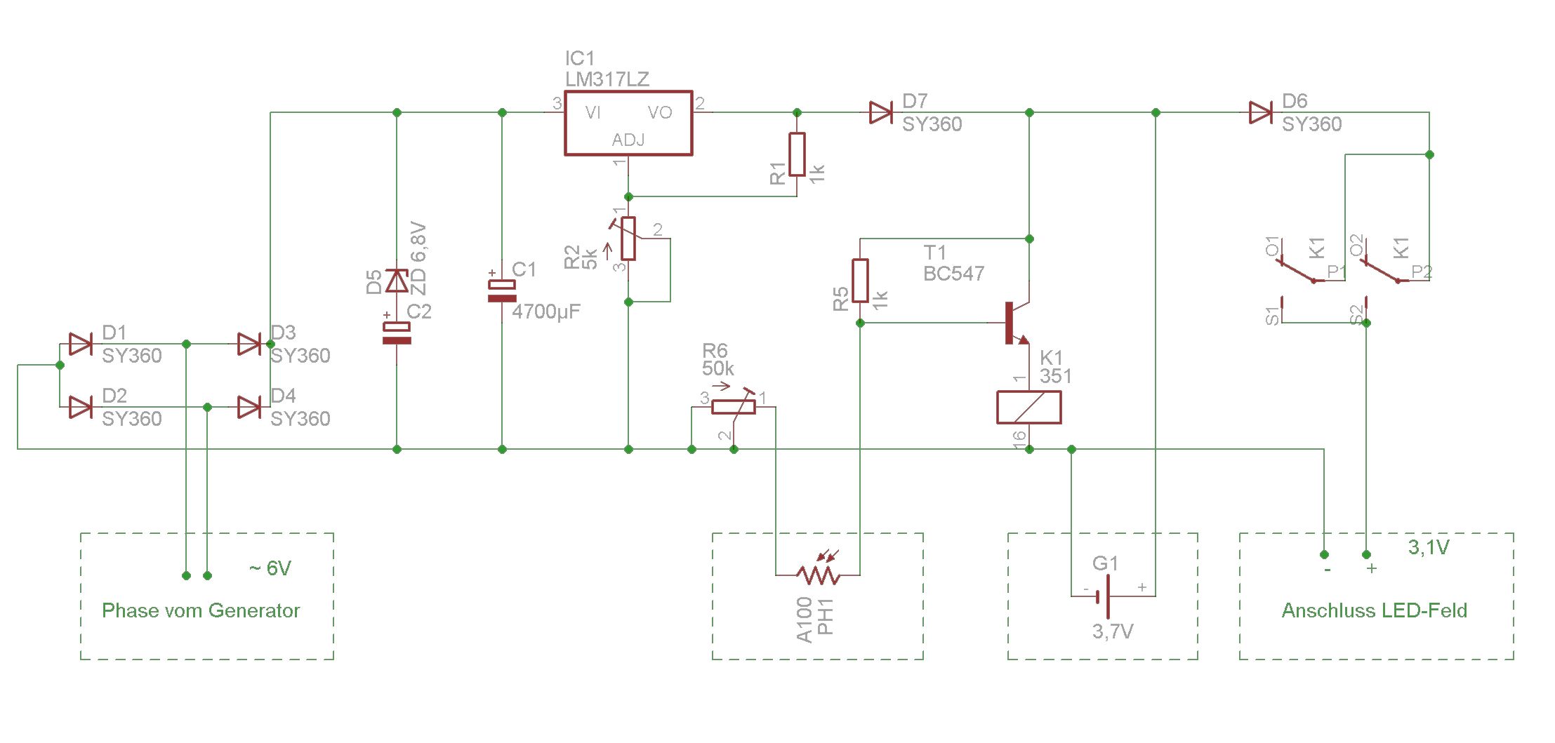
Im Anhang ist meine aktuelle Schaltung zu finden. Bis jetzt funktioniert sie ganz gut. Im Schaltplan ist noch eine Z-Diode mit Kondensator drin die ich noch nicht eingelötet habe. Sinn soll sein hohe Leerlaufspannung abzufangen und durch Rückgabe der Energie des Kondensators ein leichteres anlaufen zu ermöglichen. Mit dem TL431 habe ich noch nicht rumprobiert weil ich ihn (noch) nicht da habe.
Julius schrieb: > Im Anhang ist meine aktuelle Schaltung zu finden. Bis jetzt funktioniert > sie ganz gut. Im Schaltplan ist noch eine Z-Diode mit Kondensator drin > die ich noch nicht eingelötet habe. Sinn soll sein hohe Leerlaufspannung > abzufangen und durch Rückgabe der Energie des Kondensators ein > leichteres anlaufen zu ermöglichen. > > Mit dem TL431 habe ich noch nicht rumprobiert weil ich ihn (noch) nicht > da habe.
Harald Wilhelms schrieb: > Julius schrieb: >> Im Anhang ist meine aktuelle Schaltung zu finden. Bis jetzt funktioniert >> sie ganz gut. Und wie hoch ist die p r ä z i s e Ladespannung? Durch die Reihendiode ist die sowiso nur schwer zu bestimmen; sie sollte aber auf 1% genau sein. >> Im Schaltplan ist noch eine Z-Diode mit Kondensator drin >> die ich noch nicht eingelötet habe. Wenn die als Schutz für den Regler dienen soll, würde ich sie auf etwa 30V dimensionieren. Damit sie nicht selbst durchbrennt, müsste sie mindestens 10W haben. Ein Reihenelko macht da keinen Sinn. >> Mit dem TL431 habe ich noch nicht rumprobiert weil ich ihn (noch) nicht >> da habe. Die Schaltung funktioniert aber wesentlich besser. Du brauchst dann weder einen vorgeschalteten Regler noch eine Z-Diode zusätzlich. Ich würde übrigens auch kein Relais zum schalten der LEDs nehmen. Das geht mit einem Transistor genausogut und braucht keine kostbare Energie. Sind in Deinem "LED-Feld" denn schon Vorwiderstände drin? Gruss Harald
Die Spannung liegt zwischen 4,05V und 4,08V. Mit dem Relais macht schon Sinn da ich nicht will das die LEDs erst eine Weile schwach leuchten bis sie dann bei voller Dunkelheit ihre ganze Helligkeit "entfalten". Klar würde das auch mit Transistoren gehen aber die paar mA sind zu verkraften. Die LEDs haben eine Spannung von 3,2 Volt können also hinter D6 direkt angeschlossen werden.
> Im Anhang ist meine aktuelle Schaltung zu finden. Weia. Was soll C2 an D5, sie wirkungslos machen ? Hat dein Akku eine einen Schutzschaltung (protection PCB) ? Wenn nicht, dann ist der LM317 vollkommen unzureichend, D7 ruiniert seine Ausgangsspannung komplett. Und der LDR als Helligkeitschaltung mit halb angezogenem oder halb abgeschalteten und daurnd Strom verbrauchenden Relais ist doch nicht dein Ernst. Wie sich deine LEDs bei fallender Spannung von 4.2V auf 2.8V verhalten, ist auch ungeklärt. +------+ +------+----+--Hell---+ | | ~ + | | | | | Dynamo Brückengleichrichter Übersp Akku | LEDBank | | ~ - | | | | | +------+ +------+----+----+----+ Der TL431 ist eigentlich eine gute Idee als Leistungs-Z-Diode, sogar genau genug um LiIon ohne Schutzschaltung begrenzen zu können, bietet aber leider keine zusätzliche Funktion als Helligkeitsschalter an und verbraucht viel Strom. Die Auswahl der Bauteile für die einfachste Schaltung ist nicht ganz leicht, der LTC1541 ist recht gut geeignet mit 5uA, also weniger als der Akku durch Selbstentladung verliert. Die Schaltung 10 im Datenblatt kommt dem nahe was du brauchst: http://cds.linear.com/docs/Datasheet/15412fd.pdf Die 6V8 Z-Diode entfällt, weil du keinen 12V sondern nur 4V Akku hast und den LTC1541 nicht vor Überspannung schützen musst. Die 3.65M werden 1.19M. Die beiden OpAmps werden vertauscht. An den zweiten, an dem nun keine 1.2V RefSpannung hängt, kommt +1.2V | | Si4905 (oder ähnlicher LogicLevel PMOSFET) 1Mp 1M | | +--10M--+ | | | | +--|+\ | | | | >-+ +---(--|-/ | | LDR 1M | | Masse Das 1M sind 1 Megaa Ohm Widerstände, 1Mp ist ein 1MOhm Poti zur Einstellung der Helligkeit bei der das Licht einschaltet, wohl so ab 10 lux. Wenn man also das richtige IC verwendet, braucht man 1 IC, 1 Leistungstransistor zum Verbraten der Überschussleistung, 1 MOSFET zum Abklemmen bei Helligkeit, 6 Widerstände zum Einstellen der Schaltschwellen und Hyserese, und 1 Trimmpoti, das war's.
Julius schrieb: > Die Spannung liegt zwischen 4,05V und 4,08V. Wenn das stimmt, wirds wohl ohne Brand abgehen. > Mit dem Relais macht schon > Sinn da ich nicht will das die LEDs erst eine Weile schwach leuchten bis > sie dann bei voller Dunkelheit ihre ganze Helligkeit "entfalten". Klar > würde das auch mit Transistoren gehen aber die paar mA sind zu > verkraften. Für solche Zwecke wurden Komparatoren oder Schmitt-Trigger erfunden. :-) > Die LEDs haben eine Spannung von 3,2 Volt können also hinter > D6 direkt angeschlossen werden. LEDs "haben keine Spannung" sondern einen Bemessungsstrom. Durch ein passendes Vorschaltgerät, am einfachsten ein Widerstand, wird der Strom eingestellt. Wenn Du Dir mal ein Datenblatt einer LED ansiehst, wirst Du erkennen, das bei Variation der Spannung um wenige Zehntel Volt der Strom um mehrere Größenordnungen schwankt. Gruss Harald
Bitte melde dich an um einen Beitrag zu schreiben. Anmeldung ist kostenlos und dauert nur eine Minute.
Bestehender Account
Schon ein Account bei Google/GoogleMail? Keine Anmeldung erforderlich!
Mit Google-Account einloggen
Mit Google-Account einloggen
Noch kein Account? Hier anmelden.
